FX-3R-Rev03 - 第178页
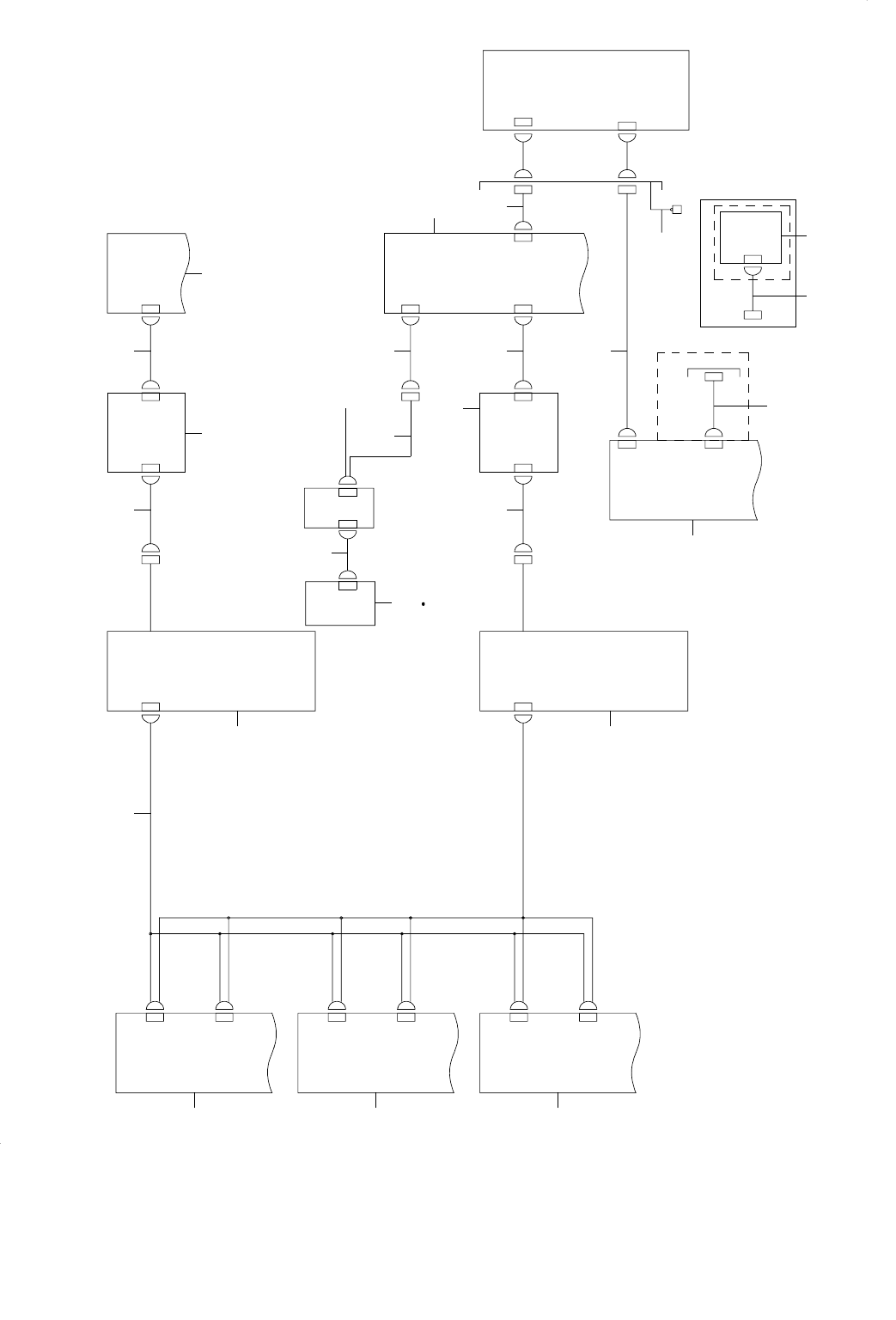
- 171 - 86. SYSTEM DIAGRAM (LNC61/EPV63 LF) SYSTEM DIAGRAM (LNC 61/ EPV 63 LF) 2-4C In the case of "RFID OPTION"refer to 1-4D X2 X SWITC HING HUB HUB_BOX RFID O PTION COVER(R) HLC 5-4C 5-4B 5-4A 3-4C 2-4A IEEE1…

- 170 -
NOTE( 注記 ) #01....TYPE XL XL 仕様
#02....FOR EN EN 用
REF.NO NOTE PART NO D E S C R I P T I O N
品 名
Qty
1 400-47560 FEEDER PCB ASM
フィーダ基板組
4
2 400-98974 POWER_SUPPLY_ASSY_L(ST)
電源供給組(左)ST
2
3
#02
400-93149 POWER SUPPLY ASSY L(EN)
電源供給組(左)EN
2
4 400-98950 POWER_SUPPLY_ASSY_R(ST)
電源供給組(右)ST
2
5
#02
400-93150 POWER SUPPLY ASSY R(EN)
電源供給組(右)EN
2
6 400-84842 FEEDER CUTTER(F) WIRE ASM
フィーダカッタ(F)束線組
2
7 400-89894 ETF PWR CABLE(F)ASM
ETF パワーケーブル(F)組
2
8 400-84843 FEEDER CUTTER(R) WIRE ASM
フィーダカッタ(R)束線組
2
9 400-89896 ETF PWR CABLE(R)ASM
ETF パワーケーブル(R)組
2
10 400-91909 CUTTER RELAY F CABLE ASM
カッタ中継 F ケーブル組
2
11 400-65178 CUTTER RELAY R CABLE ASM
カッタ中継 R ケーブル組
2
12 401-11734 ELEC BANK RELAY WIRE ASM
ELEC バンク中継束線組
4
13 400-84834 CUT RELAY CABLE ASM
CUT 中継ケーブル組
4
14 400-84835 CUT OPEN SENSOR ASM
CUT オープンセンサ組
4
15 400-84839 CUT CLOSE SENSOR ASM
CUT クローズセンサ組
4
16 400-84836 CUT SV CABLE ASM
CUT SV ケーブル組
4
17 401-11733 ELEC BANK IF CABEL ASM
ELEC バンク IF ケーブル組
4
18 401-12388 ELEC BANK PCB ASM
ELEC バンク基板組
4
19 400-84837 EF ARRANGE CBL 2 ASM
EF ARRANGE ケーブル2組
4
20 400-84841 EF ARRANGE CBL 1 BRACKET ASM
EF ARRANGE ケーブル1ブラケット組
4
21
#01
400-84833 EF ARRANGE CBL 1 ASM
EF ARRANGE ケーブル1組
4
22 400-89673 EF CP ASM
EF CP 組
4
23 400-84826 EF IF CBL 1-5 ASM
EF IF ケーブル 1−5組
4
24 400-84827 EF IF CBL 6-10 ASM
EF IF ケーブル 6−10組
4
25 400-84828 EF IF CBL 11-15 ASM
EF IF ケーブル 11−15組
4
26 400-84829 EF IF CBL 16-20 ASM
EF IF ケーブル 16−20組
4
27 400-84830 EF IF CBL 21-25 ASM
EF IF ケーブル 21−25組
4
28 400-84831 EF IF CBL 26-30 ASM
EF IF ケーブル 26−30組
4
29 400-79659 RFID JOINT CABLE ASM
RFID ジョイントケーブル組
4
30 400-95638 ELEC BANK CABLE ASM
ELEC バンクケーブル組
1
31 400-95639 ELEC BANK PWR CABLE ASM
ELEC バンクパワーケーブル組
1
32 400-47552 ELEC BANK PCB ASM
ELEC バンク基板組
1
33 400-84840 ELEC BANK TOROLY FG WIRE ASM
ELEC バンクトロリー FG 束線組
5

- 171 -
86.SYSTEM DIAGRAM (LNC61/EPV63 LF)
SYSTEM DIAGRAM(LNC 61/ EPV 63 LF)
2-4C
In the case of
"RFID OPTION"refer
to 1-4D
X2X
SWITCHING
HUB
HUB_BOX
RFID OPTION
COVER(R)
HLC
5-4C
5-4B
5-4A
3-4C
2-4A
IEEE1394a
REPEATER
EPV61
CH1CH2
HUB PWR
COVER(L)
IEEE1394a
REPEATER HUB(L)
EPV PC
SWITCHING
HUB
EPV63
CN1
ZTC
SERVO
AMP
(LF-1/2)
MR-MD110
CN5
CN8
ZTB
SERVO
AMP
(LF-1/2)
MR-MD110
CN5
CN8
ZTA
SERVO
AMP
(LF-1/2)
MR-MD110
CN5
CN8
LNC61
IEEE1394a
REPEATER
IEEE1394a
BOARD(1/4)
LNC61/62
CH1CH1CH2
CN1
3-4B
EPV(RF)
TO HUB
PWR
1
2
1
1
3 4
5
5
16
6
10
117 13 15
15
15
12
16
14
6
8
CN2
CN1
PS7 +12V 100W
CN007
POWER
UNIT(L)
9
17 18
FG-TAP
(LF)
19

- 172 -
NOTE( 注記 ) #01....FOR EN EN 用
REF.NO NOTE PART NO D E S C R I P T I O N
品 名
Qty
1 400-89209 4AXIS SERVO AMP
4軸一体型サーボアンプ
3
2 401-04734 ENCODER CABLE ASM
エンコーダケーブル組
1
3 400-89198 LNC61
LNC 61
1
4 401-13554 EPV63
EPV 63
1
5 400-44517 1394 ROBOT CABLE ASM
1394ロボットケーブル組
2
6 400-48078 IEEE1394 REPEATER BOARD
IEEE 1394リピータボード
2
7 400-48033 1394 CABLE 4.5M
1394ケーブル 4.5 M
1
8 400-48003 IEEE1394 BOARD
IEEE 1394ボード
1
9 401-21073 PWR L-PS7 CABLE ASM
電源 L − PS 7ケーブル組
1
10 401-21074 HUB PWR RELAY CABLE ASM
ハブ電源リレーケーブル組
1
11 400-89215 HUB PWR CABLE ASM
ハブ電源ケーブル組
1
12 400-89211 1394 REPEATER HUB
1394リピータハブ
1
13 400-89213 1394 RELAY CABLE ASM
1394中継ケーブル組
1
14 401-02157 1394 ADAPTER CABLE
1394アダプタケーブル
1
15 400-73738 RFID LAN CABLE (4.5M) ASM
RFID LAN ケーブル(4.5 M)組
3
16 400-73033 SWITCHING HUB
スイッチングハブ
2
17
#01
400-93149 POWER SUPPLY ASSY L(EN)
電源供給組(左)EN
1
18 400-98974 POWER SUPPLY ASSY L(ST)
電源供給組(左)ST
1
19 401-21072 IFP-E CABLE ASM
IFP − E ケーブル組
1