FX-3R-Rev03 - 第183页
- 176 - NOTE( 注記 ) # 01....FOR EN EN 用 REF.NO NOTE PART NO D E S C R I P T I O N 品 名 Qty 1 400-89209 4AXIS SERVO AMP 4軸一体型サーボアンプ 3 2 401-04734 ENCODER CABLE ASM エンコーダケーブル組 1 3 400-89198 LNC61 LNC 61 1 4 401-13554 EPV63 E…

- 175 -
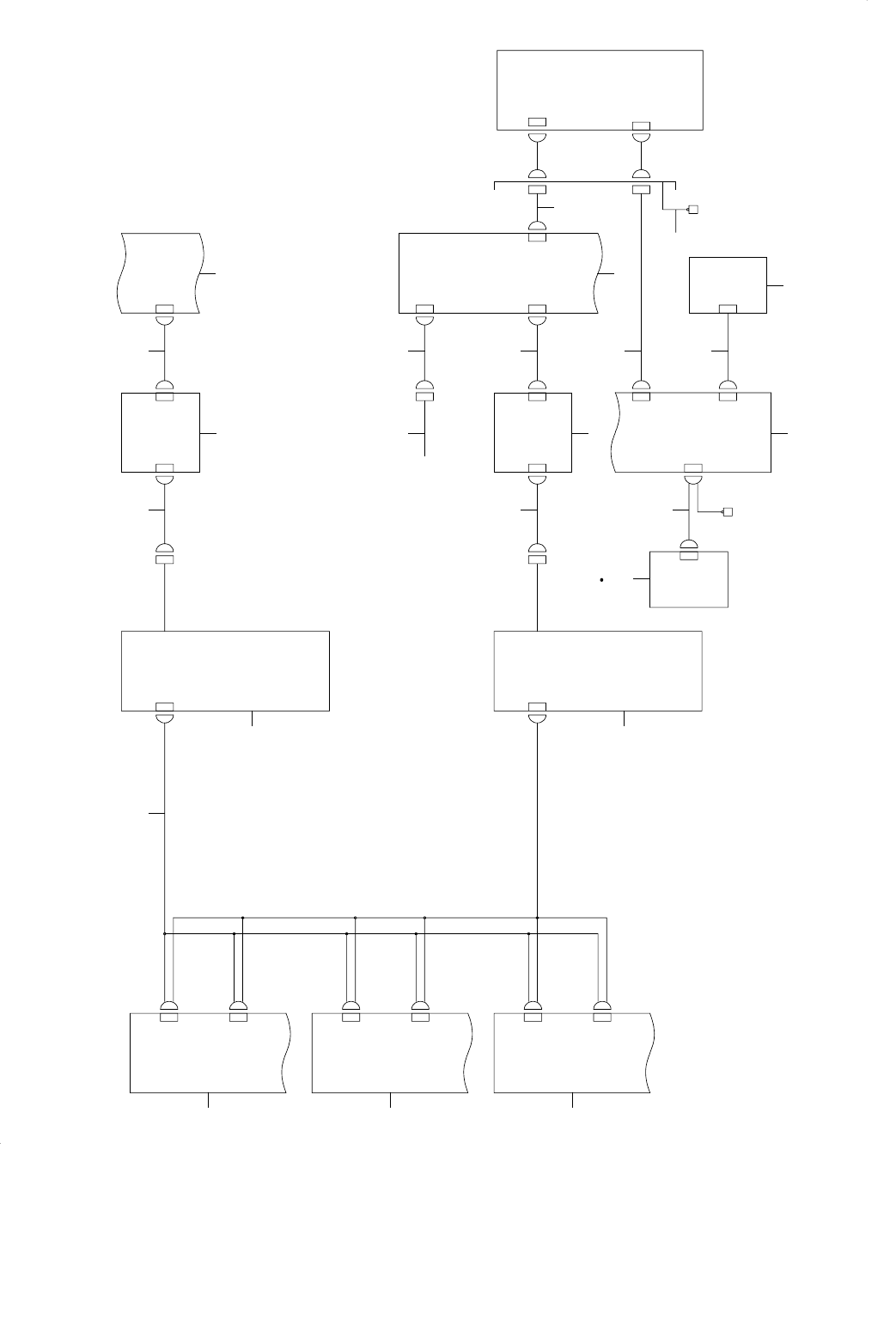
88.SYSTEM DIAGRAM (LNC61/EPV63 RF)
SYSTEM DIAGRAM(LNC 61/ EPV 63 RF)
CN032CN032
POWER
UNIT(R)
FG-TAP
FRONT
4-4C
LAN
CPU
BOARD
1-3D
2-5A
7-4C
7-4B
7-4A
4-4A
IEEE1394a
REPEATER
EPV61 CH1CH2
HUB PWR
COVER(R)
IEEE1394a
REPEATER HUB(R)
EPV PC
SWITCHING
HUB
EPV63
CN1
ZTC
SERVO
AMP
(RF-1/2)
MR-MD110
CN5
CN8
ZTB
SERVO
AMP
(RF-1/2)
MR-MD110
CN5
CN8
ZTA
SERVO
AMP
(RF-1/2)
MR-MD110
CN5
CN8
LNC61
IEEE1394a
REPEATER
IEEE1394a
BOARD(3/4)
LNC61/62 CH3CH1CH2
CN1
1-4B
EPV(LF)
FROM
PS7-CN2
1
1
1
2
3 4
5 5
14 21
15
6
7
8
10
9
12 13
6 16
18
11
17
19
FG-TAP
(RF)
20

- 176 -
NOTE( 注記 ) #01....FOR EN EN 用
REF.NO NOTE PART NO D E S C R I P T I O N
品 名
Qty
1 400-89209 4AXIS SERVO AMP
4軸一体型サーボアンプ
3
2 401-04734 ENCODER CABLE ASM
エンコーダケーブル組
1
3 400-89198 LNC61
LNC 61
1
4 401-13554 EPV63
EPV 63
1
5 400-44517 1394 ROBOT CABLE ASM
1394ロボットケーブル組
2
6 400-48078 IEEE1394 REPEATER BOARD
IEEE 1394リピータボード
2
7 400-48033 1394 CABLE 4.5M
1394ケーブル 4.5 M
1
8 400-48003 IEEE1394 BOARD
IEEE 1394ボード
1
9 401-21074 HUB PWR RELAY CABLE ASM
ハブ電源リレーケーブル組
1
10 400-89215 HUB PWR CABLE ASM
ハブ電源ケーブル組
1
11 400-89211 1394 REPEATER HUB
1394リピータハブ
1
12 400-89213 1394 RELAY CABLE ASM
1394中継ケーブル組
1
13 400-73738 RFID LAN CABLE (4.5M) ASM
RFID LAN ケーブル(4.5 M)組
1
14 400-98950 POWER SUPPLY ASSY R(ST)
電源供給組(右)ST
1
15 401-04736 S.HUB PWR CABLE ASM
S.HUB 電源中継束線組
1
16 400-73033 SWITCHING HUB
スイッチングハブ
1
17 400-91916 HLC LAN CABLE ASM
HLC LAN ケーブル組
1
18 401-07372 CPU BOARD
CPU ボード
1
19 401-02157 1394 ADAPTER CABLE
1394アダプタケーブル
1
20 401-21072 IFP-E CABLE ASM
IFP − E ケーブル組
1
21
#01
400-93150 POWER SUPPLY ASSY R(EN)
電源供給組(右)EN
1

- 177 -
89.SYSTEM DIAGRAM (LNC61/EPV63 RR)
SYSTEM DIAGRAM(LNC 61/ EPV 63 RR)
3-5C
8-4C
8-4B
8-4A
3-5A
IEEE1394a
REPEATER
EPV61 CH1CH2
IEEE1394a
REPEATER HUB(R)
EPV63
CN1
ZTC
SERVO
AMP
(RR-1/2)
MR-MD110
CN5
CN8
ZTB
SERVO
AMP
(RR-1/2)
MR-MD110
CN5
CN8
ZTA
SERVO
AMP
(RR-1/2)
MR-MD110
CN5
CN8
LNC61
IEEE1394a
REPEATER
IEEE1394a
BOARD(4/4)
LNC61/62 CH4CH1CH2
CN1
1 1 1
2
3 4
5
6
7
9
5
6
8
10