Gerber works中文说明书 [REV 1.0] - 第15页
2. Gerber W orks 教 示软件画面构 成 PARMI CO ., LTD. 5 REV 1 . 0 2. GerberW orks 教示软 件画面 构成 GerberWor ks 软 件 由 菜 单 、工具、信 息、整画面、 状态 等窗来 构 成. [ 图标 2-1] Ger ber W o rks 教 示 软 件 画 面 构 成 2.1 菜 单 菜 单 由 File , Edit , View , Setup , He …

GerberWorks
SPI HS60
4
REV 1.0
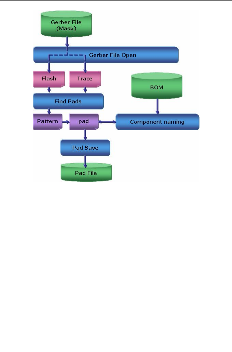
[图标1-6] GerberWorks 软件数据流程

2. GerberWorks 教示软件画面构成
PARMI CO., LTD.
5
REV 1.0
2. GerberWorks 教示软件画面构成
GerberWorks 软件由菜单、工具、信息、整画面、状态等窗来构成.
[图标 2-1] GerberWorks 教示软件画面构成
2.1 菜单
菜单由 File , Edit , View , Setup , Help 来构成.
[表 2-1] GerberWorks 教示软件菜单
大分类
中分类 小分类 功能
Open WorkSpace 打开作业文件(*.gws).
File
Save WorkSpace 保存作业文件(*.gws).
菜单及工具窗 信息窗
整画面窗
状态窗

GerberWorks
SPI HS60
6
REV 1.0
Import Gerber Gerber文件(*.gbr)导入后创建Work文件.
Import BOM 导入BOM文件.
Export Pad/SRFF 教示信息 Pad/SRFF文件导出.
Exit 退出软件.
Select Flash Flash选择.
SelectTrace Trace选择.
Select Pad Pad选择.
Select Component 元件选择.
UnSelect 解除选择.
Delete 所选择的(Flash, Trace, Pad, Component)删除.
Edge Detection 外沿边框读取后创建Polygon Aperture.
Add Pad 增加Pad.
Find All Pads 自动创建Pad.
Save Angle 保存.
Add Component 增加元件.
Edit
BOM Matching 利用BOM信息,把Pad自动登记为元件.
Zoom In 画面扩大.
Zoom Out 画面缩小.
Zoom to Fit 基板和画面1:1扩大.
Rotate 90 90度(逆时方向) 旋转.
Rotate -90 -90度(顺时方向) 旋转.
Mirror Horizontal 水平.
View
Mirror Vertical 垂直.