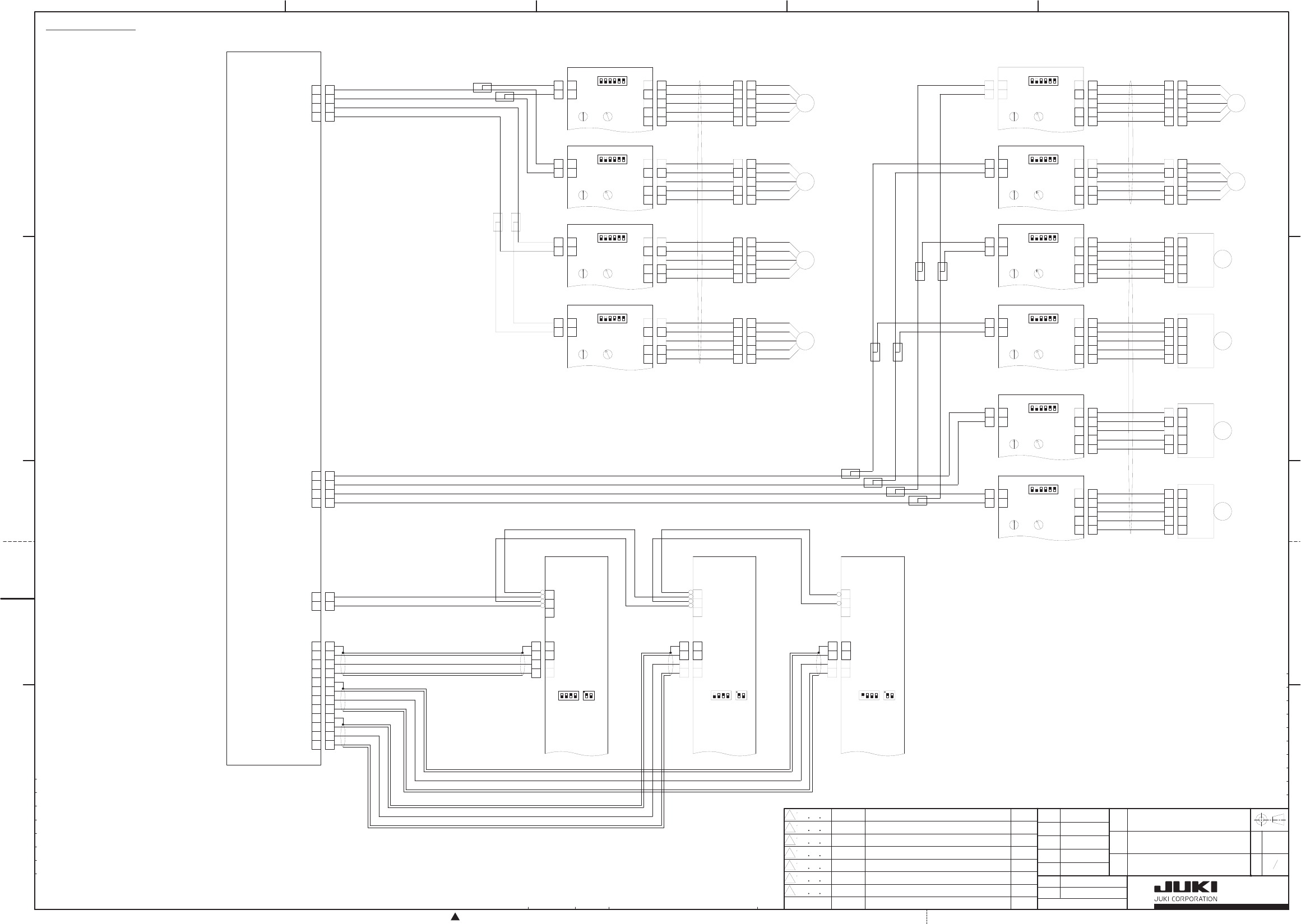
RX-7R_电路图 - 第25页
:,5,1*',$*5$0 &219(<25'8$/ (/(&75,&%2; %2;&1 %2;&1 %2;&1 9 9 *9 *9 '59&1 &…

:,5,1*',$*5$0
&219(<256,1*/(
&219(<25&21752/%2$5'
9
%5.B$
9
%5.B%
9
%5.B&
9
%5.B'
9
*1'B9
,2B,13
,2B,13
9
*1'B9
,2B,13
9
*1'B9
9
*1'B9
,2B,13
,2B,13
9
*1'B9
9
*1'B9
,2B,13
,2B,13
9
*1'B9
9
*1'B9
,2B,13
25*B'
9
*1'B9
9
*1'B9
3/,0,7B'
1/,0,7B'
9
*1'B9
9
*1'B9
25*B&
3/,0,7B&
9
*1'B9
9
*1'B9
1/,0,7B&
25*B%
9
*1'B9
9
*1'B9
3/,0,7B%
1/,0,7B%
9
*1'B9
9
*1'B9
25*B$
3/,0,7B$
9
*1'B9
9
*1'B9
1/,0,7B$
25*B'
9
*1'B9
9
*1'B9
3/,0,7B'
1/,0,7B'
9
*1'B9
9
*1'B9
25*B&
3/,0,7B&
9
*1'B9
9
*1'B9
1/,0,7B&
25*B%
9
*1'B9
9
*1'B9
3/,0,7B%
1/,0,7B%
9
*1'B9
9
*1'B9
25*B$
3/,0,7B$
9
*1'B9
9
*1'B9
1/,0,7B$
9
&/5B'
9
67(3B'
9
&2))B'
9
$/0B&/5B'
,1326B'
*1'B9
$/0B'
*1'B9
7,0B'
*1'B9
5'<B'
*1'B9
(&$B'
(&$B'
(&%B'
(&%B'
(&=B'
%&=B'
&:B'
&:B'
&&:B'
&&:B'
9
&/5B%
9
67(3B%
9
&2))B%
9
$/0B&/5B%
,1326B%
*1'B9
$/0B%
*1'B9
7,0B%
*1'B9
5'<B%
*1'B9
(&$B%
(&$B%
(&%B%
(&%B%
(&=B%
(&=B%
&:B%
&:B%
&&:B%
&&:B%
&:
&:
&&:
&&:
$:2
$:2
&6
&6
$/0
$/0
7,0
7,0
9
&/5B$
9
67(3B$
9
&2))B$
9
$/0B&/5B$
,1326B$
*1'B9
$/0B$
*1'B9
7,0B$
*1'B9
5'<B$
*1'B9
(&$B$
(&$B$
(&%B$
(&%B$
(&=B$
(&=B$
&:B$
&:B$
&&:B$
&&:B$
&1
'59
&1
'59
%8)/
&1
1&
1&
1&
1&
&:
&:
&&:
&&:
$:2
$:2
&6
&6
$/0
$/0
7,0
7,0
'59
&1
'59
%8)5
&1&1
1&
1&
1&
1&
(=$$
9
&/5B'
9
67(3B'
9
&2))B'
9
$/0B&/5B'
,1326B'
*1'B9
$/0B'
*1'B9
7,0B'
*1'B9
5'<B'
*1'B9
(&$B'
(&$B'
(&%B'
(&%B'
(&=B'
(&=B'
&:B'
&:B'
&&:B'
&&:B'
9
&/5B&
9
67(3B&
9
&2))B&
9
$/0B&/5B&
,1326B&
*1'B9
$/0B&
*1'B9
7,0B&
*1'B9
5'<B&
*1'B9
(&$B&
(&$B&
(&%B&
(&%B&
(&=B&
(&=B&
&:B&
&:B&
&&:B&
&&:B&
&&17
&1
1&
1&
1&
1&
&1
1&
1&
1&
1&
&1
&&17
(=$$
&/309
5('
%/$&.
&/$03
0$*1(7,&
9$/9()5
&/309
5('
%/$&.
&/$03
0$*1(7,&
9$/9()/
&&17
&1
1&
1&
1&
1&
(=$$
&+,309
&+,309
1&09
1&09
12==/(&+$1*(5
0$*1(7,&9$/9(5
12==/(&+$1*(5
0$*1(7,&9$/9(/
-,*&+,39$&880
0$*1(7,&9$/9(5
-,*&+,39$&880
0$*1(7,&9$/9(/
5('
%/$&.
5('
%/$&.
5('
%/$&.
5('
%/$&.
&1
12==/(&$575,'*(
'(7(&76(1625
%52:1
%/8(
%/$&.
(=1&'(7
12==/(&$575,'*(
'(7(&76(1625
%52:1
%/8(
%/$&.
(=1&'(7
12==/(&$575,'*(
'(7(&76(1625
%52:1
%/8(
%/$&.
(=1&'(7
12==/(&$575,'*(
'(7(&76(1625
%52:1
%/8(
%/$&.
(=1&'(7
&1
&&17
(=$$
%52:1
%/8(
%/$&.
%25* (=
%$&.83
25,*,16(1625
%52:1
%/8(
%/$&.
(=%27
%$&.8329(5
75$9(/6(1625
%52:1
%/8(
%/$&.
%25* (=
%$&.83
25,*,16(1625
%52:1
%/8(
%/$&.
(=%27
%$&.8329(5
75$9(/6(1625
%52:1
%/8(
%/$&.
%25* (=
%$&.83
25,*,16(1625
%52:1
%/8(
%/$&.
(=%27
%$&.8329(5
75$9(/6(1625
%52:1
%/8(
%/$&.
%25* (=
%$&.83
25,*,16(1625
%52:1
%/8(
%/$&.
(=%27
%$&.8329(5
75$9(/6(1625
&1
%52:1
%/8(
%/$&.
&/$03
6(1625
(=&/327
%52:1
%/8(
%/$&.
&/$03
6(1625
(=&/327
&B&17
&1
&&17
&1
&&17
&1
&B&17
&1
&B&17
&1
&&17
&1
&&17
&1
&&17
&1
&&17
&1
1&B09
1&B09
1&B09
1&B09
&/$03B09
&/$03B09
(=
(=
5;5
127
ᑻ
ᗘ
࣌
勖
ࢪ
ᆺᘧ
ရ␒
ရྡ
ᢎㄆ
᳨ᅗ
タィ
〇ᅗ
సᡂ
ಖ⟶
㢮ఝ
ᢸᙜグྕ ᪥ ኚ᭦␒ྕ ኚ᭦グ
㹂
㹁
㹀
㸿
㸳㸲㸱㸰㸯
㹁
㹀
㸿
㹂
76.$9
('$

:,5,1*',$*5$0
&219(<25'8$/
(/(&75,&%2;
%2;&1
%2;&1
%2;&1
9
9
*9
*9
'59&1
'59&1
67(3
6:
21
2))
'59
581
%/8(
5('
25$1*(
*5((1
%/$&.
0
&219(<25
02725)5
&9)5&1 &1
&955
%/8(
5('
25$1*(
*5((1
%/$&.
0
&219(<25
0272555
'59&1
&95/
%/8(
5('
25$1*(
*5((1
%/$&.
0
&219(<25
027255/
'59&1
&9)/
%/8(
5('
25$1*(
*5((1
%/$&.
0
&219(<25
02725)/
'59&1
21
$
%
&
'
(
)
$
%
&
'
(
)
21
2))
21
2))
&219(<25
&21752/
%2$5'
6 6
)*
*1'
&1
9
*1'B9
)*
7%
&&17
&219(<2502725
(=$$
'59&1
67(3
6:
21
2))
'59
581
&1 &1
21
$
%
&
'
(
)
$
%
&
'
(
)
'59&1
67(3
6:
21
2))
'59
581
&1 &1
21
$
%
&
'
(
)
$
%
&
'
(
)
67(3
6:
21
2))
'59
581
&1 &1
21
$
%
&
'
(
)
$
%
&
'
(
)
'59&1
67(3
6:
21
2))
'59
581
%/8(
5('
25$1*(
*5((1
%/$&.
0
$'-867
02725)
$')&1 &1
$'5
%/8(
5('
25$1*(
*5((1
%/$&.
0
$'-867
027255
'59&1
%8)5
0
%8&.83
02725)5
'59&1
%855
0
%8&.83
0272555
'59&1
21
$
%
&
'
(
)
$
%
&
'
(
)
67(3
6:
21
2))
'59
581
&1 &1
21
$
%
&
'
(
)
$
%
&
'
(
)
67(3
6:
21
2))
'59
581
&1 &1
21
$
%
&
'
(
)
$
%
&
'
(
)
67(3
6:
21
2))
'59
581
&1 &1
21
$
%
&
'
(
)
$
%
&
'
(
)
%8)/
0
%8&.83
02725)/
'59&1
%85/
0
%8&.83
027255/
'59&1
67(3
6:
21
2))
'59
581
&1 &1
21
$
%
&
'
(
)
$
%
&
'
(
)
67(3
6:
21
2))
'59
581
&1 &1
21
$
%
&
'
(
)
$
%
&
'
(
)
'59&1
&&17&1
9
*9
&B&17
&B&17*
&219(<25
&21752/
%2$5'
)*
*1'
&1
9
*1'B9
)*
7%
&&17
$'-86702725
(=$$
&&17&1
&B&17
&B&17*
&B&17
&B&17*
&219(<25
&21752/
%2$5'
)*
*1'
&1
9
*1'B9
)*
7%
&&17
%8&.8302725
(=$$
&&17&1
&B&17
&B&17*
&&$1
&$1B&$1+
&$1B&$1/
*1'
)*
*1'
)*
*1'
)*
9
*9
9
*9
9
*9
&$1+
21
2))
6 6
21
2))
6 6
21
2))
21
2))
&$1/
&$1+
&$1/
&$1+
&$1/
'59&1
'59&1
'59&1
'59&1
'59&1
'59&1
&$1B&$1+
&$1B&$1/
&$1B&$1+
&$1B&$1/
(=
(=
(=
(=
(=
5;5
127
ᑻ
ᗘ
࣌
勖
ࢪ
ᆺᘧ
ရ␒
ရྡ
ᢎㄆ
᳨ᅗ
タィ
〇ᅗ
సᡂ
ಖ⟶
㢮ఝ
ᢸᙜグྕ ᪥ ኚ᭦␒ྕ ኚ᭦グ
㹂
㹁
㹀
㸿
㸳㸲㸱㸰㸯
㹁
㹀
㸿
㹂
76.$9
('$

:,5,1*',$*5$0
&219(<25'8$/
&219(<25&21752/%2$5'
&219(<25&21752/%2$5'
9
*1'B9
,2B,13
,2B,13
9
*1'B9
,2B,13
9
*1'B9
9
*1'B9
,2B,13
,2B,13
9
*1'B9
9
*1'B9
,2B,13
,2B,13
9
*1'B9
9
*1'B9
,2B,13
9
*1'B9
,2B,13
,2B,13
9
*1'B9
,2B,13
9
*1'B9
9
*1'B9
,2B,13
,2B,13
9
*1'B9
9
*1'B9
,2B,13
,2B,13
9
*1'B9
9
*1'B9
,2B,13
25*B'
9
*1'B9
9
*1'B9
3/,0,7B'
1/,0,7B'
9
*1'B9
9
*1'B9
25*B&
3/,0,7B&
9
*1'B9
9
*1'B9
1/,0,7B&
25*B%
9
*1'B9
9
*1'B9
3/,0,7B%
1/,0,7B%
9
*1'B9
9
*1'B9
25*B$
3/,0,7B$
9
*1'B9
9
*1'B9
1/,0,7B$
9
&/5B%
9
67(3B%
9
&2))B%
9
$/0B&/5B%
,1326B%
*1'B9
$/0B%
*1'B9
7,0B%
*1'B9
5'<B%
*1'B9
(&$B%
(&$B%
(&%B%
(&%B%
(&=B%
(&=B%
&:B%
&:B%
&&:B%
&&:B%
&:
&:
&&:
&&:
$:2
$:2
&6
&6
$/0
$/0
7,0
7,0
9
&/5B$
9
67(3B$
9
&2))B$
9
$/0B&/5B$
,1326B$
*1'B9
$/0B$
*1'B9
7,0B$
*1'B9
5'<B$
*1'B9
(&$B$
(&$B$
(&%B$
(&%B$
(&=B$
(&=B$
&:B$
&:B$
&&:B$
&&:B$
(=$$
&&17
&219(<2502725
&1
'59
&1
'59
&9)5
&1
1&
1&
1&
1&
&:
&:
&&:
&&:
$:2
$:2
&6
&6
$/0
$/0
7,0
7,0
'59
&1
'59
&955
&1&1
1&
1&
1&
1&
&1
3:%
67233(5
)5
3:%
67233(5
)/
3:%
67233(5
55
3:%
67233(5
5/
67)5 67)5
67)/ 67)/
6755 6755
675/ 675/
(=$$
9
&/5B'
9
67(3B'
9
&2))B'
9
$/0B&/5B'
,1326B'
*1'B9
$/0B'
*1'B9
7,0B'
*1'B9
5'<B'
*1'B9
(&$B'
(&$B'
(&%B'
(&%B'
(&=B'
(&=B'
&:B'
&:B'
&&:B'
&&:B'
&:
&:
&&:
&&:
$:2
$:2
&6
&6
$/0
$/0
7,0
7,0
9
&/5B&
9
67(3B&
9
&2))B&
9
$/0B&/5B&
,1326B&
*1'B9
$/0B&
*1'B9
7,0B&
*1'B9
5'<B&
*1'B9
(&$B&
(&$B&
(&%B&
(&%B&
(&=B&
(&=B&
&:B&
&:B&
&&:B&
&&:B&
&1
'59
&1
'59
&95/
&1
1&
1&
1&
1&
&:
&:
&&:
&&:
$:2
$:2
&6
&6
$/0
$/0
7,0
7,0
'59
&1
'59
&9)/
&1&1
1&
1&
1&
1&
9
%5.B$
9
9
9
%5.B%
%5.B&
%5.B'
&1
6723(5
0$*1(7,&
9$/9()5
6723(5
0$*1(7,&
9$/9(55
6723(5
0$*1(7,&
9$/9(5/
5('
%/$&.
5('
%/$&.
5('
%/$&.
67)509
67)/09
675509
675/09
&&17
(=$$
&1
3:%'(7(&7
6(1625)/
(=$03
(=),%(5
)/
)&
)5
(=$03
(=),%(5
3:%'(7(&7
6(1625)&
3:%'(7(&7
6(1625)5
3:%'(7(&7
6(16255/
5/
5&
55
3:%'(7(&7
6(16255&
3:%'(7(&7
6(162555
%52:1
%/$&.
%/8(
%52:1
%/$&.
%/8(
%52:1
%/$&.
%/8(
%52:1
%/$&.
%/8(
(=$03
(=),%(5
(=$03
(=),%(5
(=$03
(=),%(5
(=$03
(=),%(5
&1
&&17
3,1'(7
(=$$
(=
3,1'(7(&7
6(1625
1R5$,/
%52:1
%/8(
%/$&.
%52:1
%/8(
(=
3,1'(7(&7
6(1625
1R5$,/
%52:1
%/8(
%/$&.
%52:1
%/8(
(=
3,1'(7(&7
6(1625
1R5$,/
%52:1
%/8(
%/$&.
%52:1
%/8(
3,1'(7
3,1'(7
%52:1
%/8(
%/$&.
'867&
'(7(&7
6(1625
231=/
&9B23
&9B23
'867&'(7
231=/
(=
9
&/5B%
9
67(3B%
9
&2))B%
9
$/0B&/5B%
,1326B%
*1'B9
$/0B%
*1'B9
7,0B%
*1'B9
5'<B%
*1'B9
(&$B%
(&$B%
(&%B%
(&%B%
(&=B%
(&=B%
&:B%
&:B%
&&:B%
&&:B%
&:
&:
&&:
&&:
$:2
$:2
&6
&6
$/0
$/0
7,0
7,0
9
&/5B$
9
67(3B$
9
&2))B$
9
$/0B&/5B$
,1326B$
*1'B9
$/0B$
*1'B9
7,0B$
*1'B9
5'<B$
*1'B9
(&$B$
(&$B$
(&%B$
(&%B$
(&=B$
(&=B$
&:B$
&:B$
&&:B$
&&:B$
(=$$
&&17
&1
'59
&1
'59
$')
&1
1&
1&
1&
1&
&:
&:
&&:
&&:
$:2
$:2
&6
&6
$/0
$/0
7,0
7,0
'59
&1
'59
$'5
&1&1
1&
1&
1&
1&
5('
%/$&.
6723(5
0$*1(7,&
9$/9()/
&&17
&219(<2502725
&&17
&1
&&17
&1
&&17
&1
&&17
&1
&&17
&1
&&17
&1
&&17
&1
&&17
&1
&&17
&1
&&17
&1
9
9
287387
,1387
:+,7(
%52:1
%/8(
%/$&.
%/$&.
287387
%/$&.
%/$&.
%/$&.
:+,7(
%52:1
%/8(
%/$&.
287387
287387
287387
9
9
287387
,1387
(=
(=
(=
(=
(=
(=
(=
(=
(=
5;5
127
ᑻ
ᗘ
࣌
勖
ࢪ
ᆺᘧ
ရ␒
ရྡ
ᢎㄆ
᳨ᅗ
タィ
〇ᅗ
సᡂ
ಖ⟶
㢮ఝ
ᢸᙜグྕ ᪥ ኚ᭦␒ྕ ኚ᭦グ
㹂
㹁
㹀
㸿
㸳㸲㸱㸰㸯
㹁
㹀
㸿
㹂
76.$9
('$