FX-2_使用说明书 - 第57页
第 1 章 设备概要 1-9 缩略语说明 缩略语 意 义 中文 英语 ATC 自动工具交换装置 ( Auto Tool Changer ) BMR 坏板标记识别器 ( Bad Mark Reader ) EPU 外部编辑程序单元 ( External Programmi ng Unit ) FPI 送料器位置指示器 ( Feeder Position Indicator ) HLC 主控计算机 ( Host Line Comput er…

第 1 章 设备概要
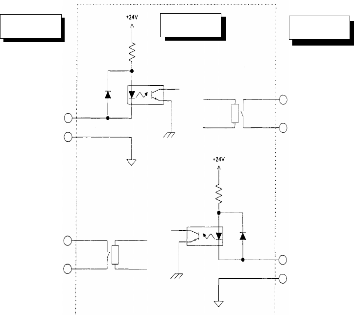
1-8-3 输入及输出信号接口
输出输入信号接口图示如下:
图
1-8-2
信号接口与连接终端
针号:1
输出信号要求搬出
针号:2
要求搬出信号公用
针号:4
许可搬出信号公用
针号:1
输入信号要求搬出
针号 2
要求搬出信号公用
针号:3
输出信号许可搬出
针号:4
许可搬出信号公用
针号:3
输入信号许可搬出
继电器接点
下游设备
主机
上游设备
继电器接点
1-39

第 1 章 设备概要
1-9 缩略语说明
缩略语
意 义
中文 英语
ATC 自动工具交换装置 (Auto Tool Changer)
BMR 坏板标记识别器 (Bad Mark Reader)
EPU 外部编辑程序单元 (External Programming Unit)
FPI 送料器位置指示器 (Feeder Position Indicator)
HLC 主控计算机 (Host Line Computer)
HMS 高度测量系统 (Height Measurement System)
HOD 手持操作盘 (Handheld Operating Device)
IS
智能车间解决方案
(Intelligent Shopfloor Solutions)
IFS-NX 智能供料器系统 (Intelligent Feeder System)
LNC 新概念激光校准 (Laser Align New Concept)
OCC
位置校正摄像机 (Offset Correction Camera)
PWB 印刷基板 (Printed Wiring Board)
1-40

第2章 基本操作
2
基本操作
2-1 画面构成
下面,对画面的基本结构进行简要的介绍:
图
2-1-1
桌面画面的组成示例
③命令按钮
②
菜单栏
①标题栏 ④语言切换按钮
⑤状态栏
2-1