KD-2077_Maintenance_Guide_Rev1.1_C - 第140页
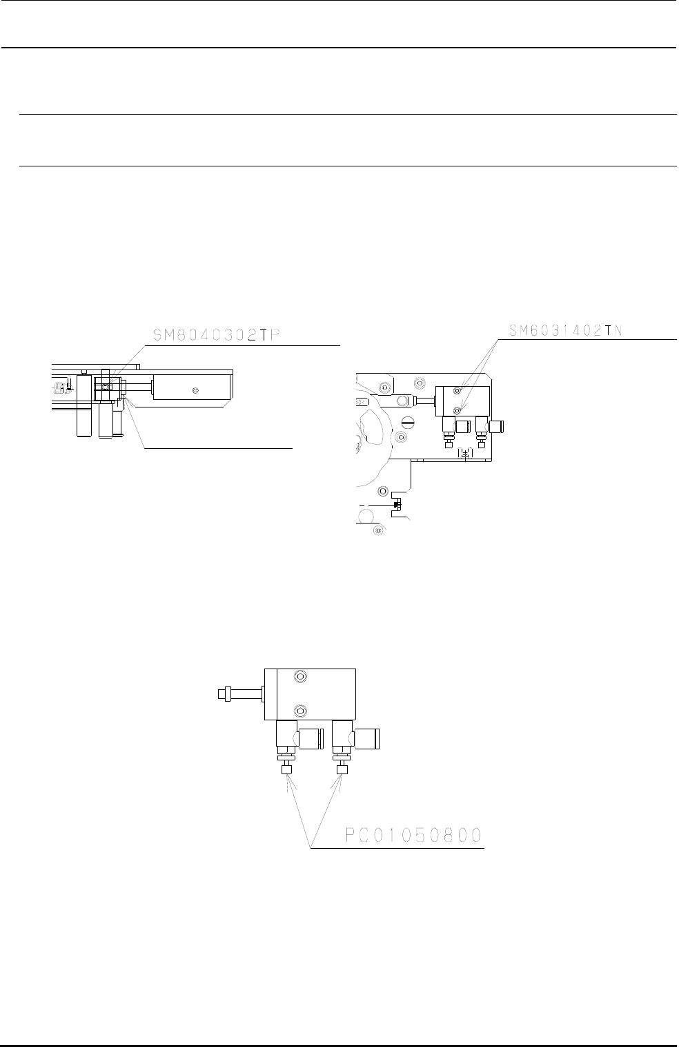
维修调整要领书 汽缸的更换 . 汽缸的拆下 请从汽缸的速度控制器中拆下送器管。 拧松汽缸的螺母后,旋转汽缸传动轴,请拆下汽缸。 请从汽缸中拆下速度控制器,然后进行更换。 ※ 安装之际旋转速度控制器,然后请从用手停下的位置开始旋转 …

维修调整要领书
垫圈的更换
.垫圈的拆卸
请将垫圈从带状支撑物 , 中拆下进行更换。
请削去附着在带状支撑物 , 上的粘合剂。
.垫圈的安装
垫圈的安装用粘着剂粘贴。在粘贴面进行脱脂之后进行。
更换后,到粘着剂变硬位置要防置一个小时以上。
※ 垫圈的长度和安装位置如下图所示进行粘贴。
带状支撑物
带状支撑物
垫圈

维修调整要领书
汽缸的更换
.汽缸的拆下
请从汽缸的速度控制器中拆下送器管。
拧松汽缸的螺母后,旋转汽缸传动轴,请拆下汽缸。
请从汽缸中拆下速度控制器,然后进行更换。
※ 安装之际旋转速度控制器,然后请从用手停下的位置开始旋转 周。
止动螺钉
夹紧转矩
汽缸附属螺钉
夹紧转矩
固定螺钉
速度控制器

维修调整要领书
.汽缸的安装
安装按照拆卸的顺序进行。
请将汽缸和螺母的位置调到如图所示位置,然后进行固定。
请在螺母上点胶锁定漆 。
请参考 表试胶单元(),然后进行速度控制器的调整。
请参考 表试胶单元(),然后进行试胶带发送量修正。
螺母固定位置