KD-2077_Maintenance_Guide_Rev1.1_C - 第81页
维修调整要领书 电磁阀对于流程方向来说安装位置不同。 试胶装置 止动器 推杆 右流程 左流程

维修调整要领书
.支撑台的更换
1)与支撑台马达更换一样,卸下支撑台
2)拧松固定螺丝,向箭头方向移动钮矩架组件,松开同步皮带的张力
3)拧松固定螺丝,取出调节器架组件
4)拧松盖
5)拧松调节器的附属螺丝圆螺丝和固定螺丝,卸下调节器
4) 按照的程序进行组装
参照章 支撑台马达的更换,调整支撑台的平面度
更换后,用 参数计取得支撑台偏差值
图

维修调整要领书
电磁阀对于流程方向来说安装位置不同。
试胶装置
止动器
推杆
右流程
左流程

维修调整要领书
为了防止突然的起动造成的事故,请关掉电源之后在进行操作。
5
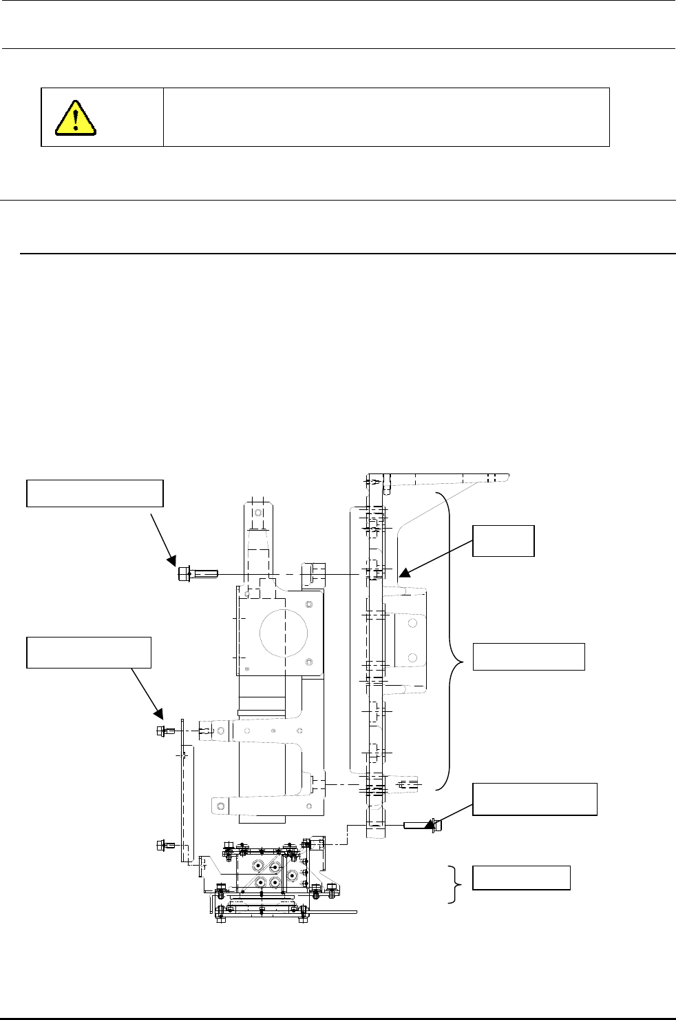
装配件更换
请取下有头螺钉,卸下摄像机托架。
摄像机组件被有头螺钉所固定,照明组件被有头螺钉所固定。
拆掉各个连接器,取下各自的安装螺钉,进行更换。
安装时,请按照相反的顺序进行操作。
更换摄像机组件后,请进行焦点调整、 参数输入。
更换照明组件后,请进行 照明的调整。(参照 项 更换后的重新调整一览表)
图 装配
有头螺钉(×)
摄像机配件
照明组件
头板
有头螺钉(×)
有头螺钉(×)
危
险