TM1000-Rev00PDFApdf - 第9页
- 6 - REF.NO NOTE PART NO D E S C R I P T I O N Qty 1 401-33768 DC FAN 4 2 HM-0010100-1A FAN MOTOR 2 3 SM-6044002-TN SCREW M4X0.7 L=40 8 4 NM-6040001-SD NUT M4X0.7 TYPE1 8 5 SM-6043502-TT SCREW M4 L=35 8 6 402-44568 ROTA…

- 5 -
3. COVER ASSY
10
9
8
6
7
7
6
9
8
5
5
3
3
1
4
4
1
2
2
1
1

- 6 -
REF.NO NOTE PART NO D E S C R I P T I O N Qty
1 401-33768 DC FAN 4
2 HM-0010100-1A FAN MOTOR 2
3 SM-6044002-TN SCREW M4X0.7 L=40 8
4 NM-6040001-SD NUT M4X0.7 TYPE1 8
5 SM-6043502-TT SCREW M4 L=35 8
6 402-44568 ROTARY_DAMPER 2
7 402-44569 ROTARY_DAMPER 2
8 SM-6051002-TT SCREW M5 L=10 4
9 SL-3061232-TN SCREW 4
10 402-55653 FILTER_ELEMENT 1

- 7 -
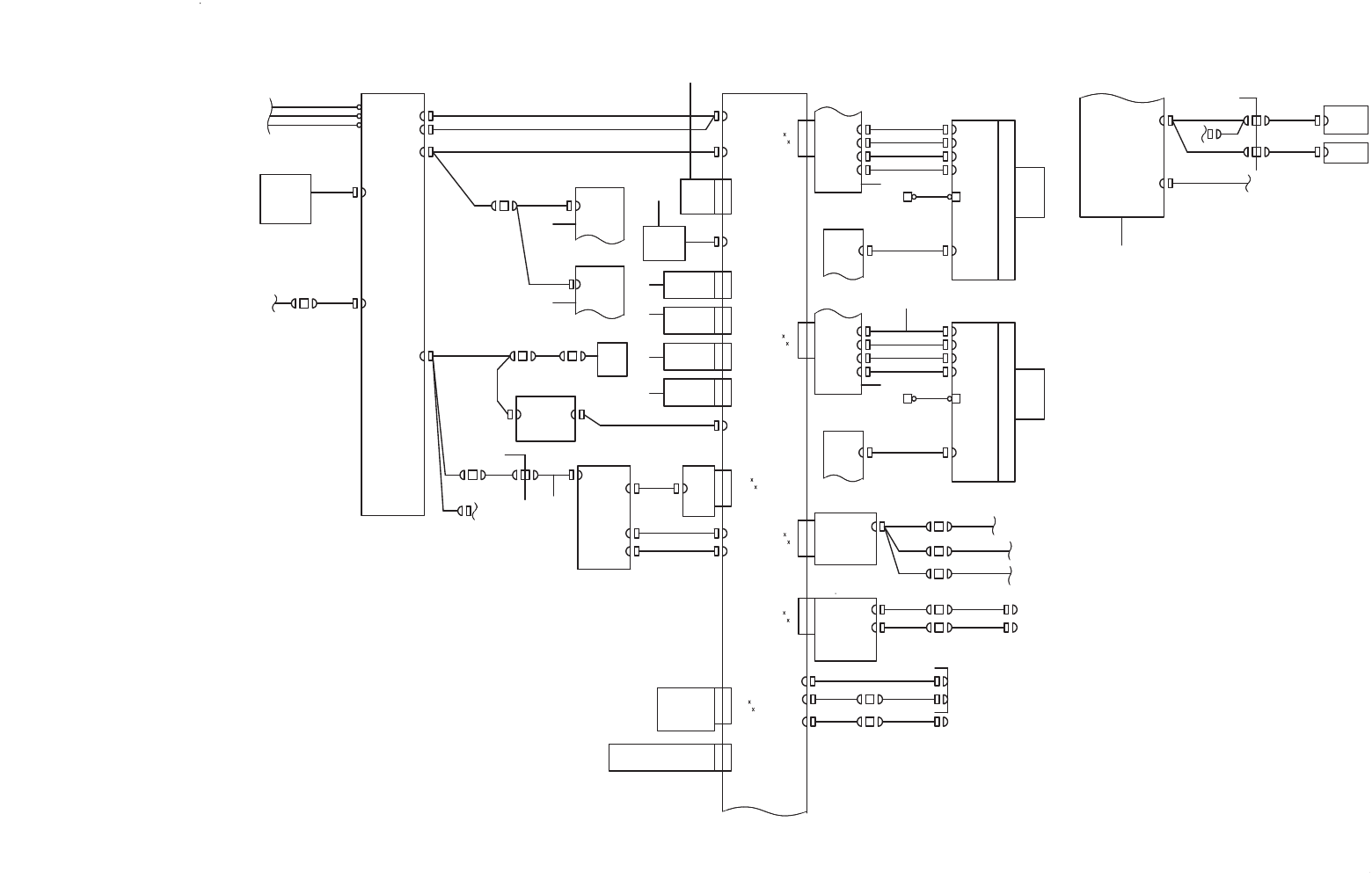
4. SYSTEM DIAGRAM (1)
㹕㹆㸱
㹕㹆㹝㸯
㹆㹂㹂㹝㹊㹃㹂
㹊㹃㹂㹝㸰
㹎㹕㹐
㹊㹃㹂㹝㹑㹕
㹂㹁㹑
㹋㹀㹈㹄㸯
㹕㹆㸰
㹊㸿㹌㸰
㸮㸳㸫㸯㹁
㹎㹓㹑㹆㹀㹍㹒㹒㹍㹌
㸿㹌㹂
㹎㹇㹊㹍㹒ࠉ㹊㹇㹅㹆㹒
㸯㸫㸰㹁
㸯㸫㸱㸿
㸲㸭㸲
㹊㹃㹂
㹎㹁ࠉ㹓㹌㹇㹒
㹈㹄㸯
㹂㹁㹑
㹋㹍㹒㹆㹃㹐ࠉ㹀㹍㸿㹐㹂
㹆㹂㹂ࠉ㹊㸿㹋㹎
㹆㸿㹊㹁㹍㹌㸯㸰ࠉ㹐㹓㹌㹒㹇㹋㹃ࠉ㹊㹇㹁㹃㹌㹑㹃
㹂㹍㹌㹅㹊㹃
㸦㹆㸿㹊㹁㹍㹌㸫㹁㹋㸫㹓㹑㹀㹉㹃㹗㸭㹐㸧
㹓㹑㹀㸰
㹄㹐㹍㹌㹒ࠉ㹓㹑㹀ࠉ㹎㹍㹐㹒㸱
㸦㹊㹍㹕㹃㹐㸧
㹓㹑㹀㸯
㹐㹃㸿㹐ࠉ㹁㹍㹔㹃㹐
㹐㹃㸿㹐ࠉ㹓㹑㹀ࠉ㹎㹍㹐㹒
㸦㹄㹍㹐ࠉ㹎㹐㹇㹌㹒㹃㹐㸧
㹐㹃㸿㹐ࠉ㹊㸿㹌ࠉ㹎㹍㹐㹒
㹓㹑㹀㸴
㹊㸿㹌㸯
㹄㹐㹍㹌㹒ࠉ㹓㹑㹀ࠉ㹎㹍㹐㹒㸰
㸦㹋㹇㹂㹂㹊㹃㸧
㹄㹐㹍㹌㹒ࠉ㹓㹑㹀ࠉ㹎㹍㹐㹒㸯
㸦㹓㹎㹎㹃㹐㸧
㹓㹑㹀㸶
㹓㹑㹀㸵
㹓㹑㹀㸱 㸯ࠉ㹃㹖㹒㹃㹌㹑㹇㹍㹌ࠉ㹀㹍㸿㹐㹂
㹎㹁㹇㹣 㸯㸴
㸦㹅㹃㹌㸱
㸶㸧
㹁㹎㹓ࠉ㹑㹊㹍㹒㸲
㹓㹬㹬㹣㹡㹣㹱㹱㹟㹰㹷
㹎㹟㹰㹲㹱
㹇㹍ࠉ㹀㹍㸿㹐㹂
㹎㹁㹇㹣 㸲
㸦㹅㹃㹌㸰
㸯㸧
㹁㹎㹓ࠉ㹑㹊㹍㹒㸳
㹓㹑㹀㸲
ࠉࠉࠉࠉࠉࠉࠉࠉࠉ㹓㹑㹀
㸦㹒㹍㹓㹁㹆ࠉ㹎㸿㹌㹃㹊㸧
㹒㹎
㹓㹑㹀㸲
㹊㹇㹌㹃㹝㹇㹌
㸦㹇㹬㹲㹣㹰㹬㹟㹪
ࠉ㹑㹮㹣㹟㹩㹣㹰㹱㸧
㹊㹇㹌㹃㹝㹍㹓㹒
㹎㹁㹇㹣 㸯㸴
㸦㹅㹃㹌㸱
㸯㸴㸧
㹁㹎㹓ࠉ㹑㹊㹍㹒㸴
㹔㹅㸿
㹔㹅㸿
㹔㹅㸿ࠉ㹀㹍㸿㹐㹂
㹁㸿㹋㸫㹇㸭㹍
㹒㹐㹇㹅㹇㹌㹔㸫㹁㹌㸰
㹁㹌㸲
㹁㹌㸱
㹁㹌㸶
㹁㹌㸵
㹁㹌㸴
㹁㹌㸳
㹁㹌㸰
㹁㹌㸯
㸲
㸱
㸰
㸯
㹁㹌㸰
㸰㸫㸲㸿
㸯㸫㸰㸿
㸯㸭㸱
㹒㹐㹇㹅ࠉ㹇㹌㹔ࠉ㹎㹁㹀ࠉ
㸿㹑㹋ࠉ㹓㹎㹎㹃㹐
㹇㸭㹍
㸰㸭㸰
㹄㹅
㹊㹃㹌㹘
㹋㹍㹓㹌㹒ࠉ㸿㹂㸿㹎㹒㹃㹐
㹇㹌㹝㸲
㹇㹌㹝㸱
㹇㹌㹝㸰
㹇㹌㹝㸯
㸯㸰㹋ࠉ㹁㸿㹋㹃㹐㸿
㹓㹎㹎㹃㹐
㹁㸿㹎㹒㹓㹐㹃ࠉ㹀㹍㸿㹐㹂㸰
㹁㸿㹋㸫㹇㸭㹍
㹒㹐㹇㹅㹇㹌㹔㸫㹁㹌㸰
㹁㹌㸲
㹁㹌㸱
㹁㹌㸶
㹁㹌㸵
㹁㹌㸴
㹁㹌㸳
㹁㹌㸰
㹁㹌㸯
㸲
㸱
㸰
㸯
㹂㹁㹝㹇㹌
㹇㸫㹑㸿㹒㸿㸮
㸩㸯㸰㹔
㸩㸯㸰㹔
㹎㸵
㹎㸴
㹎㸱
㹎㸲
㹆㹂㸫㸰
㹁㹌㸱
㸯㸭㸰
㹁㸿㹎㹒㹓㹐㹃ࠉ㹀㹍㸿㹐㹂㸰
㸩㸯㸰㹔㹝㹍㹓㹒㸰
㸩㸯㸰㹔㹝㹍㹓㹒㸯㸩㸯㸰㹔㹝㹇㹌
㹎㸱
㹎㸰
㹎㸯
㹎㸯
㹁㹌㸰
㹁㹌㸯
㹇㸫㹑㸿㹒㸿㸮
㹄㸿㹌㸯
㹁㹎㹓
㹁㹎㹓ࠉ㹄㸿㹌
㹁㹎㹓
㹂㹇㹋㹋㹂㸯
㹋㹃㹋㹍㹐㹗
㹂㹂㹐㸲ࠉ㸯㸴㹅㹀
㹂㹇㹋㹋㹁㸯
㹋㹃㹋㹍㹐㹗
㹂㹂㹐㸲ࠉ㸯㸴㹅㹀
㹂㹇㹋㹋㹀㸯
㹋㹃㹋㹍㹐㹗
㹂㹂㹐㸲ࠉ㸯㸴㹅㹀
㹂㹇㹋㹋㸿㸯
㹋㹃㹋㹍㹐㹗
㹂㹂㹐㸲ࠉ㸯㸴㹅㹀
㹋㹍㹌㹇㹒㹍㹐
㹋㹍㹌㹇㹒㹍㹐
㹎㹁ࠉ㹓㹌㹇㹒
㹑㹑㹂ࠉ㸷㸴㸮㹅㹀
㹎㹁ࠉ㹓㹌㹇㹒
㹄㸿㹌ࠉ㸿㹑㹋
㸮㸱㸫㸱㸿
㸮㸱㸫㸯㸿
㸮㸯㸫㸯㹀
㸮㸰㸫㸯㹂
㹒㹍ࠉ㹂㹁㹑
㸯㸫㸳㸿
㹁㹌㸰
㹁㹌㸱
㸰㸫㸯㸿
㸯㸫㸰㸿
㸯㸫㸱㹀
㸯㸫㸱㸿
㸯㸫㸲㸿
㸯㸭㸰
㹒㹐㹇㹅ࠉ㹇㹌㹔ࠉ㹎㹁㹀ࠉ
㸿㹑㹋ࠉ㹓㹎㹎㹃㹐
㹇㸭㹍
㸰㸭㸰
㸯㸭㸰
㸯㸭㸰
㹂㸫㹑㹓㹀
㹒㹍ࠉ㹎㹐㹍㹈㹃㹁㹒㹍㹐
㹊㹍㹕㹃㹐
㹒㹍ࠉ㹎㹐㹍㹈㹃㹁㹒㹍㹐
㹓㹎㹎㹃㹐
㹒㹍ࠉ㸿㹒㹖ࠉ㹎㹍㹕㹃㹐
㹁㹆㸱
㹁㹆㸰
㹁㹆㸯
㹄㹅
㹊㹃㹌㹘
㹋㹍㹓㹌㹒ࠉ㸿㹂㸿㹎㹒㹃㹐
㹇㹌㹝㸲
㹇㹌㹝㸱
㹇㹌㹝㸰
㹇㹌㹝㸯
㸯㸰㹋ࠉ㹁㸿㹋㹃㹐㸿
㹓㹎㹎㹃㹐
㹐㹑㸰㸱㸰㹁ࠉ㹀㹍㸿㹐㹂
㹎㹁㹇㹣 㸲
㸦㹅㹃㹌㸰
㸯㸧
㹁㹎㹓ࠉ㹑㹊㹍㹒㸱
㹎㹁㹇㹣 㸯㸴
㸦㹅㹃㹌㸱
㸶㸧
㹁㸿㹎㹒㹓㹐㹃ࠉ㹀㹍㸿㹐㹂㸯
㹎㹁㹇㹣 㸯㸴
㸦㹅㹃㹌㸱
㸶㸧
㹁㹎㹓ࠉ㹑㹊㹍㹒㸰
㹁㹎㹓ࠉ㹑㹊㹍㹒㸯
㹆㹂
㹁㹆㸯
㹒㹍ࠉ㹐㹑㸰㸱㸰㹁ࠉ㹀㹍㸿㹐㹂
㸮㸯㸫㸲㹁
㹋㸿㹇㹌㸰
㹁㸿㹎㹒㹓㹐㹃ࠉ㹀㹍㸿㹐㹂㸯
㸯㸰㹔
㸯㸰㹔㸯
㹀㸿㹒㹒
㹋㸿㹇㹌㸯
㸿㹁ࠉ㹇㹌㹊㹃㹒
㹄㹅
㸿㹁ࠉ㹌
㸿㹁ࠉ㹊
㸿㹁㸰㸰㸮㹔ࠉ㹇㹌
㹋㹍㹒㹆㹃㹐ࠉ㹀㹍㸿㹐㹂
㹀㸿㹒㹒㹃㹐㹗
㸿㹒㹖ࠉ㹎㹍㹕㹃㹐
㸯
㸰
㸱
㸲
㸳
㸴
㸳
㸳 㸳
㸵㸵㸵㸵