JX-300LED-Rev02.PDFA - 第106页
- - 51.S Y STEM D I A GRAM (H E A D UNIT) (1) O C C 1 ( L ) O C C 2 ( L ) B A D M A R K o p t i o n H M S o p t i o n 8 - 4 C 1 0 - 2A 4 - 2 C C N 0 18 C N 0 1 8 1 0 - 4 A 1 - 3 C 1 - 3 C 1 - 3 C 1 - 4 D C N 8 0 8 C N …

- -
REF.NO NOTE PART NO D E S C R I P T I O N Qty
1 400-44535 4AXIS SERVO AMP 1
2 401-35377 ZTA ENC CABLE ASM 1
3 401-35378 ZTB ENC CABLE ASM 1
4 401-50021 IEEE1394 BOARD 1
5 401-35376 LNC60 ENC CABLE ASM 1
6 400-45547 LNC60 1
7 400-44517 1394 ROBOT CABLE ASM 1
8 400-48078 IEEE1394 REPEATER BOARD 1
9 400-44516 1394 RELAY CABLE ASM 1
10 401-34998 ENC RLY PCB ASM 1

- -
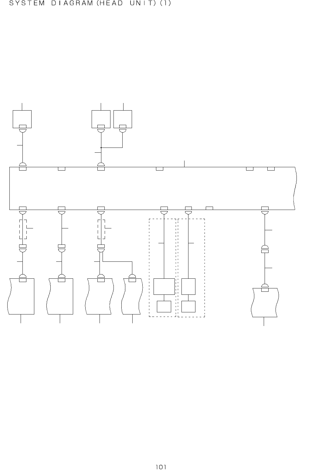
51.SYSTEM DIAGRAM (HEAD UNIT)(1)
O C C 1 (L )
O C C 2 ( L )
B A D M A R K o p t i o n
H M S o p t i o n
8 - 4 C
1 0 - 2A
4 - 2 C
C N 0 18
C N 0 18
1 0 - 4 A
1- 3 C
1 - 3 C
1 - 3 C
1- 4 D
C N 8 0 8 C N 8
9 - 1 C
X Y B E A R C A B L E S
P O W E R U N I T ( 4 / 6 )
C N 2 4 6
X Y B E A R C A B L E S
X Y B E A R C A B L E S
C N 1 9
C N 13
B A D
M A R K
S E N S O R
A M P
H E I G H T
S E N S O R
A M P
L S 4 - 5C N 5
C N 2C N 8 0 2
X Y B E A R C A B L E S
C N 7
C N 2 0
C N 8 0 9
C N 9
C N 8 5 2
C N 1 2 ( C N 5 2 )
L I GH T C T R L P C B ( 2 / 2 )
C N 4 7 9L S 2 - 1C N 1
C N 8 0 5
C N 4 7 8L S 5 - 4
C N 5
I P -X 3 R A P C B ( 3 / 3 )
C N 4
C N 4
C N 8 2 3C N 3
C N 8 0 6C N 6
S A F E T Y P C B (2 / 4 )
L S 1 - 7C N 7
C N 8 0 1
C N 2 4 5
H E A D MA I N P C B ( 1 / 2 )
C N 1
I / O C O N T R O L P C B ( 2 / 4 )
O C C - C
L I G H T P C B
O C C - A
L I G H T P C B
O C C L
1 4 6
2 2 2
8 9
2
1 1
1 2
1 4
1 3 1 5 1 6
7
3 1 0 51 7
1 8

- -
REF.NO NOTE PART NO D E S C R I P T I O N Qty
1 400-02151 OCC CAMERA CABLE ASM 1
2 400-58385 XY BEAR CABLES ASM 1
3 400-01918 LIGHT CTRL PCB ASM.(50) 1
4 400-02140 OCC LIGHT CABLE ASM 1
5 401-35753 SAFETY PCB ASM JX-300LED 1
6 400-45452 HEAD SP CABLE ASM 1
7 400-90481 HEAD MAIN PCB ASM 1
8 400-02185 HIGHT SENSOR CABLE ASM 1
9 400-02267 BAD MARK SENSOR ASM 1
10 400-01943 I/O CTRL PCB ASM. 1
11 400-45435 HEAD MAIN PWR CABLE ASM 1
12 400-45453 OCC L CABLE ASM 1
13 400-10386 CCD CAMERA 1
14 400-45456 OCC LIGHT L CABLE ASM 1
15 400-01979 OCC C LIGHT P.C.B ASM 1
16 400-01959 OCC A LIGHT PCB ASM. 1
17 400-52359 IP-X3R ASM A 1
18 401-35748 POWER UNIT ST JX-300LED 1