JX-300LED-Rev02.PDFA - 第109页
- - RE F .NO N OTE PART NO D E S C R I P T I O N Qty 1 4 00-61126 VACUUM C A BLE ASM 70 1 2 4 01-18821 EJECTO R SEN SO R C ABLE 70 ASM 1 3 4 01-18822 VACCUM SV CABLE 70 AS M 1 4 4 00-45471 Z1 E J EC TO R A SM 1 5 4 00-…

- -
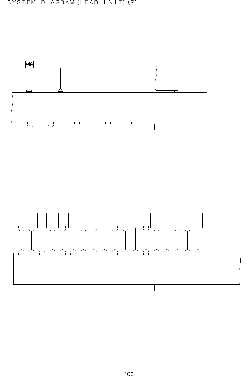
52.SYSTEM DIAGRAM (HEAD UNIT)(2)
8 - 4 A
Z 2 V A C S V
Z 1 V A C
S E N S O R
C N 7
CN 1 4
C N 3 3
Z 6 V A C
S E N S O R
C N 6
Z 6 B L W S V
C N 6
Z 6 V A C S V
CN 1 3CN 1 3
C N 3 2C N 3 2
Z 5 V A C
S E N S O R
C N 5
Z 5 B L W S V
C N 5
Z 5 V A C S V
CN 1 2CN 1 2
CN 3 1CN 3 1
Z 4 V A C
S E N S O R
C N 4
Z 4 B L W S V
C N 4
Z 4 V A C S V
CN 11CN 11
CN 3 0C N 3 0
Z 3 V A C
S E N S O R
C N 3
Z 3 B L W S V
C N 3
Z 3 V A C S V
CN 10C N 1 0
C N 2 9C N 2 9
Z 2 V A C
S E N S O R
C N 2
Z 2 B L W S V
C N 2
C N 9C N 9
C N 2 8C N 2 8
C N 1
Z 1 B L W S V
CN 1
Z 1 V A C S V
C N 8C N 8
C N 2 7C N 2 7
H E A D R E L A Y P C B ( 1 / 2 )
CN 1 5
H E A D F A N
CN 1 5
8 0 P
7 - 3 D
C N 3 4 CN 2 1
8 - 2 D
CN 1 8
CN 1 6
CN 1 7
H E A D R E L A Y P C B ( 2 / 2 )
CN 1 9
N O Z Z L E U P S V
CN 1 9
CN 1 8
CN 1 6
C N 2 6
C N 2 5
C N 2 4
C N 2 3
C N 2 2
CN 2 1
C N 2 0
D - M 9 N L
D - M 9 N L
NO Z Z L E
DO W N
SE N S O R R
NO Z Z L E
DO W N
SE N S O R L
2 3
VA C U U M P U M P O P T I O N
9
1
4 5 6 7 8
1 0 1 1
1 2 1 3
HE A D M A I N P C B ( 2 / 2 )
1 4
1 4
1 5

- -
REF.NO NOTE PART NO D E S C R I P T I O N Qty
1 400-61126 VACUUM CABLE ASM 70 1
2 401-18821 EJECTOR SENSOR CABLE 70 ASM 1
3 401-18822 VACCUM SV CABLE 70 ASM 1
4 400-45471 Z1 EJECTOR ASM 1
5 400-45472 Z2 EJECTOR ASM 1
6 400-45473 Z3 EJECTOR ASM 1
7 400-45474 Z4 EJECTOR ASM 1
8 400-45475 Z5 EJECTOR ASM 1
9 400-45476 Z6 EJECTOR ASM 1
10 400-45458 NOZZLE DOWN SENSOR L ASM 1
11 400-76824 NOZZLE DOWN SENSOR R ASM 1
12 401-38506 HEAD FAN CABLE ASM 1
13 400-76883 NOZZLE UP SV ASM 1
14 400-44565 HEAD RELAY PCB ASM 1
15 400-90481 HEAD MAIN PCB ASM 1

- -
53.SYSTEM DIAGRAM (BASE-FEEDER)
1 - 3 C
I / O C O N T R O L
P C B ( 3 / 4 )
4 0 0 0 1 9 4 3
C N 2 L S 4 - 2 C N 5 2 1 F C N 1
(F1 -1)
L E D P C B
C N 1C N 5 4 1
( F1 - 2 )
L E D P C B
C N 1C N 5 5 1
C N 2
C N 5 0 2
(F 2 - 1 )
L E D P C B
C N 1C N 5 6 1
(F 2 - 2 )
L E D P C B
C N 1C N 5 7 1C N 3 C N 5 0 3
B A S E - F E E D E R
P C B ( 2 / 4 )
B A N K / F P I
- F P C B .
F P I o p t i o n
BASE- FE E DER PCB (3/4)
M T S o p t i o n
C N 5 0 6 F
C N 6
B K - F L
C N 7
C N 5 0 7 F
B K - F R
F E E D E R ( F L )
F E E D E R ( F R )
C N 5 C N 5 0 1 F L S 3 - 4 F C N 4 F
C N 4 R
9 - 4 A
1 3 - 1 B
S I G N A L L I G H T
L S 3- 2
CN 4 83
C N2
CN 6
9- 2 B
10 -4 B
C OVER
L S 3-6 CN 11
M TC I / F
1 2
3
4
5
7
6
9
8
1 3
1 0 1 2
1 1
1 4
7 - 1 B
5