JX-300LED-Rev02.PDFA - 第121页
- - RE F .NO NOTE PART NO D E S C R I P T I O N Qty 1 401-13723 C PU BOARD 1 2 400-45441 SSD I/F CABLE ASM 1 3 401-37444 E NV SYS ASM(JX-300LED 132 MES) 1 4 400-44522 U SB RELAY CABLE 1 5 HW-0018100-80 LA N CABLE 1 6 4…

- -
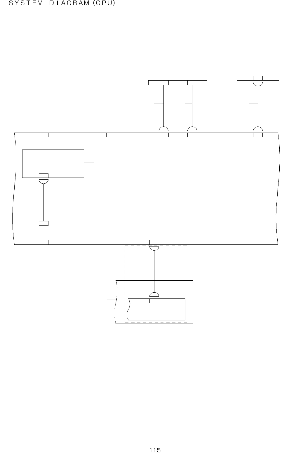
58.SYSTEM DIAGRAM (CPU)
C O V E R
L A N
U P S o p t i o n
1 0 - 2 B
1 - 3 C
L A NL A N
C O V E R
C H 2U S B C H 2
C H 1U S B C H 1
S S D
H D D H D D I / F
C P U B O A R D ( 2 / 3 )
L P T
C O M 1
P O W E R U N I T ( 6 / 6 )
1 - 2 C
C A B L E
A C C E S S O R Y
( 2 / 2 )
U P S
1 5 - 3 A
1
2
3
4 4 5
6
7

- -
REF.NO NOTE PART NO D E S C R I P T I O N Qty
1 401-13723 CPU BOARD 1
2 400-45441 SSD I/F CABLE ASM 1
3 401-37444 ENV SYS ASM(JX-300LED 132 MES) 1
4 400-44522 USB RELAY CABLE 1
5 HW-0018100-80 LAN CABLE 1
6 401-35748 POWER UNIT ST JX-300LED 1
7 400-95745 UPS 1

- -
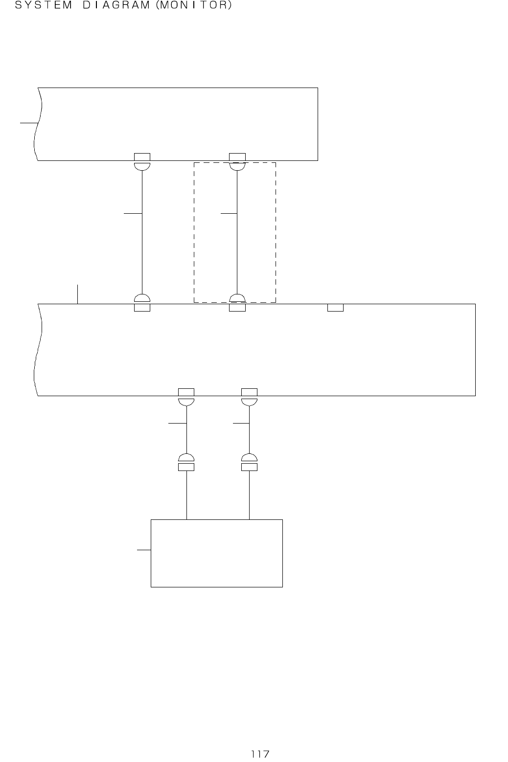
59.SYSTEM DIAGRAM (MONITOR)
T O U C H P A N E L o p t i o n
C O M 2 R S P C
D V I 2
K E Y B O A R D
W I T H
T R A C K B A L L
M O U S E
1 - 5 C
1 4 - 3 D
D V I 1 V I D E O
K B
C P U B O A R D ( 3 / 3 )
F R O N T L C D M O N I T O R
( 2 / 2 )
C V - M S F
C V - K B F
1
3 4
5 6
2
7