CX-1_维修调整 - 第111页
Rev 2.2 维修调整要领书 危险 为了防止突然的起动造成事故,请关掉电源后再进行操作 。 8 VCS 8- 1. CCD 相机、镜镜的镜镜 8-1 - 1. 卸下照明装置 1) 请取下照明装置护罩的插销,卸下前后的平板 V 。 2) 请拆下位于背面的 ② 电缆夹,拔出照明装置的电源线插头。 如果带有 VCS (选项),请拆下切换气缸的配管和切换传感器的插头。 3) 请取下 ① 照明装置固定螺丝( 4 处),卸下照明装置。 4) 卸下…

Rev 2.2
维修调整要领书
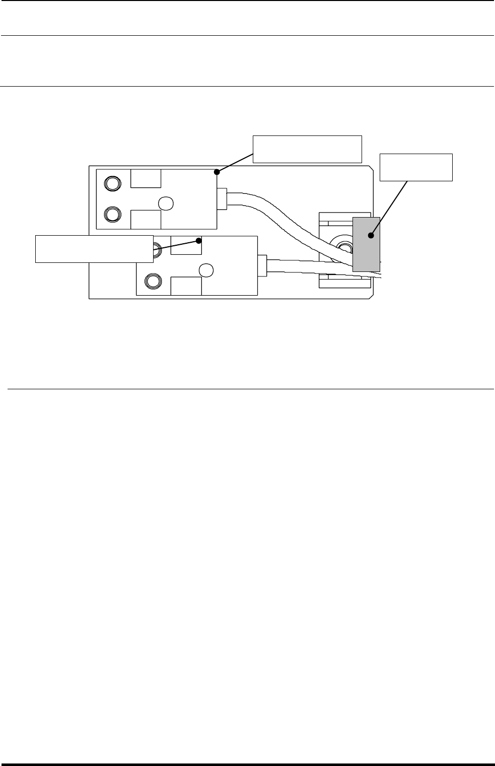
7-2 ATC OPEN/CLOSE传感器的更换
1)
请更
请
A
TC OPEN
请
感器请件或
A
TC CLOSE 传感器组件。
2)用束线带把电缆线固定到机座上。
7-3 速度控制器的调整
1) 请转动速度控制器的旋钮,把滑板的开闭时间调整到规格值。
(大约是从旋钮全闭转动 2 圈半。)
2) 调整后,应固定旋钮。
<请格>
滑板开
请请请…80±5msec
图 7-2-1 OPEN/CLOSE请感器
束线带
OPEN传感器组件
CLOSE传感器组件
7-4

Rev 2.2
维修调整要领书
危险
为了防止突然的起动造成事故,请关掉电源后再进行操作。
8
VCS
8- 1.
CCD 相机、镜镜的镜镜
8-1-1.
卸下照明装置
1) 请取下照明装置护罩的插销,卸下前后的平板V。
2) 请拆下位于背面的②电缆夹,拔出照明装置的电源线插头。
如果带有 VCS(选项),请拆下切换气缸的配管和切换传感器的插头。
3) 请取下①照明装置固定螺丝(4 处),卸下照明装置。
4) 卸下照明装置之后,摄像机露出来,请把它卸下。
图 8-1-1
平板V
插销
SL6051292TN
M 5×12 护盖 Cap 4 各 ①
②电缆夹
8-1

Rev 2.2
维修调整要领书
8-1-2.
摄像装置的拆卸
1) 取下③摄像装置安装螺丝(4 处)。(图 8-1-5)
2) 请把相机从电缆上取下,卸下摄像装置。
图 8-1-5
8-1-3.
相机
/
镜头的拆卸
1) 逆时针缓慢地旋松④镜头,从相机上取下。(图 8-1-6)
2) 旋松⑤VCS 镜头架的固定螺丝,把相机向↓记号方向拉,从架上取下。
图 8-1-6
⑤
④
相机
8-2