CX-1_维修调整 - 第183页
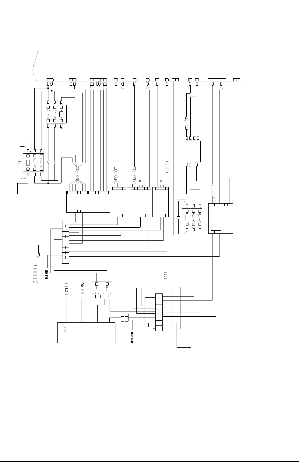
Rev2.2 维修调整要领书 14-8 图 图 图 图 1 4 14 1 4 14 - - - - 3 3 3 3 - - - - 1 1 1 1 - - - - 4 4 4 4 Z Z Z Z / / / / θ θ θ θ 电 源基 板 的连 接 图 电源 基 板 的连 接 图 电源 基 板 的连 接 图 电源 基 板 的连 接 图

Rev2.2
维修调整要领书
14-7
G
7
L
-
2
A
-
B
U
B
J
(
C
o
i
l
D
C
1
2
V
)
8
6
4
2
0
1
R
L
5
D
5
R
L
5
D
5
-
V
-
V
-
V
+
V
+
V
+
V
3
4
5
6
2
7
1
4
6
5
+
V
+
V
4
3
2
-
V
-
V
-
V
G
7
L
-
2
A
-
B
U
B
J
(
C
o
i
l
A
C
1
0
0
V
)
G
7
L
-
2
A
-
B
U
B
J
(
C
o
i
l
D
C
6
V
)
2
C
N
0
3
8
F
G
3
3
2
2
1
1
C
N
1
F
G
5
3
1
A
C
(
N
)
A
C
(
L
)
C
N
3
C
N
2
7
6
5
4
3
2
1
1
0
5
R
L
7
0
6
2
1
8
4
U
P
S
C
P
U
基
板
へ
メ
イ
ン
S
W
へ
L
N
L
N
T
B
3
2
+
5
V
T
B
6
+
6
V
1
G
N
D
(
A
)
1
-
V
+
V
+
V
-
V
C
N
2
2
-
V
C
N
2
2
+
V
3
T
B
3
6
+
1
2
V
T
B
4
5
+
1
2
V
R
T
N
D
8
C
N
2
+
V
+
V
-
V
4
3
2
1
C
N
2
-
V
1
3
5
C
N
1
F
G
A
C
(
N
)
A
C
(
L
)
C
N
1
C
N
1
C
N
1
5
3
1
F
G
A
C
(
N
)
A
C
(
L
)
1
3
5
F
G
A
C
(
N
)
A
C
(
L
)
F
G
5
3
1
+
1
2
V
R
T
N
3
I
N
(
5
A
)
C
P
1
0
O
U
T
-
1
2
V
R
T
N
6
T
B
4
T
B
3
7
-
1
2
V
D
7
C
P
7
(
1
0
A
)
I
N
O
U
T
7
8
9
1
7
1
6
1
9
1
8
1
3
1
2
1
5
1
4
P
S
6
+
6
V
1
2
.
5
A
P
S
4
-
1
2
V
4
.
2
A
P
S
7
+
1
2
V
8
.
4
A
P
S
5
+
3
.
3
V
1
0
A
A
C
(
N
)
A
C
(
L
)
4
G
N
D
(
A
)
3
2
G
N
D
(
A
)
G
N
D
(
A
)
T
B
3
3
4
5
+
5
V
+
5
V
R
+
5
V
R
-
V
-
V
-
V
O
U
T
I
N
(
3
0
A
)
C
P
6
P
S
2
+
5
V
3
0
A
+
V
1
G
N
D
(
B
)
+
3
.
3
V
1
+
2
4
V
S
R
T
N
4
2
+
2
4
V
S
P
O
W
E
R
P
C
B
(
2
/
2
)
T
B
2
(
3
/
3
)
3
C
P
9
(
8
A
)
I
N
O
U
T
C
P
8
(
1
5
A
)
I
N
O
U
T
+
V
+
V
+
V
C
N
0
3
4
1
7
8
+
2
4
V
+
2
4
V
O
N
1
2
+
2
4
V
R
T
N
O
U
T
I
N
(
1
5
A
)
C
P
1
1
+
V
P
S
1
+
2
4
V
1
4
A
F
G
N
L
6
T
B
4
T
B
3
T
B
4
T
B
3
T
B
4
-
V
+
V
-
V
D
6
R
L
6
0
6
2
1
8
4
1
Ω
R
1
1
Ω
R
2
0
0
2
:
3
D
+
6
V
0
0
2
:
3
C
+
6
V
R
T
N
4
5
6
3
0
0
2
:
3
A
0
0
2
:
3
A
-
V
+
V
+
6
V
R
T
N
+
6
V
5
4
6
1
3
シ
リ
ア
ル
通
信
外
部
S
W
端
子
0
0
1
:
2
C
S
C
-
F
G
サ
ー
ビ
ス
コ
ン
セ
ン
ト
A
C
L
1
(
D
)
A
C
N
1
(
B
)
0
0
2
:
4
A
0
0
2
:
4
A
1
1
T
B
2
(
2
/
3
)
0
0
1
:
2
B
A
C
L
1
(
C
)
0
0
1
:
2
B
A
C
N
1
(
A
)
0
0
1
:
2
C
A
C
L
1
(
A
)
A
C
N
1
(
B
)
0
0
1
:
2
B
A
C
L
1
(
B
)
0
0
1
:
1
B
A
C
L
1
(
B
)
0
0
1
:
1
B
A
C
_
O
U
T
A
C
_
I
N
0
0
2
:
2
B
A
C
L
1
(
D
)
0
0
2
:
2
B
A
C
N
1
(
B
)
(
外
部
接
続
用
)
R
1
3
E
图
图图
图 14
1414
14-
--
-3
33
3-
--
-1
11
1-
--
-3
33
3
电源装置的连接图
电源装置的连接图电源装置的连接图
电源装置的连接图(2/2)
(2/2)(2/2)
(2/2)

Rev2.2
维修调整要领书
14-8
图
图图
图 14
1414
14-
--
-3
33
3-
--
-1
11
1-
--
-4
44
4
Z
ZZ
Z/
//
/θ
θθ
θ电源基板的连接图
电源基板的连接图电源基板的连接图
电源基板的连接图

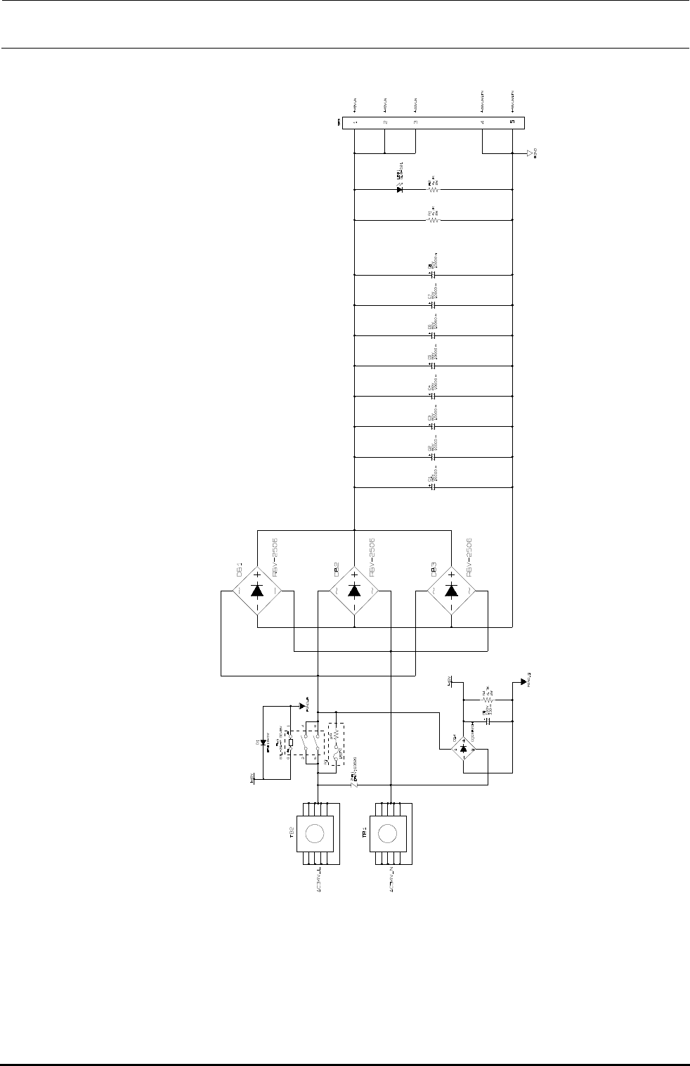
Rev2.2
维修调整要领书
14-9
图
图图
图 14
1414
14-
--
-3
33
3-
--
-1
11
1-
--
-5
55
5
电源基板的连接图
电源基板的连接图电源基板的连接图
电源基板的连接图(
((
(1/2
1/21/2
1/2)
))
)