CX-1_使用说明书 - 第289页
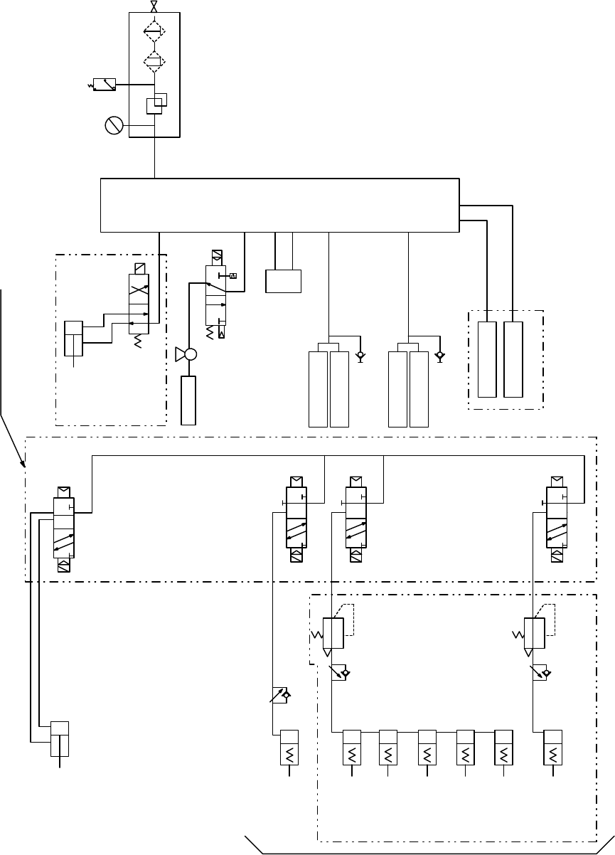
第1部 基本篇 第3章 维护 ◇ 请参考以下的配管图。 (1) 配管系统图(主体) Cell block A B P R A B A B ATC φ 12 工程配管 雾分离 调整器 滤光镜 压力开关 压力表 复式接头 φ 6 φ 6 φ 6 φ 6 φ 8 φ 8 φ 6 φ 6 贴片头组件 驱动气缸20L F 带电磁阀的复式接头 连接器台 R 统一交换台 F 统一交换台 R ( 可选 ) ( 排出器) 驱动气缸 20L R 驱动气缸 …

第1部 基本篇 第3章 维护
3-2-2 配管及接头
请确认无空气泄漏。
右侧面后部
销阀
检查空气泄漏
图 3-2-3 空气阀
3-2-3 各单元气缸
接通主体的电源后,请选择“手动控制”项,进行动作确认。
3-4

第1部 基本篇 第3章 维护
◇ 请参考以下的配管图。
(1) 配管系统图(主体)
Cell block
A
B
P
R
A
B
A
B
ATC
φ
12
工程配管
雾分离
调整器 滤光镜
压力开关
压力表
复式接头
φ
6
φ
6
φ
6
φ
6
φ
8
φ
8
φ
6
φ
6
贴片头组件
驱动气缸20L F
带电磁阀的复式接头
连接器台 R
统一交换台 F
统一交换台 R
(
可选)
(排出器)
驱动气缸 20L R
驱动气缸 20R R
驱动气缸20R F
连接器台 F
φ6 ST=30
CVS
(可选)
传送螺线管
φ4
φ4
φ4
φ4
φ4
AE/E阀
AE/E阀
(仪表接入)
挡块
φ4
φ4
φ4
(可选)
夹杆Y (x5)
(可选)
夹杆X (x5)
3-5

第1部 基本篇 第3章 维护
(2) 配管系统图(贴片头)
Blow-Sw
P
φ8
Vac-Sw
エジェクタ
フィルタ
ノズル
圧力センサ
(3) 配管系统图(统一交换台,4处通用)
φ6
P
ローラレバー
ローラレバー
セレクタ
パイロットチェック弁
φ6
φ6
φ6
φ6
φ6
喷射泵
过滤器
压力 传感器
吸嘴
滚筒杆
滚筒杆
调节旋钮
先导检查阀
3-6