00195193-02 SG D4 FSE en (1) - 第136页
Services to the machine Safety and Signaling Circuit Power Supply Unit Student Guide SIPLACE D4 (FSE) EN 09/2006 Services to the machine 129 6.2.14.2.4 St art Button Circuit 6.2 - 9: Start button circuit The start bu tto…

Services to the machine
Power Supply Unit Safety and Signaling Circuit
Student Guide SIPLACE D4 (FSE)
Services to the machine EN 09/2006
128
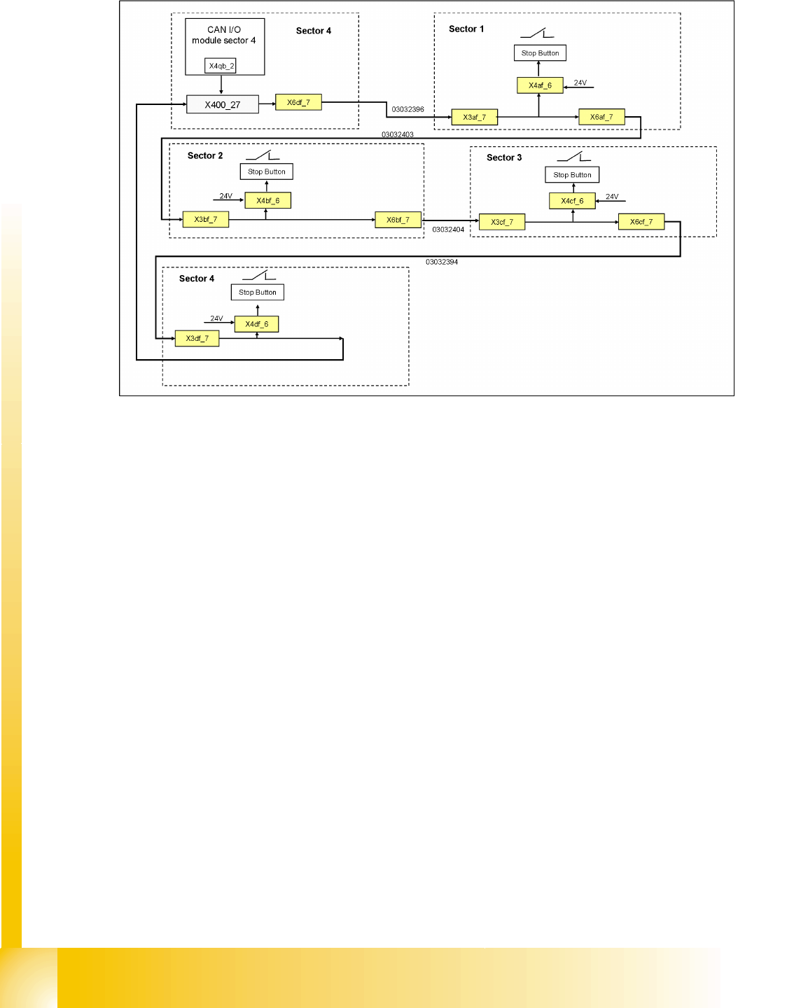
6.2.14.2.3 Stop Button Circuit
6.2 - 8: Stop button circuit
The stop button circuit consists of 4 contacts which are switched in parallel mode. If one or more STOP
buttons has been pressed, the contact will close and the 24 V will be present at the input of the CAN I/
O module in sector 4, showing that one of the STOP buttons has been pressed.

Services to the machine
Safety and Signaling Circuit Power Supply Unit
Student Guide SIPLACE D4 (FSE)
EN 09/2006 Services to the machine
129
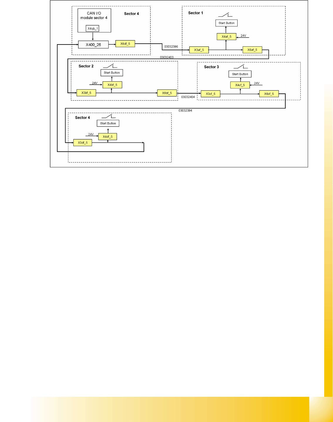
6.2.14.2.4 Start Button Circuit
6.2 - 9: Start button circuit
The start button circuit consists of 4 contacts and they are switched in parallel mode. If one or more
START buttons has been pressed, the contact will close and the 24 V will be present at the input of the
CAN I/O module in sector 4, showing that one of the START buttons has been pressed.

Services to the machine
Power Supply Unit Safety and Signaling Circuit
Student Guide SIPLACE D4 (FSE)
Services to the machine EN 09/2006
130
6.2.14.2.5 Feeder Cover Flap Control Circuit
6.2 - 10: Feeder cover flap control circuit
The feeder cover flap circuit consists of 4 contacts, which are switched in parallel mode. If one or more
feeder cover flaps are open, the contact will close and 24 V will be present at the input of the CAN I/O
module in sector 4. This indicates that one of the feeder cover flaps has been opened.