00195193-02 SG D4 FSE en (1) - 第149页
Services to the machine Pneumatic System Pneumatic unit S tudent Guide SIPLACE D4 (FSE) Services to t he machine EN 09/2006 142 6.3.3.5 Safety V alve 6.3 - 3: Safety valve tape cutter Safety valve for cont rolling the co…

Services to the machine
Pneumatic unit Pneumatic System
Student Guide SIPLACE D4 (FSE)
EN 09/2006 Services to the machine
141
6.3.3.3 Main Valve X89 for Regulation of Compressed Air
After switching on the machine via the main switch, the valve is opened and compressed air flows into
the system. Opening covers, for example, has no effect on the air supply. However, if the 24 V voltage
supply fails or if the machine is switched off, the valve will close and the machine components will no
longer be supplied with compressed air. The valve is regulated via a pressure sensor. If the pressure
falls below 5.0 bar, the CAN bus will issue a signal.
6.3.3.4 Monitoring the Compressed Air
When switching the machine on at the main switch, air is supplied to all placement heads.
After completing the reference run, the supply of compressed air can be switched off by the software
(after a standard period of 2 minutes) via relay K1 in sector 2. Compressed air will cease to flow through
the placement head vacuum system.
The compressed air is regulated via the proportional valve X89 to 5.0 +0.1 bar at the placement head.
Included within this regulator block is a pressure sensor which monitors the outgoing air pressure. If the
pressure falls below 5.0 bar, the CAN bus will issue a signal.
NOTE:
This main pressure regulator can be damaged if the machine is turned on
without compressed air supplied. Therefore if the compressed air supply fails,
turn of the machine.

Services to the machine
Pneumatic System Pneumatic unit
Student Guide SIPLACE D4 (FSE)
Services to the machine EN 09/2006
142
6.3.3.5 Safety Valve
6.3 - 3: Safety valve tape cutter
Safety valve for controlling the compressed air for transport and tape cutter. Air supply for transport and
tape cutter is only present, after the start button is pressed and all safety requirements are fullfilled
(safety loop closed).

Services to the machine
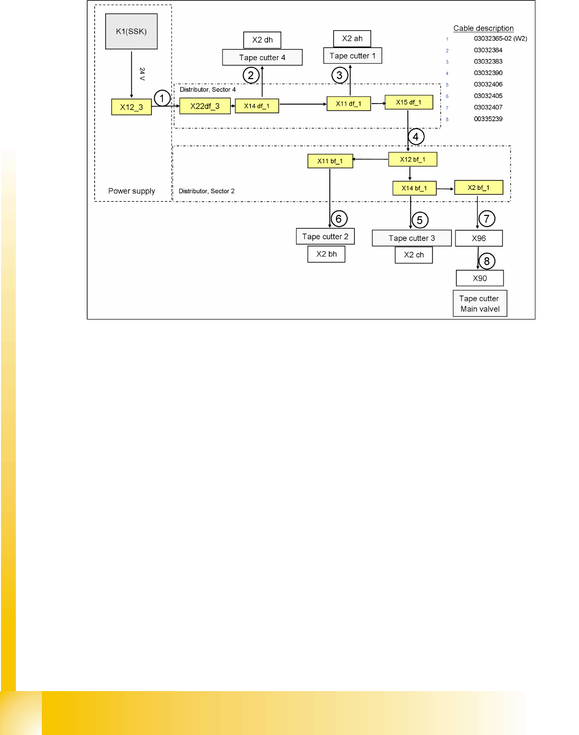
Pneumatic Supply to Tape Cutter Pneumatic System
Student Guide SIPLACE D4 (FSE)
EN 09/2006 Services to the machine
143
6.3.4 Pneumatic Supply to Tape Cutter
6.3.5 Bulk Case System and Nozzle Changer
Another adjustable regulator is used to reduce the 5.0 bar to 2.5 +0.5 bar. This air supply is used for
bulkcase feeders and other options.
Legend
1. Cylinder for moving (40 mm) the cut edge
2. Adjustment valve for the cylinder concerned
3. 5/2 way valve
4. Air supply - 4.5 bar switched via PCC (if PCC
enabled)