5OM-1075-002.pdf - 第67页
Section 4 Electrical Circuit Diagrams 0308-003 C(M750WD---2108) 4-20 AHB01EMTP I/O Board ILB4 (2/2) XCN1-TV2 :25 24B6 K85A K85B 12 12 UA85 (MCB2) :CN1:B8 UA85 (MCB2) :CN1:B12 UA85 (MCB2) :CN1:B13 :A19 XCN26 :A20 XCN26 :2…

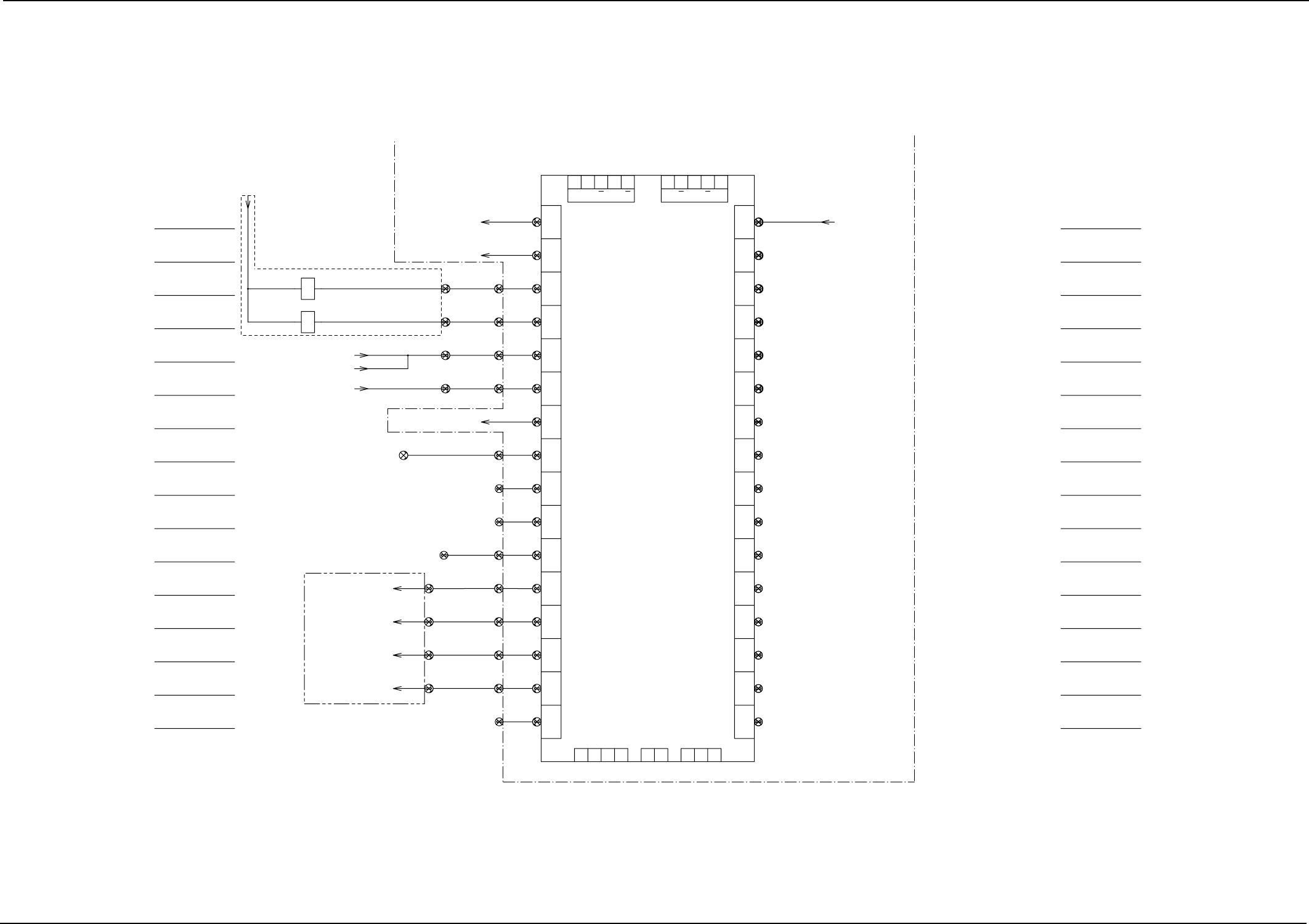
Section 4 Electrical Circuit Diagrams
0308-002 B(M750WD---2107) 4-19 AHB01EMTP
I/O Board ILB4 (1/2)
Mispicked Component
Detection A
Reserved Input
Reserved Input
Reserved Input
Reserved Input
Reserved Input
Reserved Input
Mispicked Component
Detection B
Lifted Nozzle Detection B1
Lifted Nozzle Detection B2
Traverse 2 Shaft Alarm
(Option)
Traverse 2 Mispicked
Component Detection (Lower)
(Option)
Traverse 2 Mispicked
Component Detection (Upper)
(Option)
Tray 2 Interface Input
Terminal 2 Terminal 1
I/O Board ILB4
Shielded Shielded
Traverse 2 Pallet Chuck
Claw Closing Check
(Option)
Traverse 2 Shaft
Positioning Completed
Reserved Input
Reserved Input
Reserved Input
Reserved Input
Note 1
Traverse 2 Mispicked
Component Detection
(High) (Option)
Not Used
Not Used
Not Used

Section 4 Electrical Circuit Diagrams
0308-003 C(M750WD---2108) 4-20 AHB01EMTP
I/O Board ILB4 (2/2)
XCN1-TV2
:25
24B6
K85A
K85B
12
12
UA85 (MCB2) :CN1:B8
UA85 (MCB2) :CN1:B12
UA85 (MCB2) :CN1:B13
:A19
XCN26
:A20
XCN26
:2
XCN32
CN5:A23
(In I/O Relay Board)
XCN11
:23
:24
XCN11
CN3:A19 (In P.C.B.)
CN3:A20 (In P.C.B.)
XCN61
:24
:23
XCN61
XCN26A
:A19
XCN26A
:A20
X505R
:2
CN37
:A33
CN37
:A35
XCN25
:A25
XCN44
:27
XCN44
:29
XCN44
:31
XCN44
:33
CN37
:B49
APMD-NC2
CN3CN2CN1
CN4
UA78
OUT
CN7CN6
CN4
(FEED)
CN2 to 05:B22
CN2 to 05:B21
CN2 to 05:B20
CN2 to 05:B19
CN2 to 05:B18
CN2 to 05:B17
34 216
AABBFG
42316
FG AABB
B1
B2
B4
B3
B17
B18
B19
B20
B7
B8
B6
B5
B9
B10
B13
B12
B11
B15
B16
B14
122112 433
B28
B30
B29
B32
B31
B27
B25
B26
B24
B21
B22
B23
Beam Stop Request
(OUT)
XYL Stop Request
(OUT)
Reserved Output
Reserved Output
Traverse 2 Shaft Main
Power Supply ON/OFF
Traverse 2 Shaft
Slowdown Stop
Traverse 2 Shaft
Emergency Stop
Not Used
Not Used
I/O Board ILB4
Safety Relay Shut-Off
Detection (Crossover)
Counter Input 1
(Crossover)
Counter Input 2
(Crossover)
Current Value
Selection 1 (NC1)
Current Value
Selection 2 (NC1)
Current Value
Selection 1 (NC2)
Current Value
Selection 2 (NC2)
Current Value
Selection 3 (NC2)
Current Value
Selection 4 (NC2)
NC-Axis Stop
Command
Reserved Output
Tray 2 Interface Output
Not Used

Section 4 Electrical Circuit Diagrams
0112-002B(M750WD---2109) 4-21 AHB01EMTP
I/O Board IO01 (1/2)