GKG_G3印刷机操作说明书 - 第15页
凯格 精 密机械有限公司 - 15 - 第 三 章 生 产 工 作 流程 为 宽 间距 , < 0 . 5 mm p itch 为 细 间距 〕 本 机 器 刮刀速度 允许 设置 范围 为 0 ~ 8 0 mm/s 。 刮刀 压力: 压力直接 影 响印刷 效 果 , 压力 以保 证印出 的 焊 膏 边缘 清 晰,表面 平 整 , 厚度 适 宜 为 准 。 压力 太 小 , 锡膏 量 不 足 , 产生 虚 焊; 压力 太 大 , 导 致 …

凯格精密机械有限公司
- 14 -
第三章
生产工作流程
盘上的“←、↑、→、↓”箭头键进行调整,直到 PCB 板位置合适;
5) 再将“运输开关”关闭,同时打开“PCB 吸板阀”; 关闭“停板气缸”; 打 开 “平台
顶板”开关,工作台向上升起;打开“导轨夹紧”开关,单击“CCD 回位”,将 CCD
Camera 回到原点位置;打开[Z 轴上升]将 PCB 板升到紧贴钢网板底面位置;
6) 用眼睛观察网板与 PCB 板对准情况,并用手移动调节网框、定位夹紧装置使之与
PCB 板对准。
7) 打开“网框固定阀”和“网框夹紧阀”,将网框固定并夹紧;同时将机器上的网框
锁紧气缸用挡环固定及网框 Y 方向移动用挡块固定;
8) 关闭“Z 轴上升”,使工作台回到原点位置;
9) 单击“PCB 标志点采集”,进入“标志点采集”对话框。
9. 在“PCB 标志点采集”对话框中,进入 PCB 标志点采集和 PCB 校正,完成 PCB 与
网板位置视觉校正并对准。
10. 在 PCB 标志点采集完后,单击“PCB 标志点采集”对话框中的[确认],回到印刷机主
窗口画面。
11. 单击主工具栏 1 中的“保存”图标,将此次 PCB 板的参数设置保存到新建的文件名下,
待开始生产时打开此文件使用。
注:以上操作说明详见第四章介绍。
3.2.4 刮刀的安装
1. 打开机器前盖;
2. 移动刮刀横梁到适合位置,将装有刮刀片的刮刀压板装到刮刀头上;
3. 刮刀行程的调整:打开刮刀架上罩盖,旋转调节手柄改变刮刀气缸上、下行程限位块
的位置,进行刮刀升降行程的设置;
4. 刮刀行程调整以刮刀降到最低位置刀片正好压在钢网板上为宜。
注意:
刮刀片安装前应检查其刀口是否平直,有无缺损。
3.2.5 刮刀压力和速度的选择
刮刀的压力及刮刀速度是钢网印刷中两个重要的工艺参数。
刮刀速度:
选取的原则是刮刀的速度和锡膏的粘稠度及 PCB 板上 SMD 的最小引脚间距
有关,选择锡膏的粘稠度大,则刮刀的速度要低,反之亦然。对刮刀速度的选择,一般先从
较小压力开始试印,慢慢加大,直到印出好的焊膏为止。速度范围为 15~50mm/s。在印刷
细间距时应适当降低刮刀速度,一般为 15~30mm/s,以增加锡膏在窗口处的停滞时间,从
而增加 PCB 焊盘上的锡膏;印刷宽间距元件时速度一般为 30~50mm/s。(>0.5mm pitch

凯格精密机械有限公司
- 15 -
第三章
生产工作流程
为宽间距,<0.5mm pitch 为细间距〕
本机器刮刀速度允许设置范围为 0~80mm/s。
刮刀压力:压力直接影响印刷效果,压力以保证印出的焊膏边缘清晰,表面平整,厚度
适宜为准。压力太小,锡膏量不足,产生虚焊;压力太大,导致锡膏连接,会产生桥接。因
此刮刀压力一般是设定为 3~5Kg。
本机器刮刀压力允许设置范围为 0~10Kg。
3.2.6 脱模速度和脱模长度
脱模速度:指印刷后的基板脱离模板的速度,在焊膏与模板完全脱离之前,分离速度要
慢,待完全脱离后,基板可以快速下降。慢速分离有利于焊膏形成清晰边缘,对细间距的印
刷尤其重要。一般设定为 3mm/s,太快易破坏锡膏形状。
本机器允许设置范围为 0~20mm/s。
PCB
与模板的分离时间:即印刷后的基板以脱板速度离开模板所需要的时间。时间过长,
易在模板底面残留焊膏,时间过短,不利于焊膏的站立。一般控制在 1 秒左右。
本机器用脱模长度来控制此变量,一般设定为 0.5~2mm。本机器允许设置范围为 0~
10mm。
3.3 试生产
在以上准备工作做完以后,即可进行 PCB 板的试印刷。操作方法是:
1. 单击主工具栏 2 中的[开始生产]按钮并按照操作界面上对话框的提示进行操作,完成一
块 PCB 板的自动印刷(详见第六章主工具栏 2 的操作说明)。
2. 如检测结果不符合质量要求,应重新进行参数设置;如检查结果满足质量要求,即可
正式开始生产等。
3. 锡膏印刷质量要求:
本机器设定锡膏厚度在 0.1—0.3mm 之间、焊膏覆盖焊盘的面积在 75%以上即满足质
量要求。
4. 网板清洗质量检测:
本机器设定锡膏堵塞网板的覆盖面积超过 20%会有报警提示,此时可单击主工具栏 2
中[网板清洗],重新设置清洗方式或清洗的时间间隔等参数。

凯格精密机械有限公司
- 16 -
第三章
生产工作流程
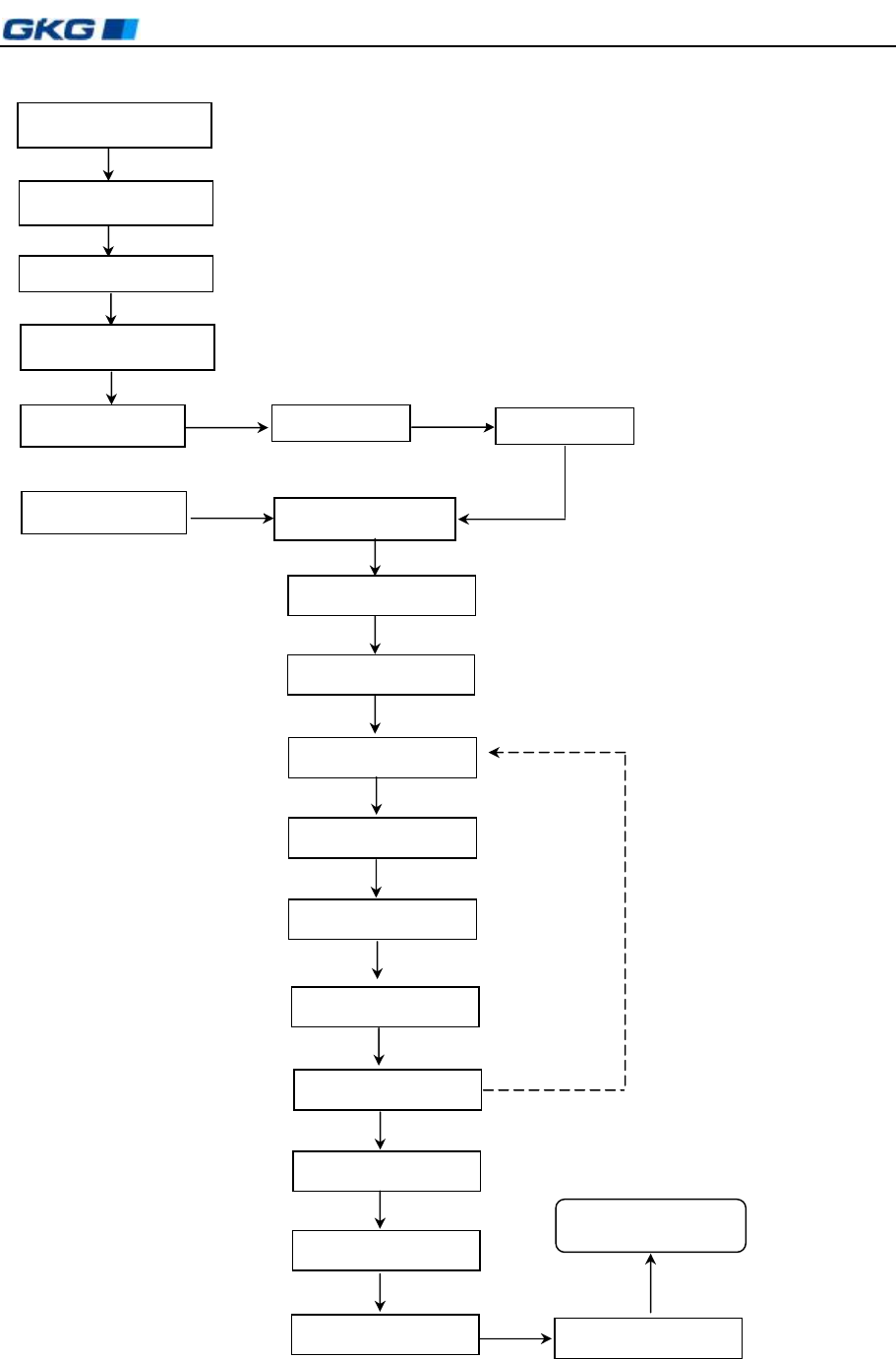
3.4 生产流程
开启总电源开关
打开气源开关
打开机器主电源开关
进入机器主画面
机器归零
新建文件
参数设置
输入密码
打开已有文件
输入密码
钢网手动定位
保存文件
PCB 进板
开始生产
PCB 到位
视觉校正
印刷焊膏
网板清洗
停止生产
退出主画面
关闭主电源开关
继
续
生
产
关闭气源开关
关闭总电源开关