80S-20用户手册 - 第277页
SIPLACE 80S -20/F4 User Manual 6 Vision functions Software version SR.407.xx 01/2001 US Edition 6.6 Test Component 277 6 Fig. 6.6 - 1 ’ T est component ’ flow chart - ’ T est component ’ menu opt ion ’ ’ T est component …
6 Vision functions SIPLACE 80S-20/F4 User Manual
6.6 Test Component Software version SR.407.xx 01/2001 US Edition
276
Å Save GF data
The generated package form parameters will be saved when you click on this button.
– Pick up
The placement head picks up the selected component.
6.6.2.4 Video Images
In certain situations, the camera image of the MVS system (vision analysis unit) is displayed on
the screen of the station computer. The screen will also contain a header and footers: 6
– The header may contain, for example, the currently selected menu option, the package form
number, analysis criteria, measurement results, and so on.
– The footers will contain command sequences, keyboard commands, camera coordinates and
so on.
You can always quit video image screens by pressing the Esc key. The current menu window will
then reappear. 6
6.6.2.5 Messages
Messages are text fields which contain information regarding actions, warnings and so on. They
will appear under the following circumstances: 6
– incorrect operator actions.
– requests to the operator to carry out certain actions (for example, input package form number).
– information (for example, board is being disposed of).
– to indicate the system is busy performing an action (for example, package form data being
saved).

SIPLACE 80S-20/F4 User Manual 6 Vision functions
Software version SR.407.xx 01/2001 US Edition 6.6 Test Component
277
6
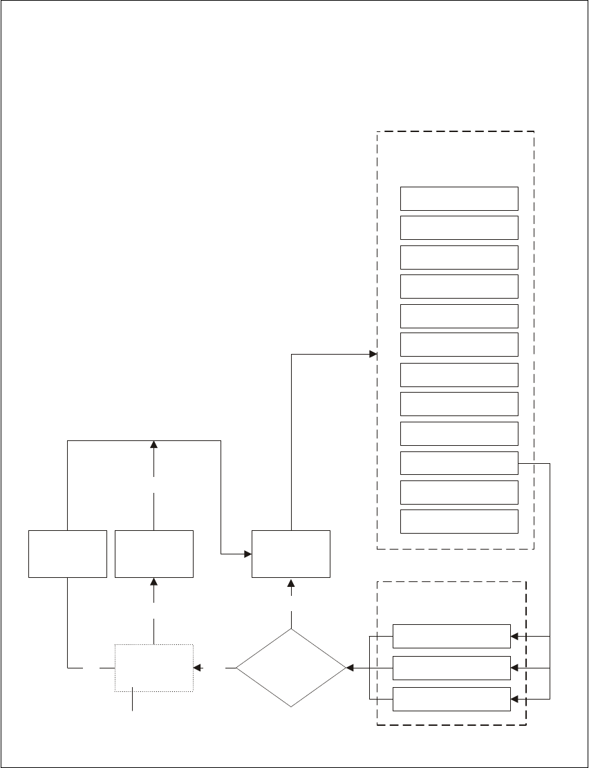
Fig. 6.6 - 1 ’Test component’ flow chart - ’Test component’ menu option’
’Test component’ menu options
Main view
Markenauswahl
Test component
Save
GF data
Test component
menu option
Select package form
Package form
edited?
No
Yes
Discard
component
Package
form is saved
Yes
No
Package
form is
restored
Yes
’Save edited GF data’
option box
Main view
Main view menu
Set-up
Error
Feeders
PCB transport 2
PCB transport 1
Teach fiducial
Test component
SITEST
GEM
Gantry 1 functions
Gantry 2 functions

6 Vision functions SIPLACE 80S-20/F4 User Manual
6.6 Test Component Software version SR.407.xx 01/2001 US Edition
278
6
Fig. 6.6 - 2 ’Test component’ flow chart - ’Select package form’ menu
Select
package form
If there is a
component on
the nozzle, it will
be discarded.
The station
computer
requests GF file
from the line
computer and
loads it down to
the MVS.
Default
revolver head
12 seg. *)
Flip-chip *)
Pick & Place
head *)
Load
package form
’Select package form’ menu
A
Select
package form
Camera type
Save
GF data
*) Applies to F machines in the case that the component is to be centered not only using the standard
camera type (Default) but also another camera type.