F5HM Circuit Diagrams - 第23页
1 Detailed Circuit Diagr ams 23 DP1-F5 HM Collect& Place-he ad, DP-axis , gantry 1, SIPLAC E F5 HM X18aa Gantry 00366690-xx conversion board (aa) (ac) 20 23 26 X1fb 9 6 3 X7fb 7 1 4 +15V Track N Track N SP6-12 digita…

1 Detailed Circuit Diagrams 22
Z1-F5HM Collect&Place-head, Z-axis, gantry 1, SIPLACE F5 HM
Light barrier
"Z-axis bottom"
00321524-xx 00321213-xx
"Z-axis top"
Light barrier Incremental
shaft encoder
Interm. distr. board
SP6-12, digital (fb)
00330648-xx
1
X11fb
2
7
X10fb
8
7
6
10
9
GND
+15V
Output
GND
+5V
Output
+15V
3
1
X4fb
n.c.
GND
Zero pulse
Track A
5
7
+5V
9
Track B
wh
bn
gn
ye
gr
00321221-xx
(Cable)
GND
ENABLE
GND
+5V
+15V
GND
X2fb
13
13
22,34
28
12
LO=RESET
HI=TRUE
+5V
-15V
29
30
Z1-F5HM.DWG
Sh.
SMD Placement System SIPLACE F5 HM
1
Collect&place head, Z-axis
SIPLACE F5 HM
8
7
6
9
X3fb
9
10
1
2
MT
wh
bl
rd
bk
(Cable)
00321220-xx
M-
M+
T-
T+
Track A
Track B
+5V
Track N
+5V
(Track N)
Zero pulse
X13ac
9
8
7
6
30
29
12
28
22,34
13
13
9
7
8
6
12
11
X4ac
15
24
X2ac
25
-15V
+5V
Track N
Track N
Track A
Track A
Track B
Track B
14
21
20
17
18
28
25
13
22
Tacho +
Tacho -
Z-motor +
Z-motor -
+15V
-15V
+5V
Light barrier
Z-axis top (reference point)
Light barrier
Z-axis bottom (sensor stop)
Light barrier
Z-axis bottom - RESET
00354430-xx
Gantry head distribution board
F5 HM
(Cable)
00322557-xx
24
25
X2aa
13
11
1,4,7
X17aa
00336690-xx
gantry (aa)
Conversion board
25
28
13
22
9
8
7
18
11
12
6
17
20
21
15
14
X4aa
-15V
+15V
+5V
00322261-xx
(Cable)
5
6
3
2
8
9
Track B
Track B
Track A
Track A
Track N
Track N
8
7
6
1
2
5
7
8
3
2
1
4
X29aa
X12aa
1
2
3
4
5
6
7
8
9
-15V
+15V
+5V
+24V
+5V
Axis board
A7 (sn)
Machine controller M54 A1 (sa)
nom. values
Z-axis
14
13
12
11
10
9
8
7
6
5
4
3
2
X2ta
1
13
6
5
3
2
9
8
11
1,4,7
X1ta
Z-axis
axis tracks
Axis rear panel gantry 1 A28 (ta)
00345016-xx
Control unit
00345179-xx
Cable 00345502-xx
rd
(W2)
Tacho (-)2a
Tacho (+)2c
+ 15 V4a
- 15 V4c
GND Servo6a
Sensor stop8a
Servo ready8c
Force12a
Servo Enable14c
I²t16c
M+18a,c
M+20a,c
Power (+Vb)22a,c
Power (+Vb)24a,c
Power (0V)26a,c
Power (0V)28a,c
M-30a,c
M-32a,c
X1 plug assignment/servo amplifier
10c Analog GND
Servo unit
00345821-xx
nom
+ 15 V
12c
14a
V
Ia monitor16a
LOGIC
6
4
10
X3vd
X18
2
4
5
6
7
8
9
3
1
T+
T-
M+
M+
M-
M-
wh
ye
gn
br
br
wh
(W1-Cable)
00321541-xx
(Cable)
00344217-xx
(Cable)
00344253-xx
X1
X1vd
00334520-xx
Power supply
Control unit
00345179-xx
+5V
-15V
+15V
+24V
+5V
4321X4vd
+30V
GND
-15V
+15V
13
X2vd
11
10
9
8
7
6
12
14
2
1
3
4
5
Screen
Force
Tacho-std
Analog GND
GND Servo
V nom
Screen
Ia monitor
Sensor stop
I²t
Servo ready
Servo Enable
Servo Enable (+15V)
Screen
Z-axis, gantry 1
A16 (vd) 00320854-xx
Servo unit, backplane
TDS 120 / A 2.5 Z
00334641-xx
X1sa
X1su
X4su
X1sn
SMP bUS A32 (su)
X2sn
X23
X7ta
X3sn
1,40
to port P4.1
Head processor
Head processor
to port P4.0
wh
br
ye
gn
pk
rd
bl
gr
00322558-xx
(Cable)
16,3116,31
1010
4
3
Z-axis A4 servo amplifier
X13fb 954687
R
R
R
R
(Cable W2)
00333491-xx
(Cable W1)
00333491-xx
Z-axis drive / DLM1
00341011-xx
X14ac X1fb
+15V
3131
+15V
35
36
38
39
32
33
35
36
38
39
32
33
Track B
Track B
Track A
Track A
Track N
Track N
312
R
R
Track N
Track A
Track B
GND
(Gantry 1)
service
Axis
X3acX3aa
6
6
88
9 9
77
Head processor
to port P4.2
1,40
15,19,25,37

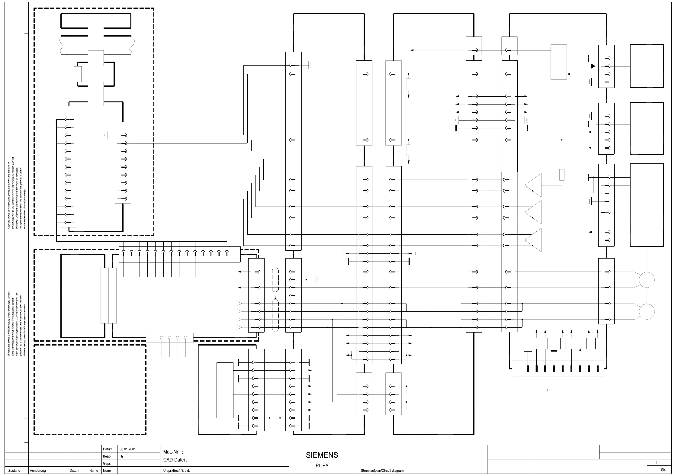
1 Detailed Circuit Diagrams 23
DP1-F5HM Collect&Place-head, DP-axis, gantry 1, SIPLACE F5 HM
X18aa
Gantry
00366690-xx
conversion board
(aa)
(ac)
20
23
26
X1fb
9
6
3
X7fb
7
1
4
+15V
Track N
Track N
SP6-12 digital intermediate
00330648-xx (fb)
distribution board
00321544-xx
bl
br
ye
gr
wh
gn
rd
pk
(W2-Cable)
Track N
82121
24 24 5
Track B
27 27 2
Track A
00335990-xx
encoder / DLM1, DP-axis
31 31
28 28
22,34 22,34
+15V
-15V
+5V +5V
+15V
-15V
00333491-xx
(Cable W1)
R
R
54 6
Track B
Track N
R
R
Track A
+5V
(Gantry 1)
service
Axis
1,4,7,17,20
12
10
GND
RSF digital shaft
+5V
+15V
1,4,7,17,20
10
nom. values
DP-axis
14
13
12
11
10
9
8
7
6
5
4
3
2
X4ta
1
2
9
8
6
5
3
X3ta
DP-axis,
axis tracks
Axis rear panel, gantry 1 A28 (ta)
00345016-xx
Control unit
00345179-xx
Cable 00345503-xx
rd
Tacho (-)2a
Tacho (+)2c
+ 15 V4a
- 15 V4c
GND Servo6a
Sensor stop8a
Servo ready8c
Force12a
Servo Enable14c
I²t16c
M+18a,c
M+20a,c
Power (+Vb)22a,c
Power (+Vb)24a,c
Power (0V)26a,c
Power (0V)28a,c
M-30a,c
M-32a,c
X1 plug assignment / servo amplifier
10c Analog GND
Servo unit
00345821-xx
nom
+ 15 V
12c
14a
V
Ia monitor16a
4
3
DP-axis servo amplifier
8 9
00322259-xx
(Cable)
16
31
10
16
31
10
X3vf
X18
2
4
5
6
7
8
9
3
1
T+
T-
M+
M+
M-
M-
wh
ye
gn
br
wh
br
(W1-Cable)
00321544-xx
(Cable)
00344217-xx
(Cable)
00344254-xx
X1
X1vf
00334520-xx
Power supply
Control unit
00345179-xx
+5V
-15V
+15V
+24V
+5V
4321X4vf
+30V
GND
-15V
+15V
13
X2vf
11
10
9
8
7
6
12
14
2
1
3
4
5
Screen
Force
Tacho-std
Analog GND
GND Servo
V nom
Screen
Ia monitor
Sensor control stop
I²t
Servo ready
Servo Enable
Servo Enable (+15V)
Screen
backplane, DP-axis, gantry 1
A15 (vf) 00320854-xx
Servo unit
A3
TDS 120 / 1 D
00321734-xx
X1sa
X1su
X4su
X1sn
SMP bus A32 (su)
X2sn
X23
X7ta
X3sn
Axis board
A7 (sn)
Machine controller M54 A1 (sa)
12
GND
+5V
1,401,40
15,19,25,37
X3
1
2
4
3
5
8
7
6
rd
wh
bk
bl
00330573-xx
suppression board
DP-motor
Turning station / DLM1
00341780-xx
1919
+24V
+24V
Interference
00335990-xx
(Cable W1)
Gantry head distribution
AenderungZustand Datum
CAD-Datei : DP1-F5HM.DWG
Urspr./Ers.f./Ers.d.NormName
Gepr.
Stromlaufplan/Circuit diagram
PL EA
Mat.-Nr. :
Beab. Hi
Datum 08.01.2001
SIEMENS
SMD Placement System SIPLACE F5 HM
Collect&place head, DP-axis
SIPLACE F5 HM
Track A
+5V
Track B
X12ac
MT
bl
wh
bk
rd
731 2X16fb
R
R
Track A
Track B
GND
2
1
10
9
20
23
X14ac
26
5
3
4
2
24
23
X5ac
33
Track N
Track N
Track A
Track A
Track B
Track B
32
30
29
26
27
28
25
13
22
Tacho +
Tacho -
DP-motor +
DP-motor -
+15V
-15V
+5V
00354430-xx
board, F5 HM
25
28
13
22
5
4
3
27
23
24
2
26
29
30
33
32
X7aa
-15V
+15V
+5V
8
9
6
5
2
3
Track B
Track B
Track A
Track A
Track N
Track N
8
7
6
1
2
5
8
7
4
2
1
3
X30aa
X12aa
1
2
3
4
5
6
7
8
9
-15V
+15V
+5V
+24V
+5V

1 Detailed Circuit Diagrams 24
ZM1-F5HM Collect&Place-head, adjustment motors, forced air valve,
CAN-bus, gantry 1, SIPLACE F5 HM
Collect&place head - adjustment drive motors -
+15V
5
4
X19ac
2
1
3
10
6
7
8
9
+5V
Key
OUT2B
OUT2A
OUT1B
OUT1A
L6258
21
14
34
5
13, 31
+Vs
N3
82C55A
N1
Light barrier for
"reject station"
OUT2B
OUT2A
OUT1A
+15V
+5V
dp-station adjustment unit
Lightbarrier for
+Vs
82C55A
N1
5
34
14
21
N4
13, 31
L6258
OUT1B
5
10
9
8
nderungZustand Datum
CAD-Datei : ZM1-F5HM.DWG
Urspr./Ers.f./Ers.d.NormName
Gepr.
Stromlaufplan/Circuit diagram
PL EA
Mat.-Nr. :
Beab. Hi
Datum 08.01.2001
SIEMENS
Sh.
Sh.
SMD Placement System SIPLACE F5 HM
1
1
7
6
4
3
2
1
X18ac
Light barrier for 9
+15V
"Pickup placement station"
10
OUT2B
OUT2A
OUT1A
+5V
Key
82C55A
N1
+Vs
5
34
14
2113, 31
N5
L6258
OUT1B
8
7
6
5
2
4
3
1
X17ac
PBx
PAx
PCx
X5ac
16
22
25
28
13
31
19
10
34
1
+24V
Conversion board
00336690-xx
+Vs (step motor voltage)
X3aa
X7aaX31aa
X26aa
9
10
8
7
6
5
2
+15V
-15V
+5V
-15V
+15V
+5V
GND
+24V
gn
ye
pk
gr
X7sd
3
2
6
7
4
5
8
9
1
wh
bn
bk
bk
pk
ye
gr
gn
(Cable)
00345481-xx
n.c.
GND
GND
CANH
CANL
POWERFAIL
INT
RESET
+Vs
A13
Communications assembly
SMP bus
A32 (su)
X1sa
X1su
M54 machine controller
A1 (sa)
00345179-xx
Control unit
4
X212
gn
ye
pk
gr
Terminal strip
00344266-xx
(lefthand side)
00344226-xx
(Cable)
X3aa
00322558-xx
(Cable)
X3ac
6
2
4
30
X2
38
X22
X21
4
X1
2
6
7CAN_IN_HI
Analyze
feed area
errors
CAN_IN_LO
9
Fetch
feed area
errors
feed area
errors
DP axis
V8
V10
V9
AVENT_BL_SP
5
4
6
7
X23 X1
X3 X25
X26X4
24
X24 X2
X8:8
X8:10
Step motor board, modular
00344488-xx
Processor board
00344485-xx
gantry 1
CAN ID0ONNo.8
CAN_ERR_SWITCH
Test_Mode
CAN terminating
resistor, 120 ohms
"Pickup" adjstmt. unit
10
8
9
00321217-xx
Output
+15V
+5V
M
"Reject" adjstmt. unit
6
5
4
3
1
2
X2
4
3
ye
rd
00321217-xx
1
2
X3
br
or
X6fb
X13ac
X14ac
10
(Cable W2)
00333491-xx
10
(Cable W1)
00333491-xx
10
X2fb
X1fb
Intermediate distributor
SP6-12, digital
(fb) 00330648-xx
3
1
D5
rd
bk
18
ULN2803
J31
10
+24V
1
X1sd
X10su
to port P5.0
MP6_10_1
key
82C55A
N2
PAx
PGND
1, 18, 19, 35
PGND
PBx
82C55A
N2
1, 18, 19, 35
PGND
1, 18, 19, 35
PCx
82C55A
N2
EPROM_WE
No.7
No.5
No.6
No.2
No.4
No.3
ON default
CAN ID1ON
default
default
default
default
OFF
ON
OFF
OFF
S1 switch
No.1 setON
4
3
1
10
X27aa
9
8
7
6
3
4
5
2
1
(Cable)
00334520-xx
Power supply
00344217-xx
+5V
+24V
-15V
+15V
+5V
+15V
9
8
7
+5V
4
5
6
3
2
-15V
+24V
+5V
X18 X12aa
1
5
6
7
8
6
7
8
9
00354430-xx (ac)
Gantry head distribution board F5HMgantry
(Cable)
00322259-xx
CAN_IN_HI
15
24
23
14
X3ac
14
23
24
15
00322558-xx
(Cable)
CAN_OUT_HI
CAN_IN_LO
CAN_OUT_LO
+24V
1
34
10
19
16
31
13
28
25
22
PGND
31
32
33
31
32
33
X2aa X2ac
(sd)
(aa)
00322257-xx
(Cable)
CAN bus
CAN bus
RESET
POWERFAIL
INT
forced air valve, CAN bus
SIPLACE F5 HM
6
7
8
9
9
8
7
6
5
2
3
4
1
bl
rd
pk
gr
br
gn
ye
wh
00321213-xx
Adjstmt. unit
Micro relay valve
00321219-xx
forced air
M
8
9
10
7
6
5
4
Adjstmt. unit
00321213-xx
Output
+15V
+5V
4 ye
Dp axis adjstmt. unit
1
2
3
X2
10
00321217-xx
1
2
3
X3
br
or
rd
+15V
00321213-xx
Adjstmt. unit
7
M
X3X2
5
9
8
7
6
4
3
2
1
Output
+5V
4
3
2
1
ye
rd
or
br