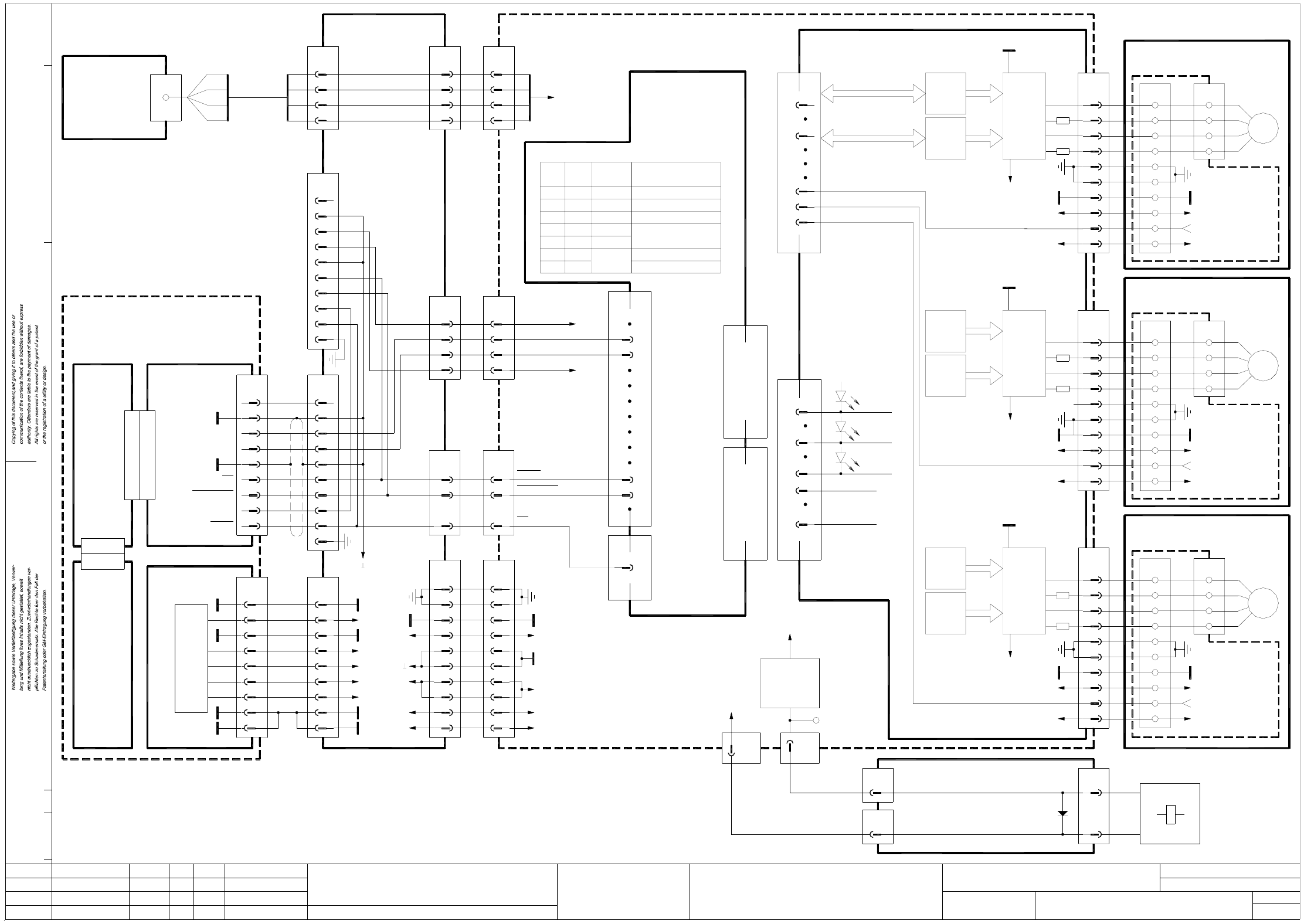
F5HM Circuit Diagrams - 第25页
1 Detailed Circuit Diagr ams 25 IC-DR-F5HM Pick&Place-he ad / DR-axis nderun g Zu stand Datum CAD-Datei : IC-DR-F5HM. DWG Urspr./ Ers.f./Ers.d . Norm Name Gepr. Strom laufpla n/Circu it di agra m PL EA Mat.-Nr . : Be…

1 Detailed Circuit Diagrams 24
ZM1-F5HM Collect&Place-head, adjustment motors, forced air valve,
CAN-bus, gantry 1, SIPLACE F5 HM
Collect&place head - adjustment drive motors -
+15V
5
4
X19ac
2
1
3
10
6
7
8
9
+5V
Key
OUT2B
OUT2A
OUT1B
OUT1A
L6258
21
14
34
5
13, 31
+Vs
N3
82C55A
N1
Light barrier for
"reject station"
OUT2B
OUT2A
OUT1A
+15V
+5V
dp-station adjustment unit
Lightbarrier for
+Vs
82C55A
N1
5
34
14
21
N4
13, 31
L6258
OUT1B
5
10
9
8
nderungZustand Datum
CAD-Datei : ZM1-F5HM.DWG
Urspr./Ers.f./Ers.d.NormName
Gepr.
Stromlaufplan/Circuit diagram
PL EA
Mat.-Nr. :
Beab. Hi
Datum 08.01.2001
SIEMENS
Sh.
Sh.
SMD Placement System SIPLACE F5 HM
1
1
7
6
4
3
2
1
X18ac
Light barrier for 9
+15V
"Pickup placement station"
10
OUT2B
OUT2A
OUT1A
+5V
Key
82C55A
N1
+Vs
5
34
14
2113, 31
N5
L6258
OUT1B
8
7
6
5
2
4
3
1
X17ac
PBx
PAx
PCx
X5ac
16
22
25
28
13
31
19
10
34
1
+24V
Conversion board
00336690-xx
+Vs (step motor voltage)
X3aa
X7aaX31aa
X26aa
9
10
8
7
6
5
2
+15V
-15V
+5V
-15V
+15V
+5V
GND
+24V
gn
ye
pk
gr
X7sd
3
2
6
7
4
5
8
9
1
wh
bn
bk
bk
pk
ye
gr
gn
(Cable)
00345481-xx
n.c.
GND
GND
CANH
CANL
POWERFAIL
INT
RESET
+Vs
A13
Communications assembly
SMP bus
A32 (su)
X1sa
X1su
M54 machine controller
A1 (sa)
00345179-xx
Control unit
4
X212
gn
ye
pk
gr
Terminal strip
00344266-xx
(lefthand side)
00344226-xx
(Cable)
X3aa
00322558-xx
(Cable)
X3ac
6
2
4
30
X2
38
X22
X21
4
X1
2
6
7CAN_IN_HI
Analyze
feed area
errors
CAN_IN_LO
9
Fetch
feed area
errors
feed area
errors
DP axis
V8
V10
V9
AVENT_BL_SP
5
4
6
7
X23 X1
X3 X25
X26X4
24
X24 X2
X8:8
X8:10
Step motor board, modular
00344488-xx
Processor board
00344485-xx
gantry 1
CAN ID0ONNo.8
CAN_ERR_SWITCH
Test_Mode
CAN terminating
resistor, 120 ohms
"Pickup" adjstmt. unit
10
8
9
00321217-xx
Output
+15V
+5V
M
"Reject" adjstmt. unit
6
5
4
3
1
2
X2
4
3
ye
rd
00321217-xx
1
2
X3
br
or
X6fb
X13ac
X14ac
10
(Cable W2)
00333491-xx
10
(Cable W1)
00333491-xx
10
X2fb
X1fb
Intermediate distributor
SP6-12, digital
(fb) 00330648-xx
3
1
D5
rd
bk
18
ULN2803
J31
10
+24V
1
X1sd
X10su
to port P5.0
MP6_10_1
key
82C55A
N2
PAx
PGND
1, 18, 19, 35
PGND
PBx
82C55A
N2
1, 18, 19, 35
PGND
1, 18, 19, 35
PCx
82C55A
N2
EPROM_WE
No.7
No.5
No.6
No.2
No.4
No.3
ON default
CAN ID1ON
default
default
default
default
OFF
ON
OFF
OFF
S1 switch
No.1 setON
4
3
1
10
X27aa
9
8
7
6
3
4
5
2
1
(Cable)
00334520-xx
Power supply
00344217-xx
+5V
+24V
-15V
+15V
+5V
+15V
9
8
7
+5V
4
5
6
3
2
-15V
+24V
+5V
X18 X12aa
1
5
6
7
8
6
7
8
9
00354430-xx (ac)
Gantry head distribution board F5HMgantry
(Cable)
00322259-xx
CAN_IN_HI
15
24
23
14
X3ac
14
23
24
15
00322558-xx
(Cable)
CAN_OUT_HI
CAN_IN_LO
CAN_OUT_LO
+24V
1
34
10
19
16
31
13
28
25
22
PGND
31
32
33
31
32
33
X2aa X2ac
(sd)
(aa)
00322257-xx
(Cable)
CAN bus
CAN bus
RESET
POWERFAIL
INT
forced air valve, CAN bus
SIPLACE F5 HM
6
7
8
9
9
8
7
6
5
2
3
4
1
bl
rd
pk
gr
br
gn
ye
wh
00321213-xx
Adjstmt. unit
Micro relay valve
00321219-xx
forced air
M
8
9
10
7
6
5
4
Adjstmt. unit
00321213-xx
Output
+15V
+5V
4 ye
Dp axis adjstmt. unit
1
2
3
X2
10
00321217-xx
1
2
3
X3
br
or
rd
+15V
00321213-xx
Adjstmt. unit
7
M
X3X2
5
9
8
7
6
4
3
2
1
Output
+5V
4
3
2
1
ye
rd
or
br

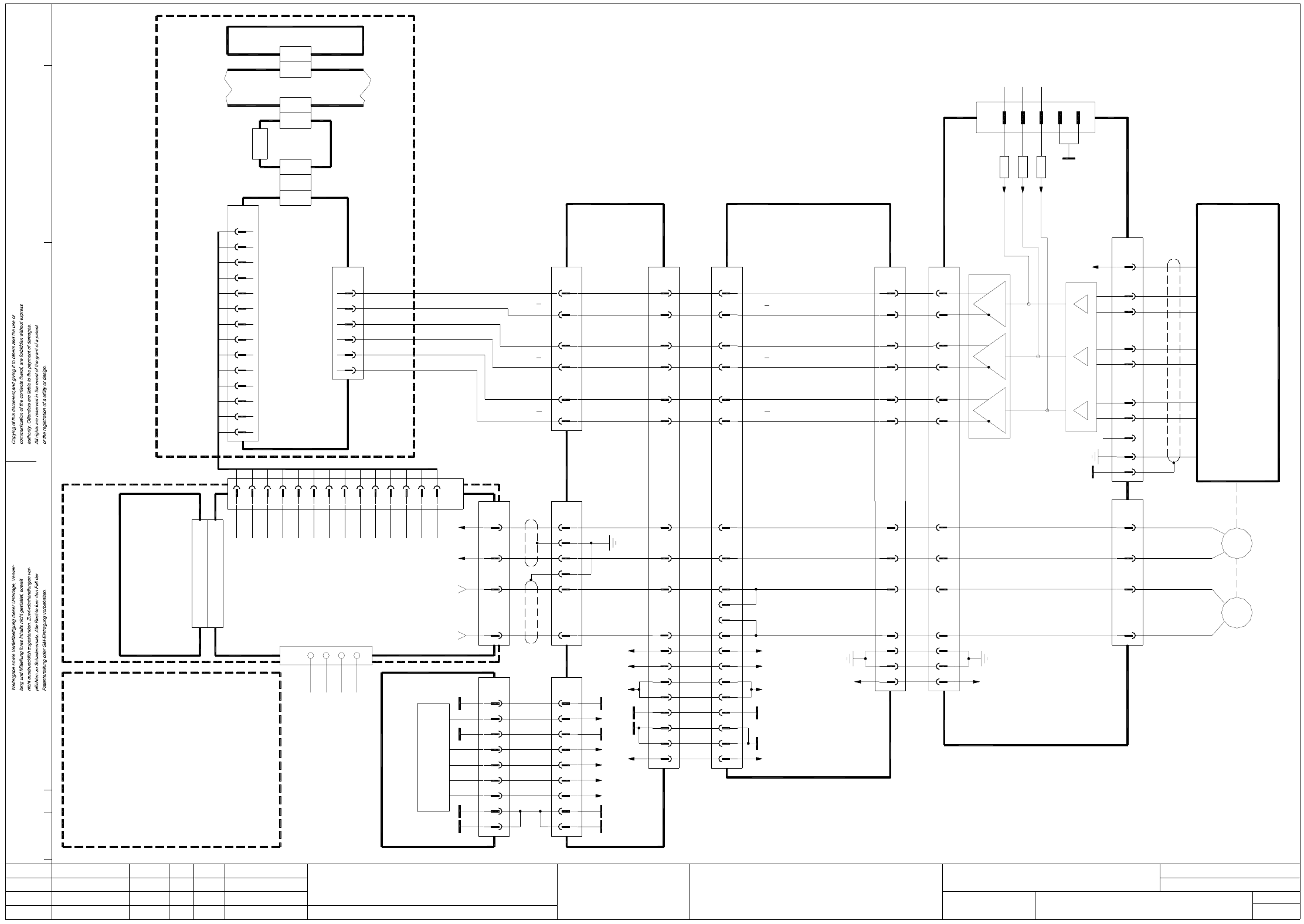
1 Detailed Circuit Diagrams 25
IC-DR-F5HM Pick&Place-head / DR-axis
nderungZustand Datum
CAD-Datei : IC-DR-F5HM.DWG
Urspr./Ers.f./Ers.d.NormName
Gepr.
Stromlaufplan/Circuit diagram
PL EA
Mat.-Nr. :
Beab. Hi
Datum 08.01.2001
SIEMENS
Sh.
Sh.
SMD Placement System SIPLACE F5 HM
1
1
Pick&place head / DR-axis
SIPLACE F5 HM
30
5
4
14
15
5
1
3
7
F450-W2
(Cable)
(Cable)
F450-W1
X6am
9 gnwh
GND
21
24
21
24
27 27
7 br
6
5
rd
pk
2 ye
1 gr
bk3
F451-W1
(Cable)
+5V
0+
0-
-90°
+90°
RI+
RI-
+5V
2
3
6
5
10
11
1
7
9
2
15
13
5
4
7
6
9
8
10key
26LS31
EMZ 2510-33
TRS 120 / 2S
A8
31
10
GNDGND
X20aa
Gantry
00336690-xx
conversion board
(aa)
(ac)
20
23
26
X1am
8
X3am
4
+5V
gr
wh
Track N
IC-DR-axis
IC-head board
00321523-xx (am)
00321797-xx
bl
br
ye
gr
wh
gn
rd
pk
(W2-Cable)
+24V
1919+24V
1
30
34
+5V
1
34
Tacho (-)2a
Tacho (+)2c
+ 15 V4a
- 15 V4c
GND Servo6a
Sensor stop8a
Servo ready8c
Force12a
Servo Enable14c
I²t16c
M-18a,c
M-20a,c
Power (+Vb)22a,c
Power (+Vb)24a,c
Power (0V)26a,c
Power (0V)28a,c
M+30a,c
M+32a,c
X1 plug assignment / servo amplifier
10c Analog GND
Servo unit
00345821-xx
nom
+ 15 V
12c
14a
V
Ia-Monitor16a
4
3
IC-DR-axis servo amplifier
9 13
00320854-xx
00322265-xx
(Cable)
16
31
10
16
GND
-15V
+15V
13
X2vg
11
10
9
8
7
6
12
14
2
1
3
4
5
Screen
Force
Tacho-std or f/V
Analog GND
GND Servo
V nom
Screen
Ia monitor
Sensor control stop
I²t
Servo ready
Servo Enable -
Servo Enable + (+15V from Servo)
Screen
IC-DR-axis
backplane
A18 (vg)
Servo unit
00314164-xx
X1sa
X1su
X5su
X1tq
SMP bus A32 (su)
X2tq
X24
X7uc
X3tq
Axis board
A8 (tq)
Machine controller M54 A1 (sa)
nom. values
IC-DR-axis
14
13
12
11
10
9
8
7
6
5
4
3
2
X4uc
1
2
9
8
6
5
3
X3uc
IC-DR-axis,
axis tracks
Axis rear panel A29 (uc)
00346057-xx
Control unit
00345179-xx
Cable 00345505-xx
rd
Track B
Track B
Track A
Track A
Track N
Track N
8
1
2
7
4
2
1
3
X32aa
X12aa
1
2
3
4
5
6
7
8
9
-15V
+15V
+5V
+24V
+5V
X3vg
X18
1
7
5
4
2
8
9
3
6
T+
T-
M+
M- wh
br
wh
br
(W1-Cable)
00321797-xx
(Cable)
00344217-xx
(Cable)
00345507-xx
X1
X1vg
00324488-xx
Power supply
Control unit
00345179-xx
+5V
-15V
+15V
+24V
+5V
4321X4vg
+30V
3
2
4
24
23
X6ac
33
Track N
Track N
Track A
Track A
Track B
Track B
32
30
29
26
27
28
25
13
22
Tacho +
Tacho -
dp motor +
dp motor -
+15V
-15V
+5V
00354432-xx
Gantry head distribution board F5HM
25
28
13
22
5
27
23
24
4
26
29
30
33
32
X8aa
-15V
+15V
+5V
8
9
6
5
2
3
Incremental
shaft encoder
MT
ws
bl
rt
sw
123X12
R
R
R
Track A
Track B
5
4
14
15
20
23
X11ac
26
5

1 Detailed Circuit Diagrams 26
IC-Z-F5HM Pick&Place-head / Z-axis
14
2
1
3
4
5
Screen
Force
Tacho-std or f/V
Analog GND
GND Servo
V nom
Screen
Ia monitor
Sensor stop
I²t
Servo ready
Servo Enable -
Servo Enable + (+15V from Servo)
Screen
IC-Z-axis
backplane
A19 (vk)
Servo unit
00334646-xx
X1sa
X1su
X5su
X1tq
SMP bus A32 (su)
X2tq
X24
X7uc
X3tq
Axis board
A8 (tq)
Machine controller M54 A1 (sa)
IC-Z-axis
Nominal values
14
13
12
11
10
9
8
7
6
5
4
3
2
X2uc
1
11
9
8
6
5
3
2
13
X1uc
Axis tracks
IC-Z-axis
Axis rear panel A29 (uc)
00346057-xx
Control unit
00345179-xx
Cable 00345504-xx
rd
SIPLACE F5-HM
Tacho (-)2a
Tacho (+)2c
+ 15 V4a
- 15 V4c
GND Servo6a
8a
Servo ready8c
12a
Servo Enable14c
I²t16c
M-18a,c
M-20a,c
22a,c
24a,c
26a,c
28a,c
M+30a,c
M+32a,c
X1 Plug assignment/servo amplifier
10c Analog GND
Servo unit
00345821-xx
+ 15 V
12c
14a
16a
4
3
IC-Z-axis A7
X11am 1332 91
R
R
R
Ia monitor
nom
V
Force
Sensor stop
Power (0V)
Power (0V)
Power (+Vb)
Power (+Vb)
(ac)(aa)
Servo amplifier
00321796-xx
(W2-Cable)
13
8 8
Sensor stop
Reference bero
Sensor stop
Reference bero
3232
25 25
Track A
F452-W1
(Cable)
19
10
31
1616
31
19
10
+24V+24V
GNDGND
+24V+24V +24V
IC-head board
00321523-xx
br
bk
bl
6
3
9
7
2
GND
+5V
30
+5V
30
+5V
AenderungZustand Datum
CAD-Datei : IC-Z-F5HM.DWG
Urspr./Ers.f./Ers.d.NormName
Gepr.
Stromlaufplan/Circuit diagram
PL EA
Mat.-Nr. :
Beab. Hi
Datum 08.01.2001
SIEMENS
Sh.
Sh.
SMD Placement System SIPLACE F5 HM
1
1
Pick&place head / Z-axis
8
4
2
1
3
X33aa
X12aa
1
2
3
4
5
6
7
8
9
-15V
+15V
+5V
+24V
+5V
X3vk
X18
T+
T-
M+
M- wh
br
wh
br
(W1-Cable)
00321796-xx
(Cable)
00344217-xx
(Cable)
00345506-xx
X1
X1vk
00324488-xx
Power supply
Control unit
00345179-xx
+5V
-15V
+15V
+24V
+5V
4321X4vk
+30V
GND
-15V
+15V
13
X2vk
11
10
9
8
7
6
12
Incremental shaft encoder
7
X5am
1
8
1
X4am
Track B
8
10
Track N
X1am
9
16
19
22
+15V
-15V
31
33
29
18
17
3
+5V
+5V
Track N
Track N
Track A
Track A
Track B
Track B
20
18
17
14
15
28
25
13
22
Tacho +
Tacho -
z motor +
z motor -
+15V
-15V
+5V
00354430-xx
Gantry head distribution board F5 HM
(Cable)
00322257-xx
9
X2aa
11
X21aa
00336690-xx
gantry
Conversion board
25
28
13
22
7
15
11
12
8
14
17
18
21
20
X8aa
-15V
+15V
+5V
00322265-xx
(Cable)
8
9
6
5
2
3
Track B
Track B
Track A
Track A
Track N
Track N
7
1
2
2
Track A
Track B
Track N
X5am
4
3
6
5
MT
wh
bl
rd
swrt
(Cable)
F452-W2
M-
M+
T+
T-
Track A
Track B
Zero pulse
(Track N)
X11ac
3
2
17
18
29
31
33
22
19
16
9
7
8
12
11
X6ac
21
X2ac
9
-15V
+15V
+5V
T
-
+
A1
bero
Z-axis
bl
br
bk
F452-W3
(Cable)
F452-W4
(Cable)
9
6
(am)
2
3
10
11
14
13
26LS31
R4
R5
R6
R3
R2
R1
TDS 120 / A2 Z
00320854-xx
X1:33 X1:31 X1:29