F5HM Circuit Diagrams - 第29页
1 Detailed Circuit Diagr ams 29 SERVF5HM2 Power su pply unit for servo a mplifier, anti-crash board, S IPLACE F 5 HM 30V unswitched Starpoint 007 1L- , G ND GND +30V C0510-W1 (cable) righthan d side To terminal st rip X2…

1 Detailed Circuit Diagrams 28
SERVF5HM1 Power supply unit for servo amplifier, anti-crash board, SIPLACE F5 HM
X4vf
brbk
wh
GND
+30V4
3
Backplane A16 Z axis,
X4vd
brbk
wh
GND
+30V4
3
Backplane A17, star axis
X4vc
pk
wh
GND
+10/70V4
3
Backplane A14, Y axis
X7vb
vi
wh
GND
+0/155V3
1,2
Backplane A13, X axis
X7va
vi
wh
GND
+0/155V3
1,2
vi
vi
2
1
X2
4
3vi
vi
5
6pk
vi
5
6
4
3
wh
wh
yebk
pk
X3
2
1
brbk
gr
15
15
13
14
14
18
19
X207
00300163-xx
(Cable)
(Cable)
00300164-xx
Star point
009
1L+/5L+
2L+
008
1L-
007
7L+
003
6L+
002
2L+/5L+
+12V
005
001
1L-
007
Potential distribution
board
00300398-xx
0VDC/+155VDC
0VDC/+155VDC
0VDC/+155VDC
0VDC/+155VDC
0VDC/+155VDC
+70VDC
GND
+30VDC switched
+30VDC unswitched
+10VDC/70VDC
+12VDC unswitched
GND 70V
GND 10V
1,5mmý
00343723-xx
1,5mmý
10mmý
AenderungZustand Datum
CAD-Datei : SERVF5HM1.DWG
Urspr./Ers.f./Ers.d.NormName
Gepr.
Stromlaufplan/Circuit diagram
PL EA
Mat.-Nr. :
Beab. Hi
Datum 08.01.2001
SIEMENS
Sh.
Sh.
SMD Placement System SIPLACE F5 HM
1
2
Power supply for servo amplifier
anti-crash board, SIPLACE F5 HM
Backplane A18 DR axis,
X4vg
brbk
wh
GND
+30V4
3
Backplane A15 DP axis,
Servo unit
righthand side
Terminal strip
X207
16
19
18
17
To power supply unit
00336812-xx
lefthand side
X211/X212
To terminal strip
00300161-xx
(Cable)
00300161-xx
00300161-xx
(Cable)
00300161-xx
00300161-xx
bk
gn
(Cable)
K0504-W1
C0511-W1
11,4
1,2
3
10
9
A4/X2:2
A4/X2:8
X207:2
A3/X2:9
A4/X2:5
A2/X2:5
Servo unit
00345821-xxF5 HM 00344266-xx
Terminal strip (lefthand side)
00337342-xx
Terminal strip (righthand side)
(Cable)
(Cable)
(Cable)
(Cable)
1
5
4
3
6
2
6
5
4
3
2
1
4blbk
3grbk
6wh
5wh
X4
wh + br
gn + ye
gr + pk
bk
006
+5V
004
+24V
+5VDC
+24VDC4
X212
10
3
3
lefthand side
Terminal strip
00344213-xx
(Cable W2)
bl + rd
To control unit
To power supply unit
(Cable)
00321113-xx
whye + whgn
00336812-xx
003
7L+
6L+
002
+30VDC unswitched
+30VDC switched
2
1rd
bl 1
2
brbk
gr
00300182-xx
(Cable)
collect&place head
collect&place head
collect&place head
pick&place head
+30V
GND
brbk
X4vk
wh 3
4
pick&place head
Backplane A19 Z axis,

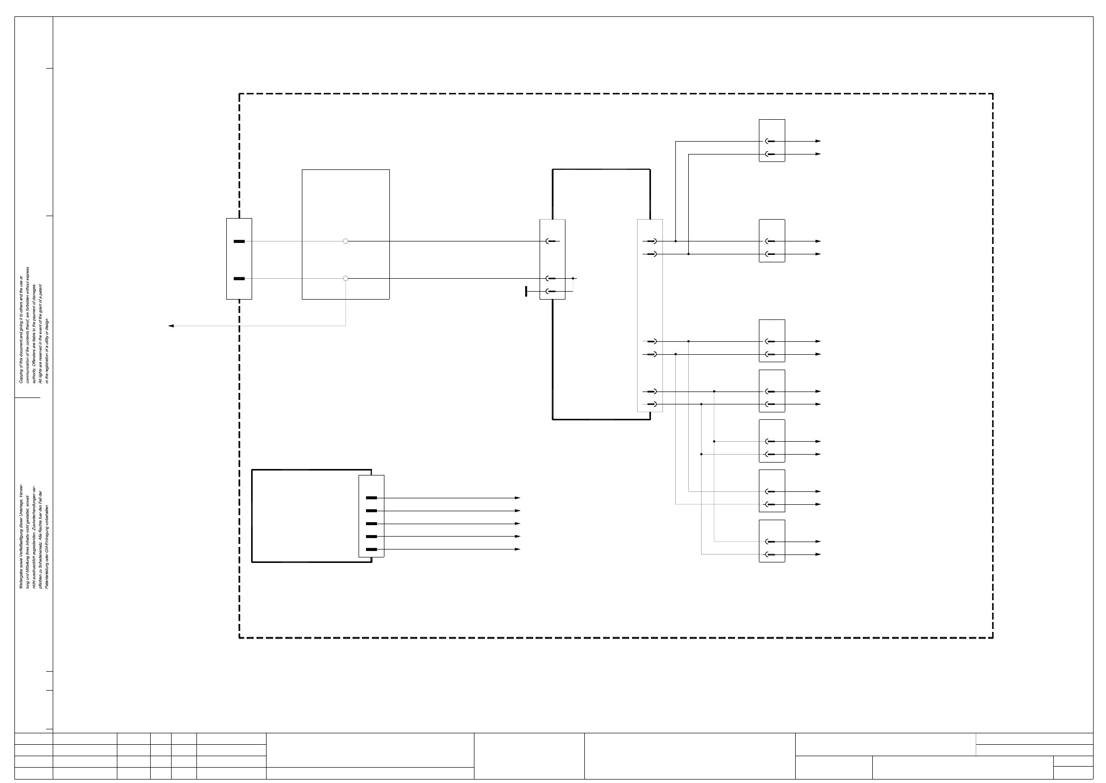
1 Detailed Circuit Diagrams 29
SERVF5HM2 Power supply unit for servo amplifier, anti-crash board, SIPLACE F5 HM
30V unswitched
Starpoint 007
1L-, GND
GND
+30V
C0510-W1 (cable)
righthand side
To terminal strip
X207:19
00337333-xx
A10
Anti-crash board
+24V2
5
4
3
-15V
+5V
GND
1
X11g
+15V
blbk
pkgr
grbk
wh
pkbk
To pin 4 of power supply unit A12
To pin 18 of power supply unit A12
To star point 007
To star point 006
To star point 004
AenderungZustand Datum
CAD-Datei : SERVF5HM2.DWG
Urspr./Ers.f./Ers.d.NormName
Gepr.
Stromlaufplan/Circuit diagram
PL EA
Mat.-Nr. :
Beab. Hi
Datum 08.01.2001
SIEMENS
Sh.
Sh.
SMD Placement System SIPLACE F5 HM
2
2
Power supply for servo amplifier,
anti-crash board, SIPLACE F5 HM
Backplane A19, Z axis, pick&place head
X4vd
pkbk
pkgr
-15V
+15V1
2
Backplane A18, DR axis, pick&place head
X4vr
pkbk
pkgr
-15V
+15V1
2
Backplane A16, Z axis, collect&place head
X4vf
pkbk
pkgr
-15V
+15V1
2
Backplane A15, DP1 axis, collect&place head
X4vo
pkbk
pkgr
-15V
+15V1
2
Backplane A17, star axis, collect&place head
X4vc
pkbk
pkgr
-15V
+15V1
2
Backplane A19, Y axis
X6vb
pkbk
pkgr
-15V
+15V2
1
Backplane A13, X axis
X6va
pkbk
pkgr
-15V
+15V2
1
X3
5,6
2
Starpoint 002, 6L+
Potential distribution
board
00300398-xx
Servo unit
22
8
18
X12
4
26
12
+/-15V A12
Power supply
16
30
X12
32

1 Detailed Circuit Diagrams 30
LP01-F5HM PCB conveyor 1 + 2, power supply
AenderungZustand Datum
CAD-Datei : LP1-F5HM.DWG
Urspr./Ers.f./Ers.d.NormName
Gepr.
Stromlaufplan/Circuit diagram
PL EA
Mat.-Nr. :
Beab. Hi
Datum 08.01.2001
SIEMENS
Sh.
Sh.
SMD Placement System SIPLACE F5 HM
1
1
PCB conveyor 1 + 2
Power supply
3
2
1
4
5
6
7
gn
br
wh
ye
gr
pk
bl
X1
7
4
6
5
3
2
1
+24VDC
30V switched
30V unswitched
70V switched
+5VDC
+24VDC
GND
00325581-xx
Conversion board
’dual conveyor’
6
GND
7
5
4
+5V
5
Not used
Key
Not used
Not used
4
3
2
1
6
7
8
GND
30V switched
Key
X2
X5c
wh
pk
gn
wh
br
gn
ye
gr
pk
bl
4
1
2
3
gn
ye
br
gr
X5a
2
5
4
3
1
Spare
70V switched
30V switched
30V unswitched
GND
wh
br
ye
pk
gn
2
5
4
3
X5b
GND
30V unswitched
30V switched
70V switched
Spare
1
X5d
gr
bl
23a
23b
22a
22b
21a
21b
J1
X25/27/29/31/33/35/37/39/
41/43/45/47/49/51/53/55/57
(Conveyor 2)
GND
3
2
X14
1
bl
gr
pk
br
wh
ye
8
9
gn
+15VDC
GND
GND
+30VDC switched
+5VDC
+24VDC
+70VDC switched
+30VDC unswitched
00345821-xx
Servo unit
(Cable)
00326070-xx 00326063-xx
(Cable)
6-channel
Half-bridge board
00325460-xx
Backplane, lifting table, width adjustment
Fan unit E1
PCB conveyor 2 (Option) 00325580-xx
Backplane, lifting table, width adjustment
PCB conveyor 1 00325580-xx
Control unit - single conveyor 00331465-xx
Control unit - dual conveyor 00327615-xx
or
M
X2a
X2b
X1c
28a/c
22a/c
32a/c
26a/c
32a/c
22a/c
28a/c
26a/c
24a/c,
24a/c,
24a
24b