F5HM Circuit Diagrams - 第91页
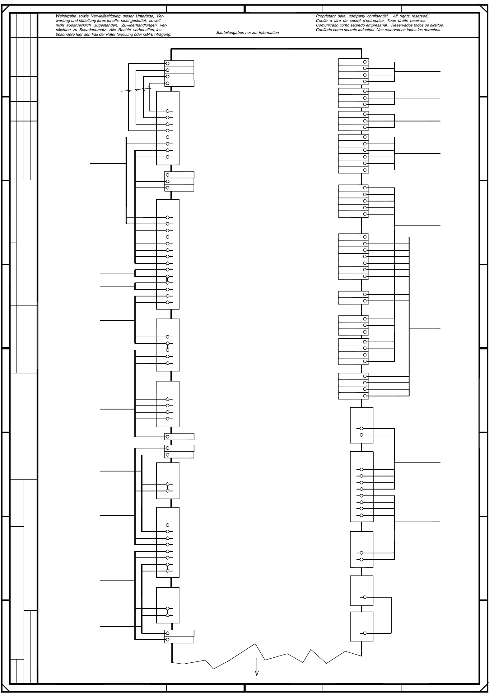
2 Circuit Diagr ams 91 0034426 6-010301 LD3 Circuit di agram, terminal pane l, lefthand side (Sh. 1 of 2) = Datum Gepr. Norm Bearb. Blatt Urspr. Ers. f. Ers. d. Name Datum Aenderung Zustand SIEME NS AG Bl. + lifting tabl…

2 Circuit Diagrams 90
00200034-030101LD3 Signal decoupling unit
34
12
+-
+-
+-
+-
34
21
34
21
Name Norm
Beab.
Urspr./Ers.f./Ers.d.
Bl.
Bl.Stromlaufplan/Circuit diagramDatumAenderungZustand
Datum
Gepr.
1816151413121110987654321 17
CAD-Datei :
Mat.-Nr. :
SIEMENS
AUT 5
Product status
Doc. status
SMD Placement System Siplace 80S
1
1
29.10.1990
Tekin
Optical decoupling
unit
1. Tu.
14.06.96
GND 24V
X1 9
K1
13
6
9
1 2 3
JP2
X5 8
1413
GND 24V
GND 24V
10 11 12
5
6
7
X5
X5
X5
GND 24V
Received
Permission
151413X3
65
Permission
Received
MP2
MP1
1K5 1,1W
R1
0,1uF
C1
Request
GND n-1
19 20
Request
U1
MP4
GND 24V
11
loop
K1
1
7
Fault signal
12
1K5 1,1W
R2
0,1uF
C2
Transferred
18
previous station
To
U2
6
Transferred
2K7
R8
2K7
R7
MP3
2K7
R5
2K7
R6
Permission
Received
Transferred
Request
+24VDC
Spare
Spare
Spare
1098
+30VDC unswitched
+24VDC
123
GND 24V
X7
X7
X7
X7
X7
1
2
3
4
5
6X7
Spare
Spare
Spare
Spare
Spare
Spare
1
2
3
JP1
MP9
V2
+-
V1
+-
V3
+-
V4
+-
ye
ye
gn
gn
gn
gn
ye
ye
V8
V7
V5
V6
Spare
Spare
Spare
9810X4
+24VDC
GND 24V
+30VDC unswitched
564
2K7
R11
2K7
R12
2K7
R10
2K7
R9
Permission
Transferred
Request
Received
11
Fault signal
12
loop
following station
To
1K5 1,1W
R3
0,1uF
C3
Permission
15
7
Permission
U3
MP5
GND 24V
1K5 1,1W
R4
0,1uF
C4
Received
GND n+1
1413
8
Received
U4
MP6
Request
GND 24V
Transferred
18 19 20
7
Transferred
Request
MP7
MP8
X1 8X2 5
Tu.
14.06.96
3.
Output 1
Output 2
Output 3
Output 4Output 4
Output 3
Output 2
Output 1
6
7
8
X6
X6
X6
5 X6
12111091234
+ X6
+24VDC
+24VDC
+24VDC
+24VDC
Input 1
Input 2
Input 3
Input 4 Input 4
Input 3
Input 2
Input 1
+24VDC
U
U
X5
X5
P
P
M
X5
X5
X5
M X5
+30VDC unswitched
+30VDC unswitched
GND 24V
GND 24V
+24VDC
+24VDC
G X5
1234
GND 24V
GND 24V
GND 24VX6
X6
X6 -
-
-
GND 24V
GND 24V
X2 13 14
+30VDC switched
+30VDC switched
+30VDC switched
+30VDC switched
+30VDC switched
00200034-030101LD3
1.
Tu.
14.06.96
Function status
00200034
00200034-03
34
12

2 Circuit Diagrams 91
00344266-010301LD3 Circuit diagram, terminal panel, lefthand side (Sh. 1 of 2)
=
Datum
Gepr.
Norm
Bearb.
Blatt
Urspr. Ers. f. Ers. d.NameDatumAenderungZustand
SIEMENS AG
Bl.
+
lifting table X12
PCB 1/2 transport control
conversion board
Terminal board, lefthand side
Circuit diagram
SIPLACE 80F4/F6/F5-HM
SMD Placement System
PL EA1 E5
14.04.99
06.10.98
00344266-010301LD3
#
Tuth
14.04.99
06.10.98
To signalling circuit EMERGENCY STOP button
GND EMERG. Stop external
From signalling circuit , safety switch2
sheet 2
10
***
Note:
On SIPLACE F5-HM machines *** cable
is not installed. Fit jumper between 4-5
Option
From signalling circuit EMERGENCY STOP button
ye
on X211.
control board
To control circuit , safety switch3
5kg
table
righthand side
00321417-xx
00305815-xx
To
00322105-xx
WPC interface
bk
vio
00321509-xx
ye
indicator
main fault
8
2
6kg 8
vio
gr/pk
2kb
6
X
Valve Ceramic substr. cent.1
From signalling circuit EMERGENCY STOP button
To control circ. EMERGENCY STOP button
To Key switch
EMERG. Stop external
gr
X
pk
00321416-xx
2
16 17
6
8
To control circuit , safety switch2
ON button
-
gn
3
X
To
conversion board
5
1
X210
gr
rd
bl
To signalling circuit EMERGENCY STOP button
To signalling circuit ON button
From signalling circuit ON button
Hood switch
1
To
18
00321529-xx
00318689
(output side)
X
-xx
2ka
4
hbl
CO
table
lh. side
vio
00326069-xx
+
ye
2ka
X
5
gr/pk
7
Guard open
2kd
X+
From signalling circuit , safety switch1
wh
+24V
From control circuit , safety switch2
rd/bl
To control circuit , safety switch1
ye
From signalling circuit , safety switch3
From signalling circuit , safety switch4
CO
GND
8
Hood switch
From control circuit2 ON button
To control circuit1 ON button
From control circuit1 ON button
To CO table (EMERG-S-Circuit)
To
gn
From ctrl. circuit EMERGENCY STOP button
gn
input side
ye
X+2kd
ye
ye
wh
3
00321574-xx
5
5
hbl
br
br
8
From control circuit , safety switch4
nozzle
19
Lifting table1 up
To
operating panel
To control circuit EMERGENCY STOP button
pneum. sys.
To control circ. EMERGENCY STOP button
From CO table (EMERG-S-Circuit)
bl/bk
bl/bk
bl/bk
00321432-xx
X7
X
From control circuit ON button
2ka
changer
2kd
GND
+
8
X-
X
-xx
6
X211
7
From control circuit , safety switch1
2
Lifting table1 down
Valve Stopper1 ,extend
Valve Stopper2 ,extend
wh
gr
pk
00322111-xx
00322104-xx
00322112-xx
righthand side
wh
gn
br
From WPC (EMERG-S-Circuit)
To WPC (EMERG-S-Circuit)
EMERG. Stop external
3
X
-
GND EMERG. Stop external
From WPC (EMERG-S-Circuit)
To WPC (EMERG-S-Circuit)
00321528-xx
From signal. circuit EMERGENCY STOP button
To signalling circuit EMERGENCY STOP button
2kc
X
br
pk
bl
00322070-xx
br
3
ye
Signal, Lifting table1 bottom
1
211
rd/bl
5
7
2
X
From CO table (EMERG-S-Circuit)
2kb
2kb
br
20 4 5
From Key switch
To control circuit2 ON button
11
gr
pk
12
20
16
To
00322333
X210
wh
wh
Prox. switch Position width adj.1
Prox. switch Stopper2 on
wh
gn
br
ye
00321573-xx
Hood switch
lefthand side
lefthand side
To
WPC interface
-
2kf
2kf
gr
pk
br
2kd +
11-12 X211 (connecting rail)
6
Warning!
br
X210
2kb
E
X+
2kd
5
2kd
Signal, Lifting table1 top
Prox. switch Stopper1 on
2kd
00303614-xx
2
X210
video
-xx
7
211
5
6kg
wh/gn
X6kg
From CO table (EMERG-S-Circuit)
wh/ye
br/gn
5kg
pk
ye
gn
00300912
2kd
bl/bk
br
gn
2kd
Prox. switch Ceramic substr. cent.1
Signal, End of width adj.1
-
(output side)
00321529-xx
5
2kd
wh
1,5mm²
+24V
bk
rd
3
X211
1
-
3
bk
must be removed.
319
If 00305816-xx cable is connected,
X
X
Fault indicator lamp
Fault indicator lamp
Motor width adj.
X
Motor width adj.
Ultrason. s. Output conv.1
Ultrason. s. Output conv.2
Ultrason. s. Input conv.1
X
18
operating panel
(input side)
2kd
X+
X
2kb
2kb
machine
wh
gn
00321434-xx
To
rd
314
X211
21
3
00321436-xx
X
2
M44
X
GND
+24V
Air pressure sensor
GND
X4
X
2kf
gn
ye
X
pk
gn
rd
bl
gn
br
8
2kf
2kf
gn
6kgX
8
ye
4
7
To
Motor width adj.
Nozzle changer 1 closed
+24V
GND
GND
5ki
C
B
A
00326068-xx
ye
gr/pk
2
2ka
3
1 8
X
ye
X2kf
4
X
X
2
5
X
7
4
+24V
GND 24V
wh
IcosMC1
Fault indicator lamp
XValve nozzle changer 1
Nozzle changer 1 open
6
+
X6
5
X
wh
6
GND
2
2kc
2kc
00317579-xx W1
X2kc
5
interfaces
X
X211
operating panel
To control circuit , safety switch4
X
8
F
17
2ka
15
00305816-xx
X210
hood switch
9
(input side)
00321528-xx
To
4
23
00322069-xx
0,5mm²
00322356-xx
00301486-xx
br
X212
To control circuit2 ON button
wh
EMERGENCY STOP button
2kd
4
jumper
2kc 1
X
Continued on
-xx-xx
X
Key switch
2kc
To control circuit1 ON button
F
X
X
X
1
6
A
B
C
D
E
Ultrason. s. Center conFrom2
Ultrason. s. Center conFrom1
rh. side
11
X211
4
00322063 00322064
(00321421-xx)
00321433-xx
multiplexer
To
11
5ki
br
br
lifting table X13
3
2kb
X
7
X
From control circuit2 ON button
gn
From control circuit1 ON button
rd
+24V
+24V
+24V
2kc
X
5
Motor width adj.
Motor width adj.
Motor width adj.
X
X
2kd
6
bk
D
rd/bl
From signalling circuit ON button
From control circuit OFF button
From signalling circuit EMERGENCY STOP button
+24V (cart 1-4)
5ki
X210
6
X
vio
7
To
7
preceding
2ka
5kg
X
OFF button
6
X
PCB 1/2 transport control
wh
br
gn
wh
Ultrason. s. Input conv.2
Vakve Ceramic substr. cent.2
br
gr/pk
gn
gr
operating panel
From control circuit , safety sw.3
6
wh
Document status
Product status
Function status
01
03
01
Leh
Deu
Leh
5ki
2ka
910
3
2kd
X2kd

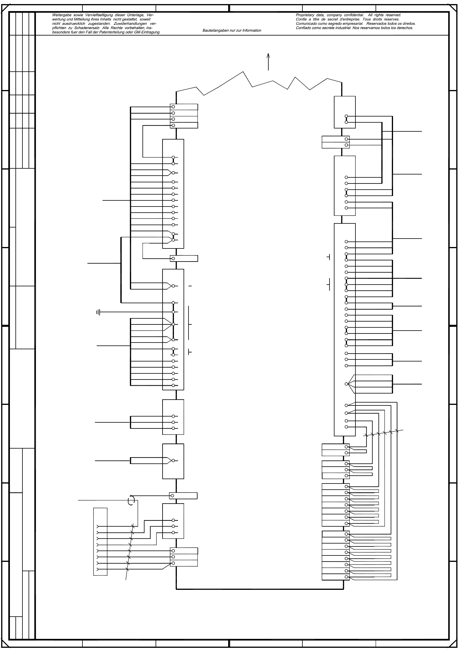
2 Circuit Diagrams 92
00344266-010301LD3 Circuit diagram, terminal panel, lefthand side (Sh. 2 of 2)
module
X
rd
wh
8
X212
2kf
2kb
bk
pk
bl
2
3
gn
br
+24V
+24V
X211
22
6
+30V unswitched
00301485-xx
+30V unswitched
2kd
15
00321113-xx
power supply unit
is connected
21
X
ye
wh
34
Ground
2kd
X
68
00305883-xx
bl/bk
12
To
illumination
control
2kc
P
X
rail) between
gr/pk
bk/vio
To
coplanarity
E
GND
+5V
13 14
GND
00305818-xx
GND
+24V
To ON button, from K2
From ON button, to K2
Control ON, signaling circuit K1
To
gr
rd/bl
10
2ke P
gr
X
br
wh/br
sheet 1
2kb
45
10
00300182-xx
coplanarity
module
br
2kd
br/bk
X
vio
19
2kd
3
M
2kf
To control circuit, prot. switch 6
Control ON, signaling circuit K2
conversion board
gantry 1
gn/ye
br
3
8X
D
34
gn/ye
+24V
X212
bl/rd
bk
M
10
bl/rd
44
X
21
+
bl/bk
ye
gn
P
+12V
00322095-xx
78
bk
X
5kg
wh/gn
bl
+24V
wh
To
bk
00321426-xx
3
gr/pk
10
pk/br
To
multiplexer
00322277-xx
To
13 and 14, if cable
00306880-xx
+5V
+24V
External emerg.-stop-circuit (WPC)
00321789-xx
GND
GND
X
14
wh/gn/gr/bl
+12V
bl
br
10 3
unit
To
control
3
7
wh/ye
bn/gn
gr
(00321421-xx)
00322333
Control ON, signaling circuit K1
gr/br
1097
GND
+5V
wh
00336795-xx
ye
Control ON, signaling circuit K2
F
E
Signaling circuit K1
M5ki
6
wh/gr
Output side
00303617-xx
G
To software relay K3
D
Control ON K1
+24V
7
00322277-xx
module
3
bk
br
gn/ye
X211
br
GND
+30V switched
+24V
+24V
+24V
+24V
2kf GND 24V
5
X212
gn
bk
ye
C
+5V
XP
1
(part of the component
vision module)
Signaling circuit, software release (K3 monitoring)
8
10
wh
ye/br
bl/bk
bl
bl
+30V unswitched
GND
4
bl/bk
Cable
coplanarity
X-
P
X
M
wh
1245
-15V
+5V
X
Continued on
M
XM
X
00322365-xx
To
control unit
F1 trigger 0
+5V
GND
5ki
21
Control ON, signaling circuit K2
5ki U
Signaling circuit K2
+24V
GND
GND
+5V
-xx
To
bl/bk
+8V
610
+15V
-15V
G
terminal panel
5ki
X
To
control unit
rd/bl
righthand side
5kg
5kg
+24V
+30V unswitched
GND
br/bk
Warning!
+30V switched
From emerg.-stop-circuit to K2
From control circuit, prot. switch 5
ye/pk/rd
4
+24V
+30V unswitched
+24V
ye
MX
A
2
From signaling circuit, protect. switch 6
From signaling circuit, protect. switch 5
X
+12V
br
+30V switched
+30V switched
5kg
+15V
pk
P
K3 software release
M
18 3
X
wh
bl/bk
GND
machine
2ke
22 2
+5V
5
U
Option:
Hood switch
GND
GND
6,0mm²
X210
3
3
br
+
2ka
2kc
From ON button, to K1
wh
gn
X
322
Protection, K3, GND
5kg P
-15V
21 21
From software relay K3
To ON button, from K1
ye
pk
gr
gn
208
C
B
Deu
Leh
01
01
Function status
Document status
06.10.98
06.10.98
14.04.99
Tuth
*
#
00344266-010301LD3
03 Product status 14.04.99
00321788-xx
board
To
conversion
+30V switched
servo unit
0-V rail
-12V
+24V
PL EA1 E
Leh
Terminal panel, lefthand side
Circuit diagram
SIPLACE 80F4/F6/F5-HM
SMD Placement System
=
Datum
Gepr.
Norm
Bearb.
Blatt
Urspr. Ers. f. Ers. d.NameDatumAenderungZustand
SIEMENS AG
Bl.
+
*(00344213-xx)
*(00344260-xx)
*Note:
Numbers quoted
in brackets
5kg
-
X
54
X
+24V
4
XM
5kg
67
7
2kb
2ka
X
X
0,5mm²
br
A
0,5mm²
rd/bl
bl/bk
X212
*(00345456-xx)
*(00345509-xx)
*(00344277-xx)
*(00345509-xx)
6
video
1312
To control circuit, prot. switch 5
From control circuit, prot. switch 6
succeeding
Hood switch
B
2kd
2kc
GND
(frame)
1
X
X82kd
16 17
X
-12V
233
3
apply to F5 HM.
br
gn
X211 (connecting
Remove jumper
2kc
rd
rd/bk
wh
0,5mm²
X3kh 7 3
2
U
X211
P
XP
gn
1
vio
F
0,5mm²
To
gr
4
X
00305817-xx
3
gr/pk
8
gr/pk