JUKI_KE-2070-2080_MAINTE_CH - 第226页
维修调整要领书 14 -7 14-3-1-3 .电源装置连接图 A C( L) A C( N) N. C. N. C. FG C N1 CO SE L LC A1 00 S- 24 Y η B SD 24 SA -U C P1 3 5A I DE C NR W1 0- 5A CP 4 10 A P& B W2 8X Q1 A- 10 A CL 1( B) A CN 1( B) T B5 R L1 G7 L- 2A -B UB J…

维修调整要领书
14-6
表14‐3‐1‐2.DC 电源装置<零件表>
No
货号 英文品名 中文品名 数量
备考
1 HA005250000 CIRCUIT PROTECTOR
电路保护器 30A 1 CP1
2 HA005260000 CIRCUIT PROTECTOR
电路保护器 50A 1 CP2
3 HA00527000A
CIRCUIT PROTECTOR
电路保护器 40A 1 CP5
4 HA005270000 CIRCUIT PROTECTOR
电路保护器 30A 1 CP6
5 HA00524000D
CIRCUIT PROTECTOR
电路保护器15A 1 CP3
6 HA00524000C
CIRCUIT PROTECTOR
电路保护器10A 1 CP4
7 HA00542000B
CIRCUIT PROTECTOR
电路保护器 8A 1 CP9
8 HA00542000A
CIRCUIT PROTECTOR
电路保护器 5A 2 CP10, CP13
9 HA005420000 CIRCUIT PROTECTOR
电路保护器 3A 1 CP12 (仅 EN 规格)
10
HX00543000A
POWER SUPPLY 24V 电源(24V/300W) 1 PS1
11
HX005770000 POWER SUPPLY 5V 电源(5V/150W) 1 PS2
12
HX00542000B
POWER SUPPLY 24V 电源(24V/100W) 2 PS8
13
HX00494000B
POWER SUPPLY 12V 电源(12V/50W) 1 PS4 (-12V)
14
HX00494000A
POWER SUPPLY 3V 电源(3.3V/50W) 1 PS5
15
KX000000150 POWER SUPPLY 6V 电源(6V/75W) 1 PS6
16
HX005420000 POWER SUPPLY 12V 电源(12V/100W) 1 PS7 (+12V)
17
HB001100000 RELAY 动力继电器 1 RL1 (仅ST规格)
18
HB00128000C
RELAY 动力继电器 2 RL2、RL3 (仅ST规格)
19
HB001280000 RELAY 动力继电器 1 RL4 (仅ST规格)
20
HB00110000B
RELAY 动力继电器 1 RL5
21
HX00542000B
POWER SUPPLY 24V 电源(24V/100W) 1 PS3 (仅 EN 规格)
22
40001945 POWER PCB ASM. POWER基板组 1
23
HM00033000A
FAN AC风扇 1
24
40012182 PSU BRACKET PSU 支架 1
25
40001902
Z/θPOWER PCB ASM.
Z/θ POWER 基板组
1
26
HA005290000 SWITCH 开关 1
27
40000471 PSU BRACKET A PCB 支架 A 1
28
40000475 PCB BRACKET(EN) PCB 支架(EN) 1 仅 EN 规格使用
29
40000477 PSU SLIDE BAR PSU 滑杆 2
30
40000470 PSU-Z PCB PLATE PSU-ZθPCB 板 1
31
40000473 PSU BRACKET B PSU 支架 B 1
32
40000479 UPS BRAKET UPS 支架
33
40000480 PCB COVER(EN) PCB 护罩(EN) 1 仅 EN 规格使用
34
40012183 PSU BRACKET S PSU 支架 S 1
35
HA00542000C
CIRCUIT PROTECTOR
电路保护器10A 1 CP7
36
HA00542000D
CIRCUIT PROTECTOR
电路保护器15A 2 CP8, CP11
37
40003292 UPS UPS 1

维修调整要领书
14-7
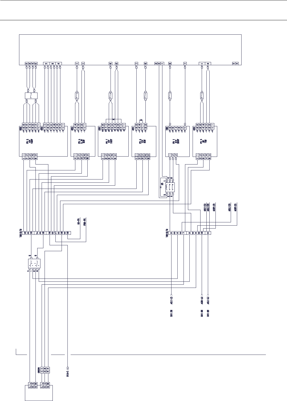
14-3-1-3.电源装置连接图
A C( L)
A C( N)
N.C.
N.C.
FG
C N1
COSEL LCA100S-24Y
η B SD 24 SA -U
C P1 3 5A
I DE C NR W1 0- 5A
CP4 10A
P&B W28XQ1A-10
A CL 1( B)
A CN 1( B)
T B5
R L1
G7L-2A-BUBJ(24V)
+ 24 VR TN
C AR RY _S V_ ON
C N0 36
D1
A CL 1( C)
A CN 1( C)
T B5
POWER-UNIT FAN
SERVICE OUTLET
+ 24 VR TN
S V_ ON 11
+ 24 VR TN
S V_ ON 11
R L4
D4
G 7J -4 A- T( 24 V)
+48UN(B)
+48UN(B)
+ 24 VR TN
S V_ ON 11
C N0 35
+48UN(A)
+48UN(A)
T B7
FAN_STOP
+ 24 VR TN
+24V
C N0 37
+ 48 UN
+ 48 UN
+ 48 UN RT N( C)
+ 48 UN RT N( A)
T B7
+ 48 UN RT N( B)
CP5 40A
F UJ I CP 51 BS /0 40
A C3 4V _L
T B1
A C3 4V _N
T B2
Z /T P OW ER PCB
CP2 50A
F UJ I CP 52 BS /0 50
002:2C
P OW ER -U NI T IN SI DE
POWER-PCB(1/2)
+ 24 VZ
+ 24 VZ
+24VZRTN
+24VZRTN
CP1 30A
F UJ I CP 53 BS /0 30
T F2 (A C)
T F1 (D C)
R L3
R L2
CP3 15A
P&B W28XQ1A-15
002:2C
002:2C
L 12
L 11
+ 24 VZ
+24VZRTN
ACR2
ACS2
ACT2
ACR2
ACS2
ACT2
(XY-DRV POWER)
(XY-DRV POWER)
(ZT-DRV POWER)
( VO LT AG E CH EC K)
LOAD
LOAD
A WG 22
A WG 18
ACR2
ACS2
ACT2
ACR2
ACS2
ACT2
L 12
L 11
L 12
L 11
L 12
L 11
图 14-3-1-2 电源装置的连接图(1/2)

维修调整要领书
14-8
A C( L)
A C( N)
N.C.
N.C.
FG
C N1
A C( L)
A C( N)
N.C.
N.C.
FG
C N1
A C( L)
A C( N)
N.C.
N.C.
FG
C N1
COSEL LCA100S-12Y
COSEL LCA150S-5
η BSC3.3SA-U
A C( L)
A C( N)
N.C.
N.C.
FG
C N1
η B SC 12 SA -U
A C( L)
FG
A C( N)
T B1
COSEL LDA300W-24
A C( L)
A C( N)
N.C.
N.C.
FG
C N1
C OS EL LCA 75 S- 6- XJ UK
T B4
T B3
T B3
T B4
T B3
T B4
T B4
T B3
T B4
T B3
+ 3. 3V
G ND
CP7 10A
IDEC NRW10-10A
CP6 30A
F UJ I CP 51 BS /0 30
COSEL LCA50S-3
η B SE 05 SA -U
+ 5V
+ 5V
+ 5V
+ 5V
G ND
G ND
G ND
+12V
+ 12 VR TN
CP9 8A
I DE C NR W1 0- 8A
C P1 0 5A
I DE C NR W1 0- 5A
-12V
- 12 VR TN
η B SD 12 SA -U
COSEL LCA50S-12Y
C P1 1 15 A
IDEC NRW10-15A
+ 6V
G ND
CP8 15A
IDEC NRW10-15A
T B6
+24V
+ 24 VR TN
T B6
+ 24 VS
+24VSRTN
C N0 34
N.C.
+ 12 VR TN
+24VON12
R L5
G7L-2A-BUBJ(12V)
U PS
001:2B
001:2B
001:2D
001:2D
001:2C
001:2D
U PS B YP AS S SW
P OW ER -U NI T IN SI DE
POWER-PCB(2/2)
001:2B
图 14-3-1-3 电源装置的连接图(2/2)