00191368-01 - 第217页
Betriebsanleitung HS-50 6 Visionfunktionen Software-Version 5.01 A usgabe 01/99 6.5 Marke teachen 215 6FKD OWIOlFKHQ Für die Opti onenan wahl biete t Ihnen das System folgende Schaltfl ächen an: – Auswahl des T…
6 Visionfunktionen Betriebsanleitung HS-50
6.5 Marke teachen Software-Version 5.01 Ausgabe 01/99
214
0DUNHWHDFKHQ
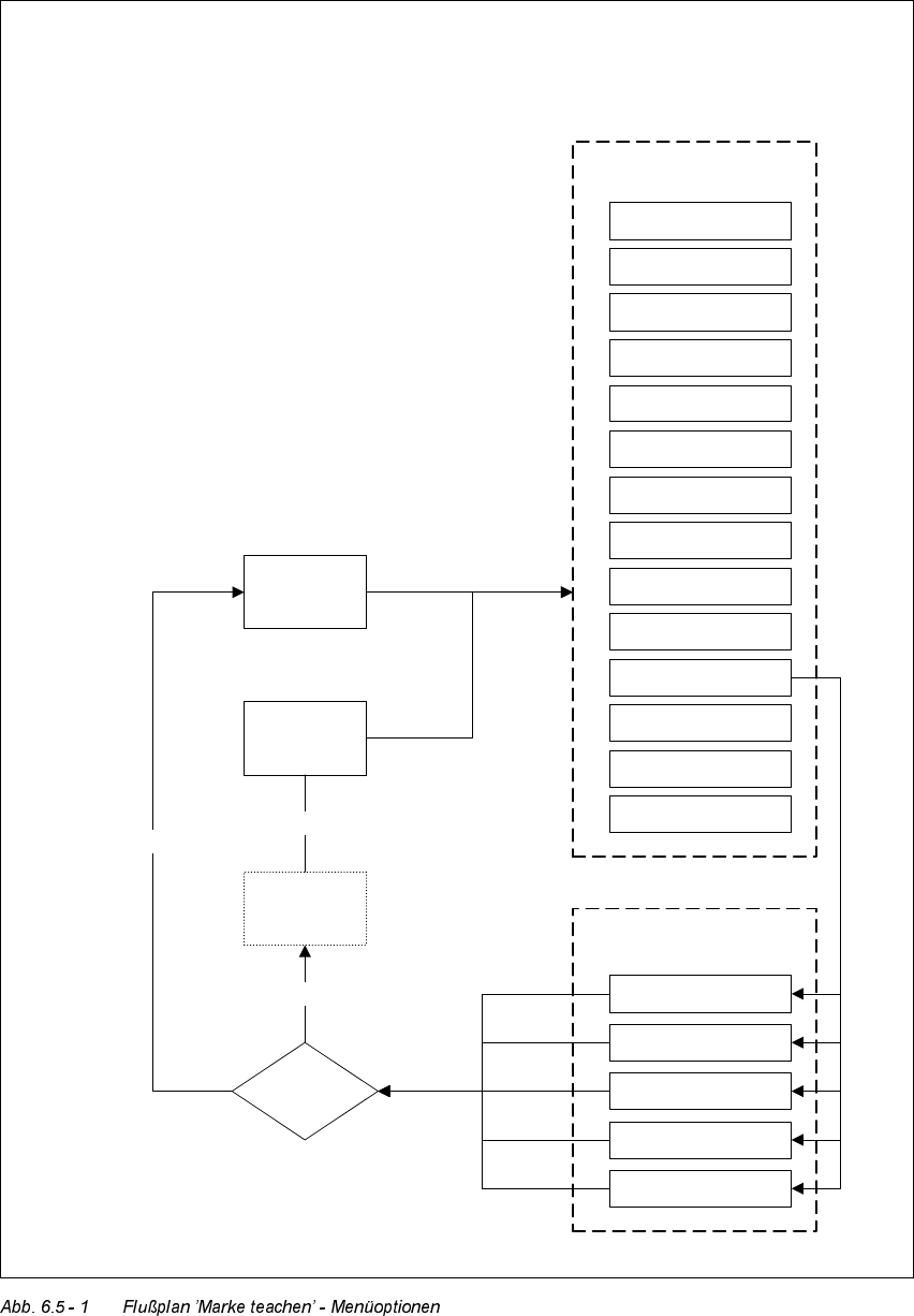
)OXSODQ¶0DUNHWHDFKHQ¶
Der Flußplan ’Marke teachen’ zeigt alle Menüoptionen mit ihren Unterfunktionen in einer gra-
fischen Darstellung. Die Menüs sind durch eine Vollinienumrandung, die Auswahlboxen durch
eine Strichlinienumrandung und die Eingabeboxen durch eine Punktlinienumrandung hervor-
gehoben.
(UOlXWHUXQJHQ]XP)OXSODQ
0 HQV
Unter der Option ’Marke teachen’ stehen folgende Menüs zur Verfügung:
– Markenauswahl
– Marke teachen
– Kontrastempfindlichkeit
– Marke testen
Die Auswahlbox ’Markendaten speichern’ wird jedesmal eingeblendet, wenn Sie die Option
’Marke teachen’ verlassen wollen und zuvor Markendaten neu erzeugt oder verändert hatten.
Sie haben damit die Wahl, die ermittelten Markenparameter zu speichern oder zu verwerfen.
Sie können die einzelnen Menüs verlassen, indem Sie entweder die Ikone eines anderen Me-
nüs oder die Ikone ’Grundansicht’ anklicken.
(LQJDEHER[HQ$XVZDKOER[HQ
Für die Dateneingabe, Werteanzeige und das Auslösen von Aktionen bietet das System fol-
gende Eingabeboxen an:
– Marke erzeugen
– Markenname ändern
– Tabelle 5 einstellen
Sie können die Eingabeboxen mit ’OK’, ’Übernehmen’ oder ’Abbruch’ verlassen.
– Klicken Sie ’OK’ oder ’Übernehmen’ mit der Maus an, werden die Daten an das Programm
übergeben und abgespeichert. Die Eingabebox wird ausgeblendet.
– Klicken Sie die Schaltfläche ’Abbruch’ an, verwerfen Sie die Daten und die Eingabebox
wird geschlossen.
Betriebsanleitung HS-50 6 Visionfunktionen
Software-Version 5.01 Ausgabe 01/99 6.5 Marke teachen
215
6FKDOWIOlFKHQ
Für die Optionenanwahl bietet Ihnen das System folgende Schaltflächen an:
– Auswahl des Teachportals
Mit der Maus wählen Sie das Teachportal an.
– Marke speichern
Die generierten Markenparameter werden abgespeichert, wenn Sie diese Schaltfläche an-
klicken.
– Marke laden
Nachdem Sie im Listenfeld die gewünschte Marke angewählt haben, klicken Sie auf die
Schaltfläche ’Marke laden’. Die Markenparameter werden geladen.
9LGHRELOGHU
Bei bestimmten Aktionen wird das Kamerabild des MVS-Systems (Visionauswerteeinheit) am
Bildschirm des Stationsrechners angezeigt. Zusätzlich sind in das Bild Kopf- und Fußzeilen
eingeblendet:
– Die Kopfzeile enthält zum Beispiel die augenblicklich angewählte Menüoption, die Marken-
nummer, Bewertungskriterien, Meßresultate usw.
– In den Fußzeilen finden Sie Befehlssequenzen, Tastaturkommandos, Kamerakoordinaten
usw. angezeigt.
Videobilddarstellungen können Sie immer mit der ’ESC’-Taste verlassen. Danach erscheint
wieder das jeweilige Menüfenster.
:DUQXQG0HOGHER[HQ
Meldungen sind Textfelder, die Hinweise zu Aktionen, Warnungen usw. beinhalten. Sie wer-
den eingeblendet
– bei Fehlbedienungen ( z. B. LP noch im Bearbeitungsband).
– bei Aufforderungen an den Benutzer, Aktionen durchzuführen (z. B. Leiterplatte entneh-
men).
– bei Hinweisen (z. B. Markennamen eingeben).
– um eine längerfristige Aktion des Systems anzuzeigen (z. B. Markendaten werden gela-
den).

6 Visionfunktionen Betriebsanleitung HS-50
6.5 Marke teachen Software-Version 5.01 Ausgabe 01/99
216
Grundansicht
0HQRSWLRQHQ0DUNHWHDFKHQ
Menü 'Grundansicht
Rüstung
Fehler
Förderer
Funktionen Portal 3
Funktionen Portal 4
LP-Transport 2
LP-Transport 1
Marke teachen
Bauelement testen
SITEST
GEM
Grundansicht
Markenauswahl
Marke teachen
Kontrast-
empfindlichkeit
Marke testen
Marke
speichern
0HQRSWLRQ
0DUNHWHDFKHQ
Markenauswahl
Marke
bearbeitet?
Marke wird
restauriert
Marke wird
gespeichert
OK
Ja
Abbruch
Funktionen Portal 1
Funktionen Portal 2