00191368-01 - 第253页
Betriebsanleitung HS-50 6 Visionfunktionen Software-Version 5.01 A usgabe 01/99 6.6 Bauelement testen 251 Gehäuseform- auswahl Befindet sich ein Bauelement an der Pipette, wird dieses entsorgt. Der Stations- rechner fo…

6 Visionfunktionen Betriebsanleitung HS-50
6.6 Bauelement testen Software-Version 5.01 Ausgabe 01/99
250
Menüoptionen 'Bauelement testen'
Grundansicht
0HQ*UXQGDQVLFKW
Rüstung
Fehler
Förderer
Funktionen Portal 3
Funktionen Portal 4
LP-Transport 2
LP-Transport 1
Marke teachen
Bauelement testen
SITEST
GEM
Grundansicht
Markenauswahl
Bauelement testen
Gehäuseform
abspeichern
0HQRSWLRQ
%DXHOHPHQWWHVWHQ
Gehäuseformauswahl
Gehäuseform
geändert?
Nein
Funktionen Portal 1
Funktionen Portal 2
Ja
Bauelement
entsorgen
Gehäuseform
wird abge-
speichert
Ja
Nein
Gehäuseform
wird
restauriert
Ja
Auswahlbox 'Änderungen
der Gehäuseform
abspeichern'

Betriebsanleitung HS-50 6 Visionfunktionen
Software-Version 5.01 Ausgabe 01/99 6.6 Bauelement testen
251
Gehäuseform-
auswahl
Befindet sich ein
Bauelement an
der Pipette, wird
dieses entsorgt.
Der Stations-
rechner fordert
die GF-Datei
vom Linien-
rechner an und
lädt diese
in das MVS
Default
Revolverkopf
12 Seg. /DLM1 *)
Flip-Chip *)
Pick & Place
Kopf *)
Gehäuseform
laden
Menü 'Gehäuseformauswahl'
A
Gehäuseform
auswählen
Gehäuseform
speichern
*) Nur bei 80F-Automaten, falls das Bauelement nicht nur mit dem Standard-
Kameratyp (Default), sondern alternativ mit einem anderen Kameratyp zentriert werden soll.

6 Visionfunktionen Betriebsanleitung HS-50
6.6 Bauelement testen Software-Version 5.01 Ausgabe 01/99
252
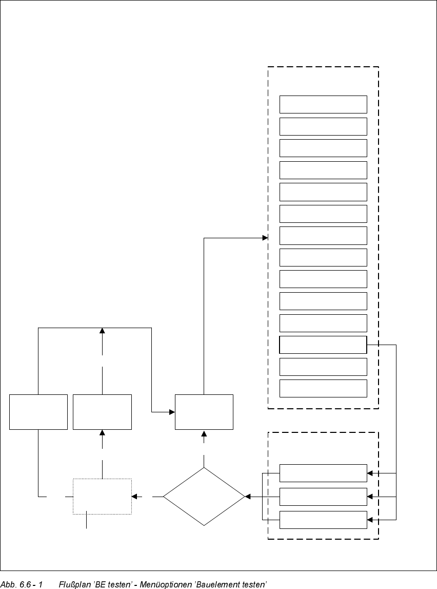
Menü 'Bauelement testen'
Nein
Bauelement testen
GF geladen?
Menü
Gehäuseformauswahl
A
Ja
Prüfen Messen Darstellen Bild speichern Auswertezeit
ESC
GF-spezifische
Meßschritte
nacheinander
ausführen
Videobild
GF messen
Meßergebnisse
anzeigen
Videobild
Synthetische
Beschreibung
darstellen
Videobild
Videobild wird
auf die
Festplatte des
MC-Controllers
gespeichert
Auswerte-
zeit
Videobild
ESC ESC
Bauelement aus
Förderer abholen
und unter die
BE-Kamera
drehen
Abholen
ESC