00191368-01 - 第310页
6 Visionfunktionen Betriebsanleitung HS-50 6.7 Leitfaden zum Beschr eiben von Gehäuseformen Software-Version 5.01 Ausgabe 01/99 308 /HLWIDGHQ]X P%HVF KUHL EHQYRQ*HKlXVHIRUPHQ *)'DWHQEHUWUDJXQJXQG*)…
Betriebsanleitung HS-50 6 Visionfunktionen
Software-Version 5.01 Ausgabe 01/99 6.6 Bauelement testen
307
$XVZHUWXQJ
Hier können Sie die Position der Balls und ihr Vorhandensein auswerten. Darüber hinaus läßt
sich eine Qualitätsbestimmung der Messung durchführen. Die Qualität der Messung sollte in
der Regel besser als 50 sein.
Bestücken Sie Flip-Chips mit einem hohen Reproduktionsgrad, d.h. die optischen Parameter
der Flip-Chips weichen kaum von einander ab, so empfehlen wir Ihnen für schnelles Bestük-
ken folgende Einstellungen:
– Schalten Sie die Positions-/Anwesenheitsbestimmung bei Bauelementen mit größeren
Balls und größerer Teilung aus. Aufgrund der ’Grid’-Messung von 3 Balls pro Ecke ist die
Position des Bauelements bereits hinreichend bestimmt und es erübrigt sich die Anwesen-
heitsauswertung von Balls.
– Aktivieren Sie die Qualitätsbestimmung der Messung nur, wenn Sie Handlings- oder Pro-
duktionsfehler erkennen wollen.
Eine Positionsbestimmung ist auf jeden Fall erforderlich, wenn die einzelnen Ballpositionen
stärker von der Gitterstruktur abweichen, wenn also die einzelnen Ballpositionen mehr oder
weniger um die Sollpositionen streuen.

6 Visionfunktionen Betriebsanleitung HS-50
6.7 Leitfaden zum Beschreiben von Gehäuseformen Software-Version 5.01 Ausgabe 01/99
308
/HLWIDGHQ]X P%HVF KUHL EHQYRQ*HKlXVHIRUPHQ
*)'DWHQEHUWUDJXQJXQG*),QWHUSUHWHU
Wird eine GF ohne .SST-Datei an die Station übertragen, so nimmt der GF-Interpreter gemäß
der GF-Beschreibung bestimmte Einstellungen zum Messen der GF vor.
Bei den SIPLACE-Automaten befindet sich der GF-Interpreter im Maschinencontroller. Die
Kommunikationsbaugruppe überträgt die Signale für die Steuerung der Beleuchtung vom MC
zu den Kameras.
$ XIJDEHQGHV*),QWHUSUHWHUV
– Automatische Auswahl geeigneter Meßmodi
– Automatische Auswahl der Meßparameter
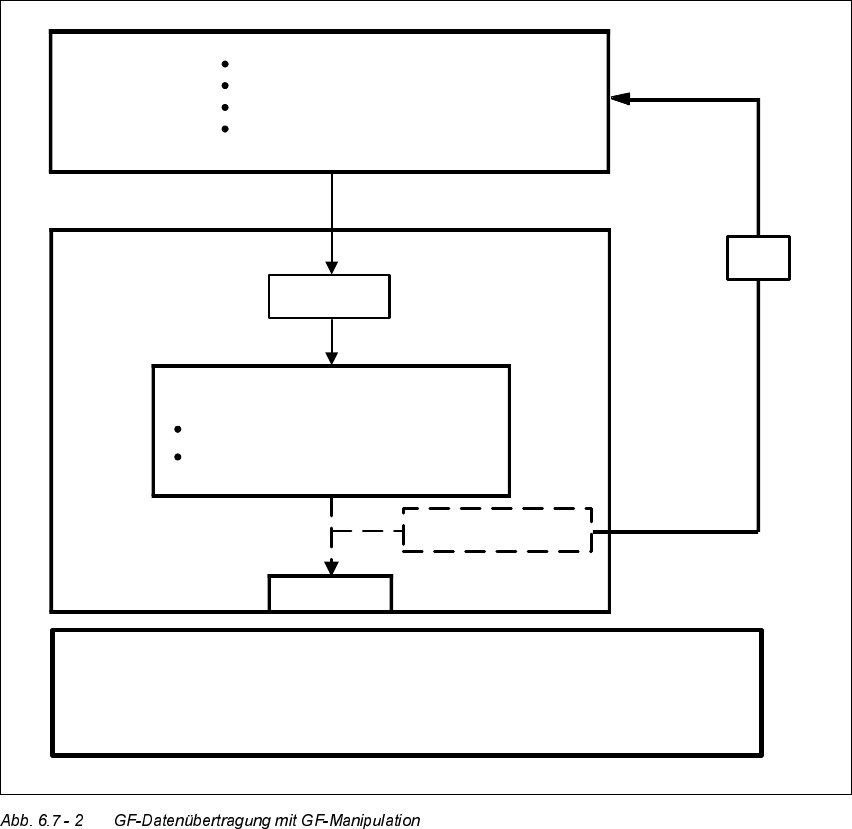
LR
GF-Bibliothek
GF & Bauelemente beschreiben
Pipetten zuordnen
Kameras auswählen
.OGF
GF-Interpreter
SR
MVS
Automatische Auswahl der Meßmodi
Automatische Beleuchtungsauswahl
Festplatte
GF-Manipulator

Betriebsanleitung HS-50 6 Visionfunktionen
Software-Version 5.01 Ausgabe 01/99 6.7 Leitfaden zum Beschreiben von Gehäuseformen
309
– Automatische Auswertung kubisch/nicht kubisch
– Automatische Einstellung der Beleuchtung
Der GF-Interpreter verarbeitet Standardbauelemente und bestimmte Sonderbauelemente au-
tomatisch. Andere Bauelemente müssen unter Umständen nachbearbeitet werden. Ist es not-
wendig, die Einstellungen der Gehäuseform zu manipulieren, so werden diese Änderungen in
der .SST-Datei gespeichert und wieder zum Linienrechner übertragen.
Wird eine Gehäuseform mit .SST-Datei zur Station übertragen, so werden zum Messen der
Gehäuseform die Einstellungen der .SST-Datei übernommen. Der GF-Interpreter bleibt inak-
tiv.
LR
GF-Bibliothek
GF & Bauelemente beschreiben
Pipetten zuordnen
Kameras auswählen
.OGF
GF-Interpreter
SR
MVS
Automatische Auswahl der Meßmodi
Automatische Beleuchtungsauswahl
Festplatte
GF-Manipulator
.SST
Wichtiger Hinweis:
Das Manipulieren von Bauelementen an der Station muß die Ausnahme bleiben.
In der Regel müssen nur wenige Bauelemente verändert werden.