00191368-01 - 第72页
2 Betriebssicherheit Betriebsanleitung SIPLACE HS-50 2.2 Sicherheitseinrichtungen Softwareversion SR.501.xx Ausgabe 01/99 70 SSK*) y axis x axis S tar axi s dp axi s z axis LP-T ransport LP-K lemmun g Breitenverstellun…
Betriebsanleitung SIPLACE HS-50 2 Betriebssicherheit
Softwareversion SR.501.xx Ausgabe 01/99 2.2 Sicherheitseinrichtungen
69
– 34 V Betriebsspannung werden an die BE-Wechseltische durchgeschaltet
– 24 V Betriebsspannung werden zur den Leergurtschneideinrichtungen durchgeschal-
tet.
Damit ist die Maschine betriebsbereit.

2 Betriebssicherheit Betriebsanleitung SIPLACE HS-50
2.2 Sicherheitseinrichtungen Softwareversion SR.501.xx Ausgabe 01/99
70
SSK*)
y axis
x axis
Star axis
dp axis
z axis
LP-Transport
LP-Klemmung
Breitenverstellung
LP-Stopper
Hubtisch
Leergurtschneide-
einrichtung
Aktiv
Ja
Spannung
200V
200V
100V
30V
30V
Aktiv
Ja
Ja
Ja
Ja
Ja
Ja
SSK*)
y-Achse
x-Achse
Stern-Achse
dp-Achse
z-Achse
LP-Transport
LP-Klemmung
Breitenverstellung
LP-Stopper
Hubtisch
Leergurtschneide-
einrichtung
Aktiv
Nein
Spannung
0V
0V
6V
30V
30V
Aktiv
Ja
Nein
Ja
Nein
Nein
Nein
SSK*)
y-Achse
x-Achse
Stern-Achse
dp-Achse
z-Achse
LP-Transport
LP-Klemmung
Breitenverstellung
LP-Stopper
Hubtisch
Leergurtschneide-
einrichtung
Aktiv
Nein
Spannung
0V
0V
6V
30V
30V
Aktiv
Nein
Nein
Nein
Nein
Nein
Nein
*) SSK Schützsicherheitskombination
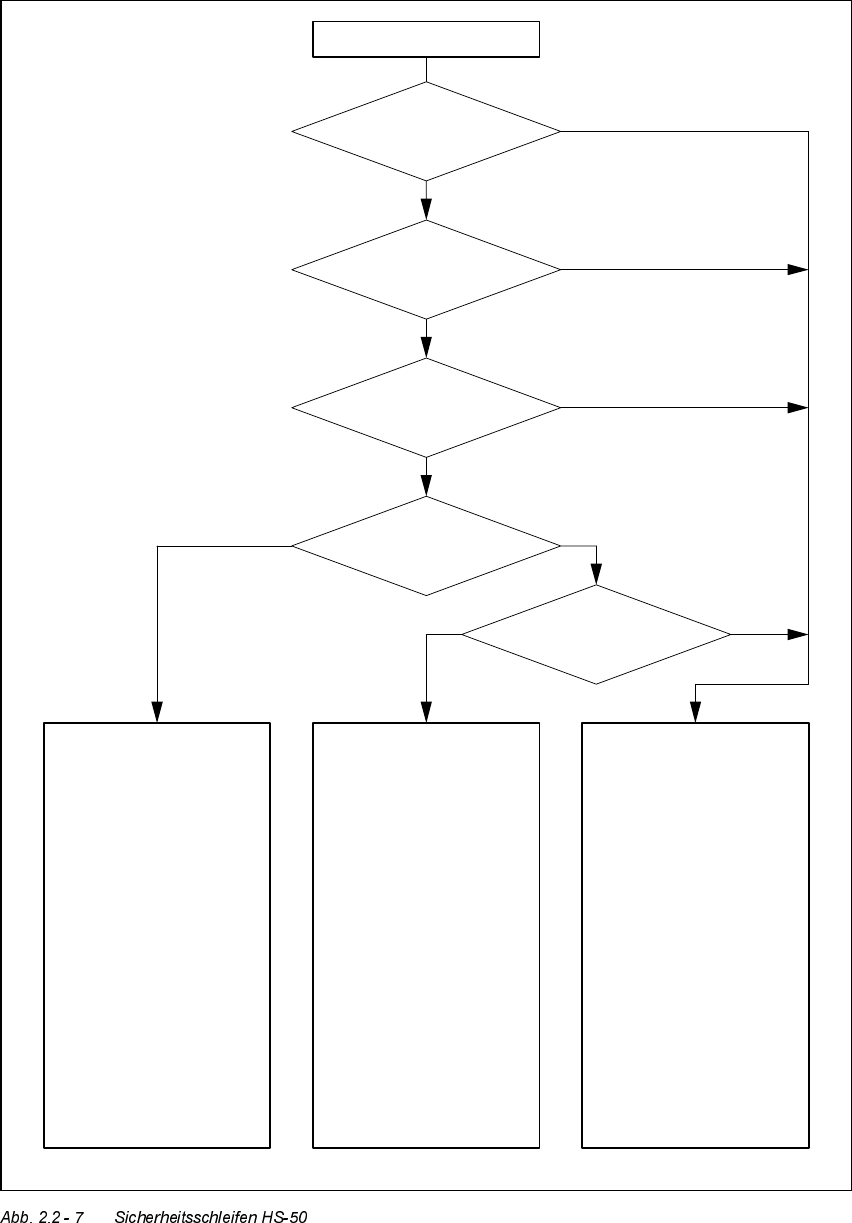
Start-Taste gedrückt
Druckluft
min. 5,0 bar?
NOT-HALT-Taster
gedrückt?
Sicherheitsschleife zum
BE-Tisch unterbrochen?
Schutzhaube geöffnet?
Schlüsselschalter
geschlossen (Stellung I)?
Ja Nein
Ja
Nein
Nein
Ja
Ja
Ja
Nein
Nein

Betriebsanleitung SIPLACE HS-50 2 Betriebssicherheit
Softwareversion SR.501.xx Ausgabe 01/99 2.2 Sicherheitseinrichtungen
71
(LQJUHLIVFKXW]DQGHQ6WHOOSOlW]HQGHU%(7LVFKH
GEFAHR Als Voraussetzung für die Betriebssicherheit müssen alle
Stellplätze mit Zuführmodulen gerüstet sein. Sollten nicht genügend Zuführmodule zur Verfü-
gung stehen, muß anstelle der Module ein Eingreifschutz (Dummy-Feeder) gerüstet werden.
Dabei stehen Ihnen folgende Varianten zur Verfügung:
Artikel-Nr. 00116820-01 SIPLACE Eingreifschutz für 1 Stellplatz
Artikel-Nr. 00116821-01 SIPLACE Eingreifschutz für 6 - 10 Stellplätze
Artikel-Nr. 00116822-01 SIPLACE Eingreifschutz für 11 - 20 Stellplätze
1
3
2