YSM10_KMG_000_2009(CWD) - 第8页
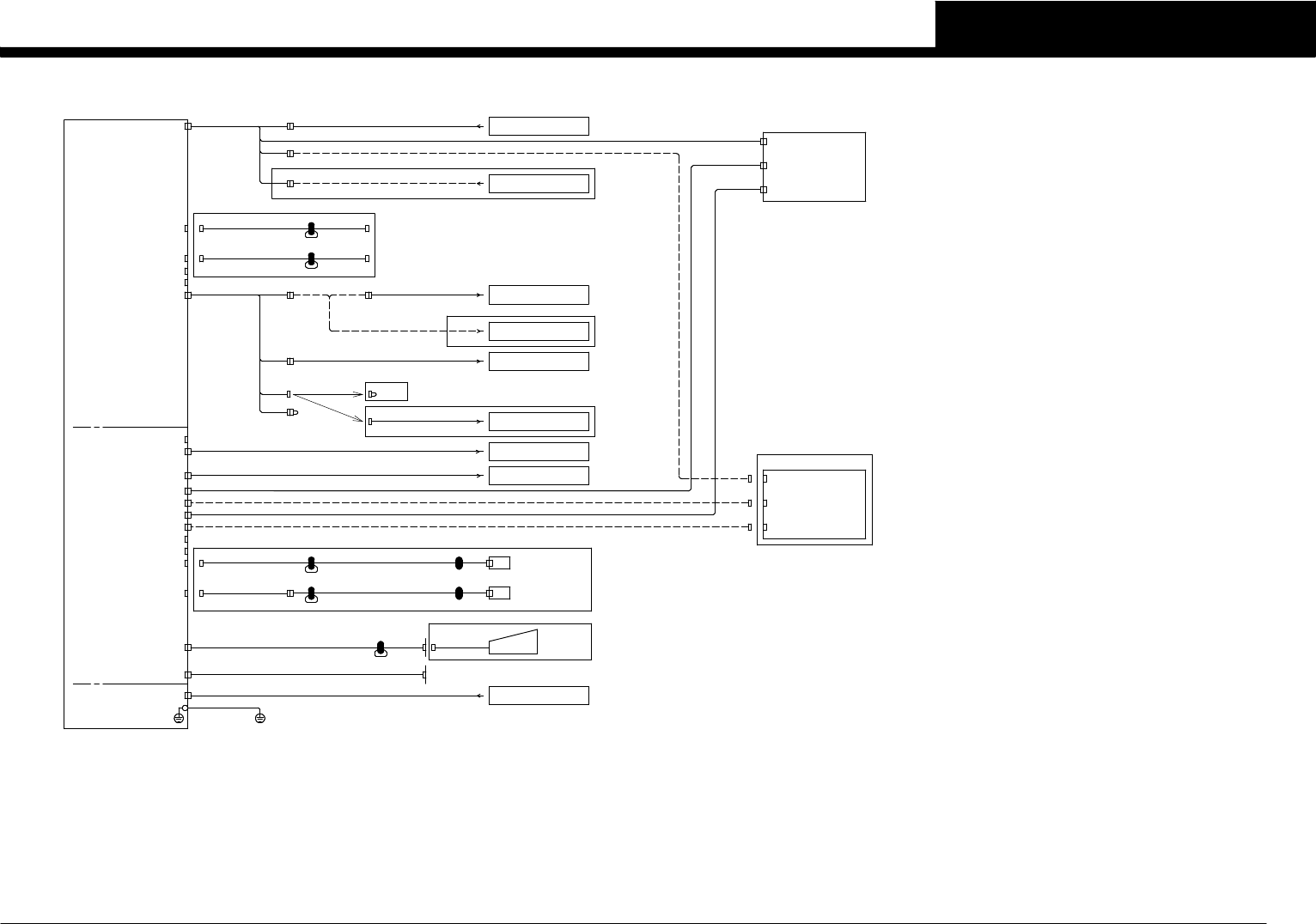
Confidential & P roprietary P A G E REMOTE IF CONTROL BOX ASSY A01 J0201 IF GOO D IF RAS RAS J0202 LCD2 J0901 UPS SI G SERIAL RS232C F VGA LCD1 FRONT TOUCH PANEL LCD1 DC12V IN LCD1 J0261 I/O CO NVEYOR -2- CN33 See Pa…

Confidential & Proprietary
PAGE
CONTROL BOX ASSY A01
J0122
Y1P
Y2P
J0121
J0123
J0156
XP
XM
Y1P
Y1M
Y2P
Y2M
SCP
SCM
XP
XM
SYS LAN2
CONTROL BOX -2-
See Page 5
CN39
CONVEYOR I/O -3-
AZBK
FLEXIBLE
DUCT Y
AZM
AHM
INTERCONNECTION DIAGRAM
AHP
AZP
S2 BK+24V
J0316
J0163
J0133
J0132
J0131
J0162
J0161
M03
M02
M01
ECAT IN
ECAT OUT
TRG1
TRG2
GOOD
ECAT IN
SRV1 ECAT IN J0186
ECAT OUT
BRAKE
E02
S1 M1
M1
J0152
SERVO 1
J0111
ENCODER2 AXIS
INC ENC3 : -
ENCODER1 AXIS
SER ENC1 : Y1
SER ENC2 : Y2
INC ENC1 : -
INC ENC2 : -
SER ENC3 : X
SER ENC4 : -
INC ENC4 : SC
ENCODER2
SRV1 ENC1
ENCODER1
J0112
J0151
E01
S1 M0
M0
E03
J0153S1 M2
M2
E04
J0154S1 M3
M3
SRV1 ENC2
BRAKE
J0802
J0803
M0
M1
E06
E07
S2 M0
S2 M1
M2
DUMMY PANEL
ENCODER2 AXIS
SER ENC3 : -
SER ENC4 : -
INC ENC1 : AZ
INC ENC2 : AH
SER ENC1 : -
SER ENC2 : -
ENCODER1 AXIS
INC ENC3 : -
J0801SRV2 ENC1
ENCODER1
INC ENC4 : -
ENCODER2
M3
J0804SRV2 BK
J0187
SRV2 GOOD
DUMMY PANEL
J0261
CN33
CN43
POWER CIRCUIT
See Page 2
CONVEYOR I/O -3-
CONVEYOR I/O -2-
F MULTI CAMERA
R MULTI CAMERA
CONVEYOR I/O -3-
H CAM
J0017
TRG1
TRG2
GOOD
SRV1 GOOD
CONVERTER
C/R DC24V
AC230V
AC IN
J0211C/R FAN
EMG
FAN PWR
FAN
J0053
DUMMY PANEL
CAM1(HALF)
VIS1 CAM1 J0706
CAM2(FULL)
VIS1 CAM2 J0701
CAM3(HALF)
VIS1 CAM3 J0707
CAM4(FULL)
TRG1
TRG2
ON
OFF
1 2
SW1
VISION
J0203
J0401
C/R BOX FAN SET
C/R FAN
C/R FAN2
C/R FAN6
FAN2
FAN6
PANELJ0212
SRV1 AE1
SRV1 AE2 J0402
CVTR EMG
STP DRV1
STP DRV2
See Page 6
See Page 9
See Page 9
See Page 8
See Page 9
S1 TRG1
V1 TRG1
SERVO 2 *3
CONV.DRIVER
See sATS15
Note3 : *3 is attached when sATS15 is chosen.
KM11
sATS15(Option)
HM HEAD See Page 10
HM5 HEAD See Page 11
HM HEAD See Page 10
HM5 HEAD See Page 11
STO1
STO2
□80 750W
Y1-AXIS
Y2-AXIS
□80 750W
□80 750W
X-AXIS
V3
4
CONTROL BOX -1-
YSM10

Confidential & Proprietary
PAGE
REMOTE IF
CONTROL BOX ASSY A01
J0201
IF GOOD
IF RAS
RAS
J0202
LCD2
J0901
UPS SIG
SERIAL
RS232C F
VGA
LCD1
FRONT TOUCH PANEL LCD1
DC12V IN
LCD1
J0261 I/O CONVEYOR -2-
CN33
See Page 8
See Page 2
POWER CIRCUIT
UPS SIG
UPS(Option)
J0936
J0937 COM
COM
USB1
USB2
APCO COM(Option)
USB4
USB3
I/O A 2
CR I/O BI/O B
I/O A 1I/O A I/O AIF I/O
I/O
J0101
I/O CONVEYOR -3-
FEEDER STRUCTURE
I/O CONVEYOR -2-
I/O ANC
J0103
J0102
CN20
See Page 8
See Page 9
F FDR I/O
See Page 12-14
J0109
I/O
I/O D
FEEDER STRUCTUREJ0105CR I/O C
I/O
J0108
I/O C
R FDR I/O
REAR FEEDER or sATS15(Option)
See Page 13,14
Standard
J0186SYS LAN2
LAN2
USER'S LAN CABLE
LAN1
SYSTEM
SYS LAN3
LAN3
J0181
See Page 4
CONTROL BOX -1-
SRV1 ECAT IN
H LAN
LCD1 J0205
VGA1
SERIAL2
SERIAL1
J0208
SERIAL2
LCD2
VGA2
J0206
J0207
SERIAL1
SERIAL
RS232C R
LCD2
VGA
REAR TOUCH PANEL LCD2
LCD2
DC12V IN
MOUSE
KEY
J0931
USB1
F
FRONT BARCODE READER
A41
USB2
R
REAR BARCODE READER
A42
USB SYS3
USB3
J0209
J0210
USB SYS3
A06
J0032AC100V
AC IN
See Page 2
POWER CIRCUIT
XT21
QF21
J0671PE
IT OPTION(Option)
USB KEYBOARD(Option)
USB KEYBOARD
HM HEAD See Page 10
HM5 HEAD See Page 11
NOZZLE CHANGER(Option)
J0107
E38
REAR MONITOR(Option)
USB SYS4
USB4
USB MEMORY
USB SYS4
2TURN
J0932
J0933
E34
E35
USB I/F1
USB I/F2
SYS USB1
SYS USB2
4TURN
E41
4TURN
E42
BCR-R
E36
E37
2TURN
2TURN
V3
5
CONTROL BOX -2-
YSM10

Confidential & Proprietary
PAGE
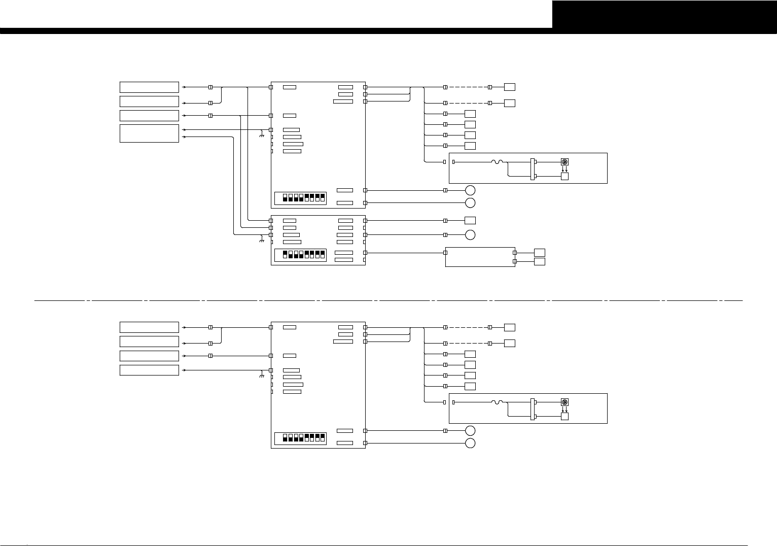
STEPPER DRV BRD ASSY-1
POWERCN1
STP1 CN1
CN2 ALARM
STP1 CN2
J0403
J0404
J0068
J0051
J0251
STP+48V
STP+24V
STP GOOD
CN3 LINK IN
CN4 LINK OUT
STP1 CN3
POWER CIRCUIT
See Page 2 XT31
QF52
CN41
CN31
I/O CONVEYOR -3-
I/O CONVEYOR -2-
J0401
See Page 8
See Page 9
J0402
SRV1 AE1
SRV1 AE2
CONTROL BOX -1-
See Page 4
STEPPER DRV BRD ASSY-1
POWERCN1
STP1 CN1
CN2 ALARM
STP1 CN2
J0068
J0051
J0251
STP+48V
STP+24V
STP GOOD
CN3 LINK IN
CN4 LINK OUT
STP1 CN3
POWER CIRCUIT
See Page 2 XT31
QF52
CN41
CN31
I/O CONVEYOR -3-
I/O CONVEYOR -2-
J0401
See Page 8
See Page 9
SRV1 AE1
CONTROL BOX -1-
See Page 4
J0406
J0407
CV SEN L
CV SEN R
CV SEN
CV SEN
N0300006
N0300004/T0300704
N0300002/T0300702
N0300001/T0300701
N0300003
SQ004
W-AXIS ORIGIN
W ORG
SQ071
CV SENSOR 1
CV SENSOR 3
CV SENSOR 2
SQ073
SQ072
CV1
CV3
CV2
J0329
(Ext.Conv.op.) (L>R : ENTRANCE)
(R>L : EXIT)
CONVEYOR LEFT SENSOR
SQ042
N0300000
CONVEYOR RIGHT SENSOR
J0328
(L>R : EXIT)
(R>L : ENTRANCE)
(Ext.Conv.op.)
SQ041
P091
CN5SENS 0
CN6SENS 1
CN7DO/EXT DO
J0411
STP1 CN7
STP1 CN6
STP1 CN5
CN8MOTOR 0
J0421STP1 CN8
MOTOR 1 CN9
J0422STP1 CN9
CV SEN L
CV SEN R
CV SEN
CV SEN
N0300006
N0300004/T0300704
N0300002/T0300702
N0300001/T0300701
N0300003
SQ004
W-AXIS ORIGIN
W ORG
SQ071
CV SENSOR 1
CV SENSOR 3
CV SENSOR 2
SQ073
SQ072
CV1
CV3
CV2
J0329
(Ext.Conv.op.) (L>R : ENTRANCE)
(R>L : EXIT)
CONVEYOR LEFT SENSOR
SQ042
N0300000
CONVEYOR RIGHT SENSOR
J0328
(L>R : EXIT)
(R>L : ENTRANCE)
(Ext.Conv.op.)
SQ041
P091
CN5SENS 0
CN6SENS 1
CN7DO/EXT DO
J0411
STP1 CN7
STP1 CN6
STP1 CN5
CN8MOTOR 0
J0421STP1 CN8
MOTOR 1 CN9
J0422STP1 CN9
PU PIN
N0300007
W-AXIS L
PUSH UP PIN
SENSOR
PU PINPU PIN
SQ061B
SQ061A
PU PIN PWRPU PIN PWRJ0326PU PIN
N0300007
W-AXIS L
PUSH UP PIN
SENSOR
PU PINPU PIN
SQ061B
SQ061A
PU PIN PWRPU PIN PWRJ0326PU PIN
PU PIN
PU-AXIS none(Option)
PUSH UP PIN SENSOR(Option)
PUSH UP PIN SENSOR(Option)
WM
WM
M05
M06
□60
CV-AXIS
□56
W-AXIS
M05
M06
CV-AXIS
□60
W-AXIS
□56
STP2 CN1
STP2 CN2
STP2 CN3
LINK OUTCN4
LINK INCN3
ALARMCN2
CN1 POWER
J0416STP2 CN5
P092
SENS 1 CN6
SENS 0 CN5
N0301000
PU-AXIS ORIGIN
SQ003
ON
OFF
1 2
SW1
3 4 5 6 7 8
ON
OFF
1 2
SW1
3 4 5 6 7 8
J0426STP2 CN8
CN9MOTOR 1
MOTOR 0 CN8
M04
PU-AXIS
□85
J0427STP2 CN10
ENC/BRK2
ENC/BRK1
CN11
CN10
PUP
6543
SW1
21
OFF
ON
7 8
ENC CONVERT BRD ASSY
CN3
SQ091
SQ092
P093
CN2
CN3
PU-AXIS ENCODER
PU-AXIS ENCODER
CN2 CN1
CN12
CN13
STACK-OUT
STACK-IN
CN12
CN13
STACK-OUT
STACK-IN
Standard
PU ORG
PUM
CVM
J0431
CVM
J0431
STEPPER DRV BRD ASSY-2
V3
6
CONV.DRIVER
YSM10