LBO 27 Zoll - 第94页
2 Assembly instructions LBO 27" SIPLACE X4 LBO 27" 09/2007 Edition 94

LBO 27" 2 Assembly instructions LBO 27" SIPLACE X4
09/2007 Edition
93
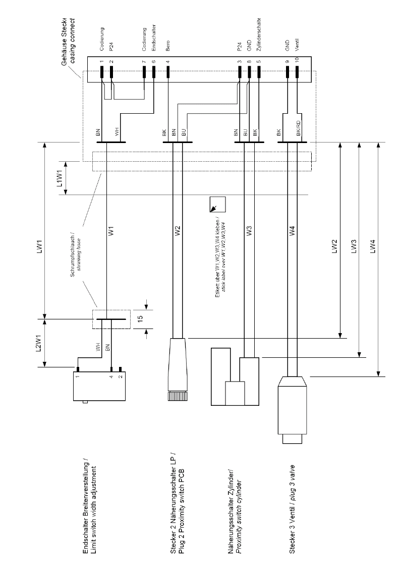
2.10 Plan
2
Fig. 2.6 - 1 Plan wiring stopper
2 Assembly instructions LBO 27" SIPLACE X4 LBO 27"
09/2007 Edition
94