00196715-01_IM_SSW_704_DE_EN.pdf - 第21页

Installation Manual, Station Software Version 704.01 04/2010 Edition Camera system for 2 placemen t areas wit h 4 placemen t heads with componen t Vision and board position r ecognition PS Power supply Production line LA…

100%1 / 120
Installation Manual, Station Software Version 704.01 04/2010 Edition
4.2 SIPLACE X- and SX-series hardware components
The following two diagrams show the hardware components of the computer system for the SIPLACE X2,
X3, X4 and X4I machines in two-computer operation:
Camera system
for 2 placement areas with 4 placement heads
with component Vision and board position recognition
PS
Power supply
Production line
LAN (hub)
Customer LAN
1 2
CAN bus
Remote control
Machine
Structure of the computer unit and its interfaces
SIPLACE X2, X3, X4, X4I
Basic set-up with 2 x Box PC 627 Serie / SW: 704 / 2-computer operation
Programming system
SIPLACE Pro
Programming system
and external networks
LAN
Computer unit
Video multiplexer
with splitter
VGA VGA
VGA VGA
to Box PCs 627
+5 V
Output
DC/DC
converter
Input
Touch
screen 1
User
interface
Touch
screen 2
Keyboard
1
Keyboard
2
Mouse
1
Mouse
2
Monitor
1
Monitor
2
USB hub
+5 V
+24 V+24 V
to
video multiplexer
and
USB hub
+24 V
+48 V +5 V
Adapter
DVI-I
to VGA
Pentium M 760 2 GHz, HSP 1 GB
Vision computer
SIMATIC Box PC 627
P C I - B u s
Hot-
link
PCI
Hot-
link
PCI
C
O
M
1
D
V
I
-I
U
S
B
1
U
S
B
2
U
S
B
3
HD
40 GB
L
A
N
1
U
S
B
4
L
A
N
2
Connection:
compact
flash drive
Adapter
DVI-I
to VGA
Pentium M 760 2 GHz, HSP 1 GB
Machine computer
SIMATIC Box PC 627
P C I - B u s
C
O
M
1
D
V
I
-I
U
S
B
1
U
S
B
2
U
S
B
3
HD
40 GB
L
A
N
1
U
S
B
4
L
A
N
2
Connection:
compact
flash drive
CAN
1 2
PCI
COM 168
PCI-...
Fig. 4-1: Hardware components of the computer system for the SIPLACE X-series in two-computer operation (block diagram)
20 of 60
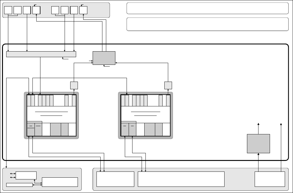
Installation Manual, Station Software Version 704.01 04/2010 Edition
Camera system
for 2 placement areas with 4 placement heads
with component Vision and board position recognition
PS
Power supply
Production line
LAN (hub)
Customer LAN
1 2
CAN bus
Remote control
Machine
Structure of the computer unit and its interfaces
SIPLACE X2, X3, X4, X4I
Basic set-up with 2 x Box PC 627B Serie / SW: 704 / 2-computer operation
Programming system
SIPLACE Pro
Programming system
and external networks
LAN
Computer unit
Video multiplexer
with splitter
VGA VGA
VGA VGA
to Box PCs 627B
+5 V
Output
DC/DC
converter
Input
Touch
screen 1
User
interface
Touch
screen 2
Keyboard
1
Keyboard
2
Mouse
1
Mouse
2
Monitor
1
Monitor
2
USB hub
+5 V
+24 V+24 V
to
video multiplexer
and
USB hub
+24 V
+48 V +5 V
Adapter
DVI-I
to VGA
Core 2 Duo T7400 / 2,16 GHz, HSP 1 GB
Vision computer
SIMATIC Box PC 627B
P C I - B u s
Hot-
link
PCI
Hot-
link
PCI
C
O
M
1
D
V
I
-I
U
S
B
1
U
S
B
2
U
S
B
3
HD
40 GB
L
A
N
1
U
S
B
4
L
A
N
2
Connection:
compact
flash drive
Adapter
DVI-I
to VGA
Pentium M 760 2 GHz, HSP 1 GB
Machine computer
SIMATIC Box PC 627B
P C I - B u s
C
O
M
1
D
V
I
-I
U
S
B
1
U
S
B
2
U
S
B
3
HD
40 GB
L
A
N
1
U
S
B
4
L
A
N
2
Connection:
compact
flash drive
CAN
1 2
PCI
COM 168
PCI-...
Core 2 Duo T7400 / 2,16 GHz, HSP 1 GB
Fig. 4-2: Hardware components of the computer system for the SIPLACE X-series in two-computer operation (block diagram)
21 of 60
Installation Manual, Station Software Version 704.01 04/2010 Edition
The following diagram shows the hardware components of the computer system for the SIPLACE
SX1/SX2 machine in one-computer operation:
Fig. 4-3: Hardware components of the computer system for SIPLACE SX1/SX2 in one-computer operation (block diagram)
22 of 60