00196715-01_IM_SSW_704_DE_EN.pdf - 第80页

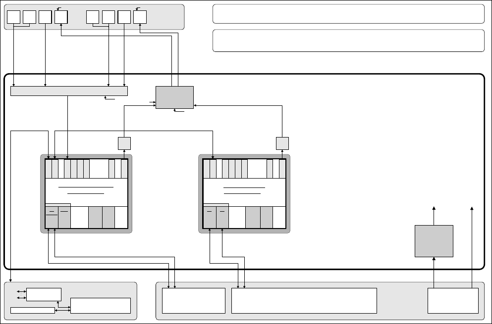
Installationsanleitung Stationsso ftware Version 704.01 Ausgabe 04/2010 4.2 Hardware-Komponenten SIPLACE X-Serie und SX-Serie Die folgende zwei Grafiken zeigen für die Maschinentypen SIPLACE X2, X3, X4 und X4I die Hardwa…

100%1 / 120
Installationsanleitung Stationssoftware Version 704.01 Ausgabe 04/2010
19 von 60
Subsystem-Name alt (<70x) Subsystem-Name neu (70x) Bezeichnung
--- CPPAXD
1)
DP-Achse CPP-Kopf
--- CPPHED
1)
CPP-Kopf
--- CPPSCO
1)
BE-Sensor
--- CPPSZD
1)
Z-unten CPP-Kopf
--- WPCAXI
2)
Zuführachse und Hubachse WPC5
--- WPCHNG
2)
WPC5 / WPC6
1)
ab 702.xx
2)
ab 703.xx
Installationsanleitung Stationssoftware Version 704.01 Ausgabe 04/2010
4.2 Hardware-Komponenten SIPLACE X-Serie und SX-Serie
Die folgende zwei Grafiken zeigen für die Maschinentypen SIPLACE X2, X3, X4 und X4I die Hardware-
Komponenten des Rechnersystems in Zwei-Rechnerbetrieb:
Kamera-System
für 2 Bearbeitungsbereiche mit 4 Bestückköpfen
mit BE-Vision und LP-Lageerkennung
SV
Stromversorgung
Fertigungslinie-
LAN (Hub)
Kunden-LAN
1 2
CAN-Bus
Dezentrale Steuerung
Maschine
Struktur der Rechnereinheit mit ihren Schnittstellen
SIPLACE X2, X3, X4, X4I
Grundausbau mit 2 x Box-PC 627 Serie / SW: 704 / 2 - Rechnerbetrieb
Programmiersystem
SIPLACE Pro
Programmiersystem
und externe Netzwerke
LAN
Rechnereinheit
Video-Multiplexer
mit Splitter
VGA VGA
VGA VGA
zu Box-PCs 627
+5 V
Ausgang
DC-DC-Wandler
Eingang
Touch -
screen 1
Bedien-
oberfläche
Touch -
screen 2
Tastatur
1
Tastatur
2
Maus
1
Maus
2
Monitor
1
Monitor
2
USB-Hub
+5 V
+24 V+24 V
zu
Video-Multiplexer
und
USB-Hub
+24 V
+48 V +5 V
Adapter
DVI-I
zu VGA
Pentium M 760 2 GHz, HSP 1 GB
Visionrechner
SIMATIC Box PC 627
P C I - B u s
Hot-
link
PCI
Hot-
link
PCI
C
O
M
1
D
V
I
-I
U
S
B
1
U
S
B
2
U
S
B
3
HD
40 GB
L
A
N
1
U
S
B
4
L
A
N
2
An-
schluss:
Compact-
Flash-
Laufwerk
Adapter
DVI-I
zu VGA
Pentium M 760 2 GHz, HSP 1 GB
Maschinenrechner
SIMATIC Box PC 627
P C I - B u s
C
O
M
1
D
V
I
-I
U
S
B
1
U
S
B
2
U
S
B
3
HD
40 GB
L
A
N
1
U
S
B
4
L
A
N
2
An-
schluss:
Compact-
Flash-
Laufwerk
CAN
1 2
PCI
COM 168
PCI-...
Abb. 4-1: Hardware-Komponenten des Rechnersystems für die SIPLACE X-Serie in Zwei-Rechnerbetrieb (Prinzipschaltbild)
20 von 60
Installationsanleitung Stationssoftware Version 704.01 Ausgabe 04/2010
Kamera-System
für 2 Bearbeitungsbereiche mit 4 Bestückköpfen
mit BE-Vision und LP-Lageerkennung
SV
Stromversorgung
Fertigungslinie-
LAN (Hub)
Kunden-LAN
1 2
CAN-Bus
Dezentrale Steuerung
Maschine
Struktur der Rechnereinheit mit ihren Schnittstellen
SIPLACE X2, X3, X4, X4I
Grundausbau mit 2 x Box-PC 627B Serie / SW: 704 / 2 - Rechnerbetrieb
Programmiersystem
SIPLACE Pro
Programmiersystem
und externe Netzwerke
LAN
Rechnereinheit
Video-Multiplexer
mit Splitter
VGA VGA
VGA VGA
zu Box-PCs 627B
+5 V
Ausgang
DC-DC-Wandler
Eingang
Touch -
screen 1
Bedien-
oberfläche
Touch -
screen 2
Tastatur
1
Tastatur
2
Maus
1
Maus
2
Monitor
1
Monitor
2
USB-Hub
+5 V
+24 V+24 V
zu
Video-Multiplexer
und
USB-Hub
+24 V
+48 V +5 V
Adapter
DVI-I
zu VGA
DualCore2 T7400/2,16 GHz, HSP 1 GB
Visionrechner
SIMATIC Box PC 627B
P C I - B u s
Hot-
link
PCI
Hot-
link
PCI
C
O
M
1
D
V
I
-I
U
S
B
1
U
S
B
2
U
S
B
3
HD
40 GB
L
A
N
1
U
S
B
4
L
A
N
2
An-
schluss:
Compact-
Flash-
Laufwerk
Adapter
DVI-I
zu VGA
DualCore2 T7400, 2,16 GHz
SIMATIC Box PC 627B
P C I - B u s
C
O
M
1
D
V
I
-I
U
S
B
1
U
S
B
2
U
S
B
3
HD
40 GB
L
A
N
1
U
S
B
4
L
A
N
2
An-
schluss:
Compact-
Flash-
Laufwerk
CAN
1 2
PCI
COM 168
PCI-...
Core 2 Duo T7400 / 2,16 GHz, HSP 1 GB
Maschinenrechner
SIMATIC Box PC 627B
Core 2 Duo T7400 / 2,16 GHz, HSP 1 GB
SIMATIC Box PC 627B
Abb. 4-2: Hardware-Komponenten des Rechnersystems für die SIPLACE X-Serie in Zwei-Rechnerbetrieb (Prinzipschaltbild)
21 von 60