00192975-01 - 第13页
Umr ü stanleitung S-20/S-23HM/F4/F5/F5HM /S-25HM/HS-50 Stromversorgung Ausgabe 03/2001 Issue 2 Sicherheitspr ü fung nach DIN E N 60 204 13 2.3 Isolationspr ü f ung 2.3.1 Zul ä ssiger minimaler Iso lationswiderst and Der …

Stromversorgung Umrüstanleitung S-20/S-23HM/F4/F5/F5HM/S-25HM/HS-50
2.2 Prüfhilfsmittel Ausgabe 03/2001 Issue
12
wird sofort abgeschaltet. 2
Der Verteilerkasten kann in zwei Varianten ausgeführt sein, um das Prüfgerät anzuschließen: 2
a 9HUWHLOHUNDVWHQ]XP$QVFKOLHHQYRQ3UIVSLW]HQGHV3UIJHUlWV
Abb. 2 - 3 Verteilerkasten zum Anschluss von Prüfspitzen eines Prüfgeräts
s 9HUWHLOHUNDVWHQPLWIHVWLQVWDOOLHUWHQ$QVFKOXVVNDEHOQ]XP3UIJHUlW
Abb. 2 - 4 Verteilerkasten zum Anschluss von fest installierten Anschlusskabeln zum Prüfgerät

Umrüstanleitung S-20/S-23HM/F4/F5/F5HM/S-25HM/HS-50 Stromversorgung
Ausgabe 03/2001 Issue 2 Sicherheitsprüfung nach DIN EN 60 204
13
2.3 Isolationsprüfung
2.3.1 Zulässiger minimaler Isolationswiderstand
Der Isolationswiderstand wird bei 500 V- zwischen den Leitern der Hauptstromkreise und den
Schutzleitern gemessen. 2
Der zulässige minimale Isolationswiderstand muss > 1,3 MOhm sein. 2
HINWEIS:
Am Automaten müssen alle elektrischen Verbindungen vollständig installiert sein, auch jene zur
Energieversorgung. 2
2.3.2 Isolationsprüfgeräte
2.3.3 Isolationsprüfung durchführen
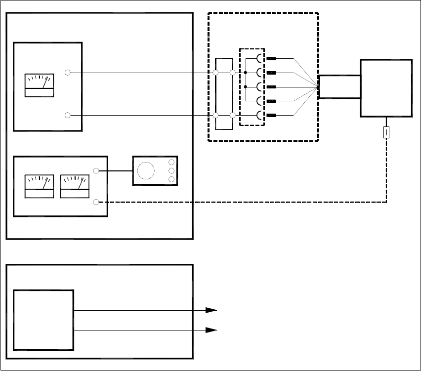
Å Erstellen Sie einen Prüfaufbau, wie dies in der Abbildung 2 - 5 dargestellt ist.
Å Beachten Sie auch Hinweise in der Bedienungsanleitung des Prüfgeräts.
Å Messen Sie den Isolationswiderstand bei 500 V-.
Å Tragen Sie den Messwert in das Prüfprotokoll ein.
Ist der Messwert > 1,3 MOhm, ist die Isolationsprüfung bestanden und Sie können den Frei-
gabevermerk erteilen. Ist der Messwert kleiner, so beheben Sie den Fehler. Danach ist erneut
eine Prüfung durchzuführen.
Geräteübersicht
• SIEMENS Isolationsmesser M05835-A2/2173984
• ELEKTROTECHN. LABORATORIUM KORNTAL Sicherheitsprüfer RD28K
• GOSSEN-METRAWATT 204P (0,05 - 50 MOhm)
• METRAMACHINE 204 (komplettes System für Prüfungen nach VDE0113)
bestehend aus Profikit 204, Profitest 204 HP, Signal 204, Leadex 204 und
Caddy 204
Messbereich 0,4 - 10 MOhm
Messspannung 500 V-
Tab. 2 - 1 Isolationsprüfgeräte

Stromversorgung Umrüstanleitung S-20/S-23HM/F4/F5/F5HM/S-25HM/HS-50
2.4 Hochspannungsprüfung Ausgabe 03/2001 Issue
14
Abb. 2 - 5 Aufbau für die Isolationsprüfung
2.4 Hochspannungsprüfung
2.4.1 Minimale Dauer und Spannungswerte der Hochspannungsprüfung
Die elektrische Anlage muss mindestens 60 Sek. lang einer Prüfspannung standhalten, die zwi-
schen den Leitern aller Stromkreise und dem Schutzleitersystem angelegt ist. 2
Die Prüfspannung muss 2
– das Doppelte der Bemessungsspannung für die elektrische Anlage sein oder 1000 V betra-
gen, je nachdem, welcher Wert größer ist.
– eine Frequenz von 50/60 Hz haben und
– von einem Transformator mit einer Mindestbemessungsleistung von 500 VA gespeist werden.
MOhm Ohm
12
11
+
-
PE
N
L3
L2
L1
L1
L2
L3
N
PE
METRAWATT
Prüfgerät
alternativ: METRAWATT 204P, METRAMACHINE 204
Sicherheitsprüfer RD28K
0,5 - 10 0 - 0,5
Leitungsadapter
Meßbrücke
Einknopf-
Messleitung
Schukosteckdose
Drehstrom- bzw.
Verteilerkasten mit
Netzkabel
Prüfspitze
Prüfspitzen
Automat,
WPW
BE-Tisch,
sorgung von
Stromver-