00192975-01 - 第75页
S-20/S-23HM/F4/F5/F 5HM/S-25HM/HS- 50 Conversion Instructions Power supply 03/2001 Edition 2 Sa fety che ck t o DI N E N 6 0 204 75 2.3 Insulation test 2.3.1 Permissible mini mum insulation r esist ance The insul ation r…

Power supply S-20/S-23HM/F4/F5/F5HM/S-25HM/HS-50 Conversion Instructions
2.2 Testing equipment 03/2001 Edition
74
Two different versions of the distributor box may be used to connect the testing device: 2
a 'LVWULEXWRUER[IRUFRQQHFWLQJWKHSUREHVRIWKHWHVWLQJGHYLFH
Fig. 2 - 3 Distributor box for connecting the probes of a testing device
s 'LVWULEXWRUER[ZLWKIL[HGFRQQHFWLQJFDEOHVWRWKHWHVWLQJGHYLFH
Fig. 2 - 4 Distributor box for connecting fixed connecting cables to the testing device

S-20/S-23HM/F4/F5/F5HM/S-25HM/HS-50 Conversion Instructions Power supply
03/2001 Edition 2 Safety check to DIN EN 60 204
75
2.3 Insulation test
2.3.1 Permissible minimum insulation resistance
The insulation resistance is measured at 500 VDC between the conductors of the main power
circuits and the protective earth conductors. 2
The permissible minimum insulation resistance is > 1.3 MOhm. 2
PLEASE NOTE:
All the electrical connections must be fully installed on the machine, including those for the power
supply. 2
2.3.2 Insulation testers
2.3.3 Performing the insulation test
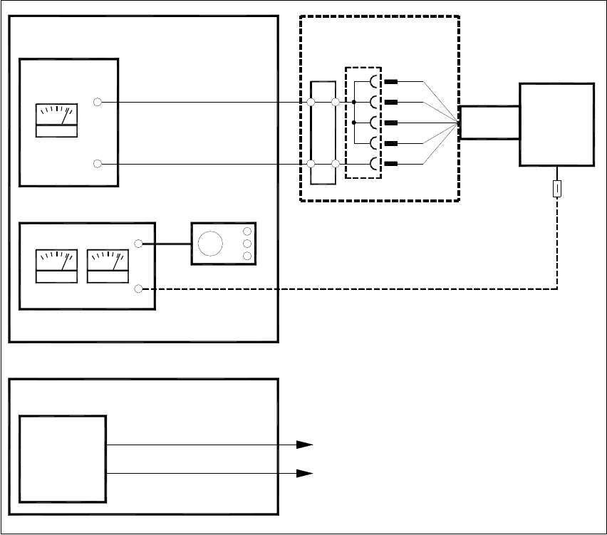
Å Create a test set-up as illustrated in figure 2 - 5.
Å Follow the instructions in the manual for the testing device.
Å Measure the insulation resistance at 500 VDC.
Å Enter the measured value into the test report.
If the measured value is > 1.3 MOhm, the machine has passed the insulation test and can be
released. If the measured value is smaller, the error must be eliminated and the test repeated.
Available testers
• SIEMENS insulation meter M05835-A2/2173984
•ELECTROTECHNICAL LABORATORY, KORNTAL RD28K safety tester
• GOSSEN-METRAWATT 204P (0.05 - 50 MOhm)
• METRAMACHINE 204 (compete system for tests to VDE0113) consisting
of Profikit 204, Profitest 204 HP, Signal 204, Leadex 204 and Caddy 204
Measuring range 0.4 - 10 MOhm
Measuring voltage 500 VDC
Tab. 2 - 1 Insulation testers

Power supply S-20/S-23HM/F4/F5/F5HM/S-25HM/HS-50 Conversion Instructions
2.4 High-voltage test 03/2001 Edition
76
Fig. 2 - 5 Insulation test set-up
2.4 High-voltage test
2.4.1 Minimum durations and voltages for the high-voltage test
The electrical system must withstand a test voltage applied between the conductors of all the
power circuits and the PE conductor system for at least 60 seconds. 2
The test voltage must 2
– be twice the rated voltage for the electrical system or 1000 V, whichever is the higher.
– have a frequency of 50/60 Hz and
– be powered by a transformer with a minimum rated output of 500 VA.
METRAWATT
tester
Probes
MOhm Ohm
0.5 - 10 0 - 0.5
12
11
RD28K safety tester
Line adapter
Alternative: METRAWATT device
Measurement line+
-
PE
N
L3
L2
L1
L1
L2
L3
N
PE
Main power
One-button
measurement bridge
Distributor box with
three-phase current plug or
grounding socket
Probe
Power supply
for placement
system,
CO table,
WPC
cable