DECAN_S2_TRM(Ver2.3_CS18.01) - 第248页
Page +$1:+$ 244 DECAN S2 Conveyor IF Board (5/10)

Page
+$1:+$
243
DECAN
S2
Conveyor IF Board (4/10)
NO. PART NO. PART NAME Q'TY Old No. Supply Supply LT Reference
1 AM03-010836B CABLE ASSY-CONV. S/W OUTPUT 1
2 AM03-010788B CABLE ASSY-FFDR-CVIF_CAN_J4R 1
3 AM03-010795A CABLE ASSY-CAN_TW_J4R-J9L 1
4 AM03-010789B CABLE ASSY-FFDR-CVIF_CAN_J9L 1
5 AM03-010841C CABLE ASSY-CONV_I-F_R_FDR_PWR_J2R 1
6 AM03-011245A CABLE ASSY-CV_RDF_PWR_EXT 1
7 AM03-010791B CABLE ASSY-CVIF-FRONT_FLAT_CAN 1
8 AM03-013439A CABLE ASSY-SM511 FLAT 2 1 AM03-010516C

Page
+$1:+$
244
DECAN
S2
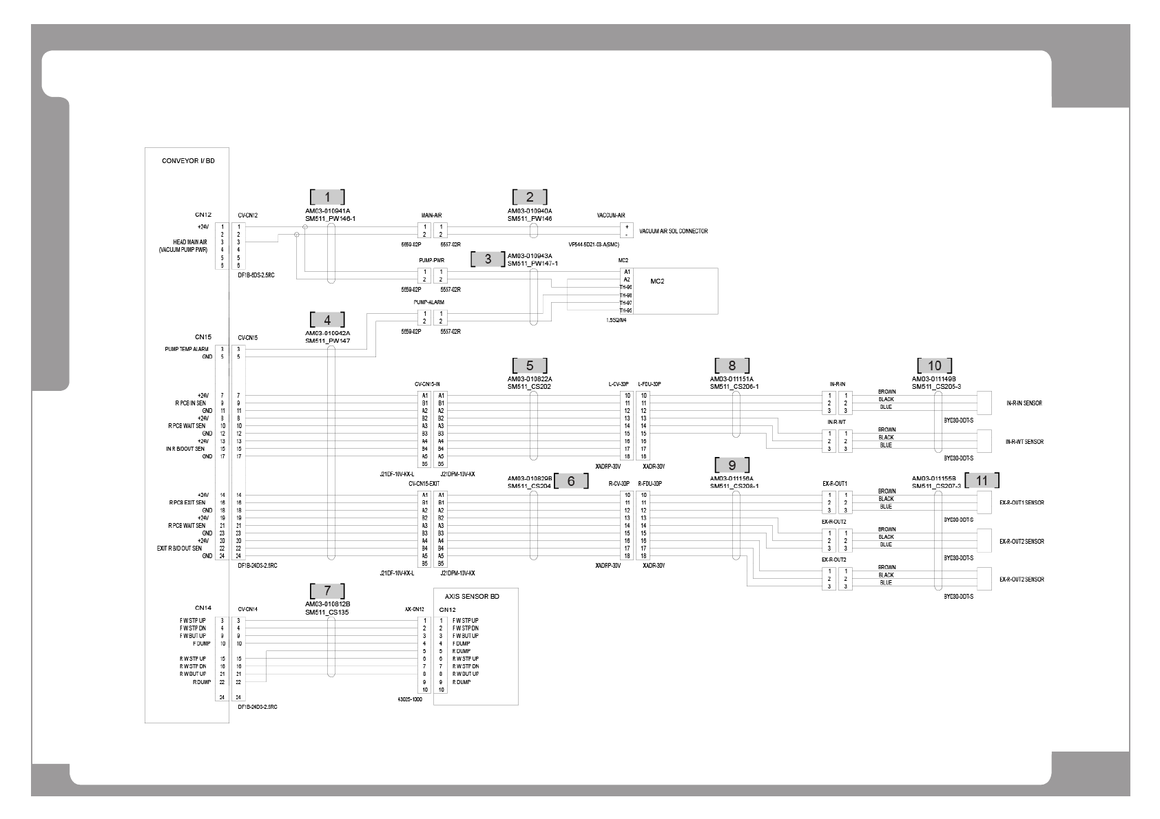
Conveyor IF Board (5/10)

Page
+$1:+$
245
DECAN
S2
Conveyor IF Board (5/10)
NO. PART NO. PART NAME Q'TY Old No. Supply Supply LT Reference
1 AM03-010941A CABLE ASSY-VACUUM_EJECTOR_PWR 1
2 AM03-010940A CABLE ASSY-VACUUM_PWR 1
3 AM03-010943B CABLE ASSY-PUMP_PWR_ALARM_EXT 1
4 AM03-010942C CABLE ASSY-PCB_SENSOR_PUMP_ALARM 1
5 AM03-010822C CABLE ASSY-IN_CONV_30P_MODULE_A 1
6 AM03-010829B CABLE ASSY-EXIT_CONV_30P_MODULE_A 1
7 AM03-010812B CABLE ASSY-AXIS_SENSOR_BD_STP-BUT 1
8 AM03-011151B CABLE ASSY-IN_CV_30P_MODULE_B_FULL 1
9 AM03-011156A CABLE ASSY-EX_CV_30P_MODULE_B_FULL 1
10 AM03-019721A CABLE ASSY-IN_F_PCB_SEN_IN_WAIT_FULL 1
11 AM03-019721A CABLE ASSY-EX_CV_F_R_PCB_SEN_FULL 1