DECAN_S2_TRM(Ver2.3_CS18.01) - 第250页
Page +$1:+$ 246 DECAN S2 Conveyor IF Board (6/10) CONVEYOR I/F BD CN14 SM51 1_CS135-1 3 4 9 AM03-012632A CV-CN14 1 2 P-SEN-EXT 10 12 14 3 4 5 6 1 2 3 4 5 6 15 16 17 18 19 21 23 22 24 1 2 L-CN10(F .DB) 3 1 2 3 1 2 R-DUMP …

Page
+$1:+$
245
DECAN
S2
Conveyor IF Board (5/10)
NO. PART NO. PART NAME Q'TY Old No. Supply Supply LT Reference
1 AM03-010941A CABLE ASSY-VACUUM_EJECTOR_PWR 1
2 AM03-010940A CABLE ASSY-VACUUM_PWR 1
3 AM03-010943B CABLE ASSY-PUMP_PWR_ALARM_EXT 1
4 AM03-010942C CABLE ASSY-PCB_SENSOR_PUMP_ALARM 1
5 AM03-010822C CABLE ASSY-IN_CONV_30P_MODULE_A 1
6 AM03-010829B CABLE ASSY-EXIT_CONV_30P_MODULE_A 1
7 AM03-010812B CABLE ASSY-AXIS_SENSOR_BD_STP-BUT 1
8 AM03-011151B CABLE ASSY-IN_CV_30P_MODULE_B_FULL 1
9 AM03-011156A CABLE ASSY-EX_CV_30P_MODULE_B_FULL 1
10 AM03-019721A CABLE ASSY-IN_F_PCB_SEN_IN_WAIT_FULL 1
11 AM03-019721A CABLE ASSY-EX_CV_F_R_PCB_SEN_FULL 1

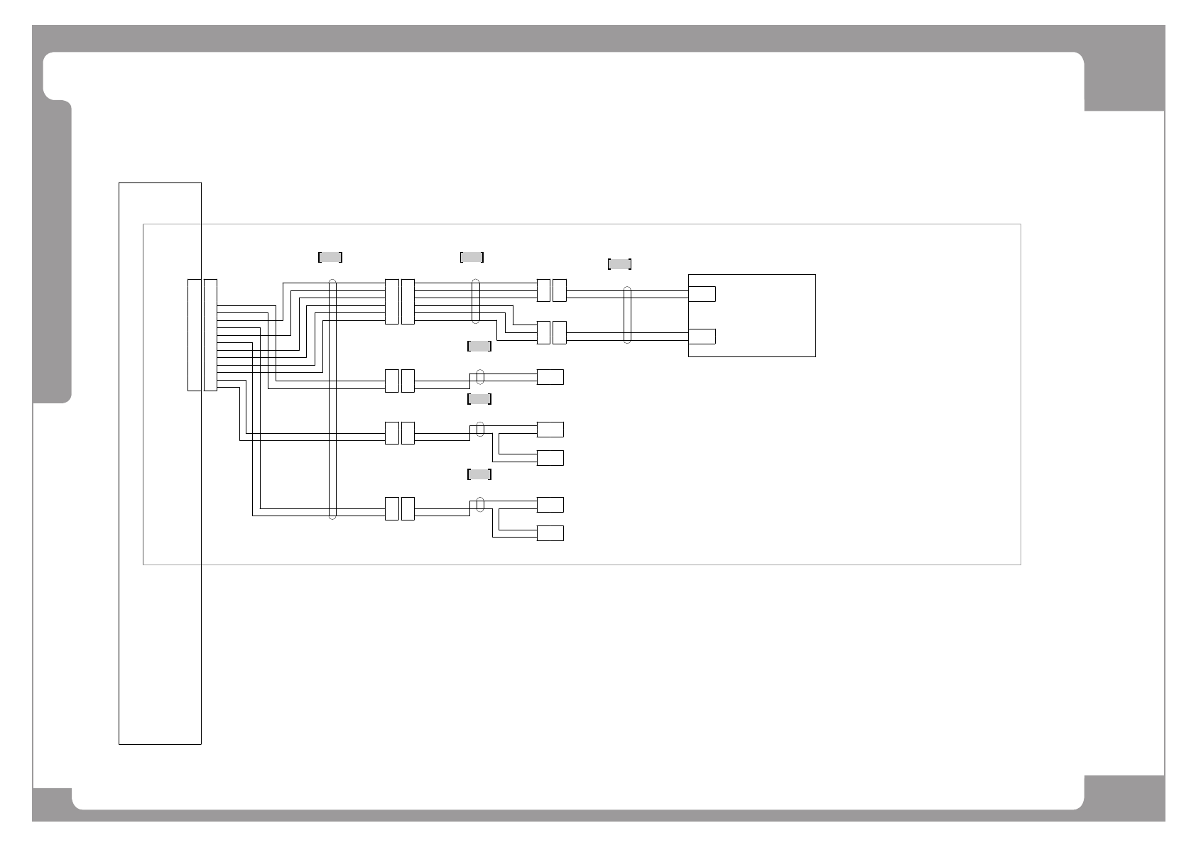
Page
+$1:+$
246
DECAN
S2
Conveyor IF Board (6/10)
CONVEYOR I/F BD
CN14
SM511_CS135-1
3
4
9
AM03-012632A
CV-CN14
1
2
P-SEN-EXT
10
12
14
3
4
5
6
1
2
3
4
5
6
15
16
17
18
19
21
23
22
24
1
2
L-CN10(F.DB)
3
1
2
3
1
2
R-DUMP.BOX1
3
1
2
3
1
2
R-DUMP.BOX2
3
1
2
3
3
4
9
10
12
14
15
16
17
18
19
21
23
22
24
F DUMP CHECK
GND
+24V
R DUMP CHECK2
ST 1F STP UP
GND
GND
+24V
ST 1F STP DN
GND
R DUMP CHECK1
GND
DF1B-24DS-2.5RC
5559-06P
DF1BA-3EP-2.5RC
DF1BA-3EP-2.5RC
DF1BA-3EP-2.5RC
OPTION- SINGLE CONV
FRONT DUMP BOX SWITCH
D2HW-C243M
SM511_CS143
AM03-011145B
1
3
COM
N.O
DF1B-3S-2.5R
REAR DUMP BOX SWITCH 1
D2HW-C243M
SM511_CS145
AM03-013054A
1
3
COM
N.O
DF1B-3S-2.5R
REAR DUMP BOX SWITCH 1
D2HW-C243M
1
3
COM
N.O
REAR DUMP BOX SWITCH 2
D2HW-C243M
SM511_CS145
AM03-013054A
1
3
COM
N.O
DF1B-3S-2.5R
REAR DUMP BOX SWITCH 2
D2HW-C243M
1
3
COM
N.O
1
2
P-UP
3
1
2
3
1
2
P-DN
3
1
2
3
SM421_CV151-1
AM03-003872A
SM41_CV007
J90831401C
PLACE STOPPER UP/DOWN SENSOR
WTSA10X40-1004WS
BROWN
BLUE
BROWN
BLUE
WTSA10X40-1004WS
1 2
4
5
5
3

Page
+$1:+$
247
DECAN
S2
Conveyor IF Board (6/10)
NO. PART NO. PART NAME Q'TY Old No. Supply Supply LT Reference
1 AM03-012632A CABLE ASSY-AX_CN4_STP_DUMP_BOX_SEN 1
2 AM03-003872A CABLE ASSY-PLACE STOPPER SENSOR EXT 1
3 J90831401C CONVEYOR_PCB_SENSOR_ASSY 1
4 AM03-011145B CABLE ASSY-F_DUMP_BOX_SWITCH 1
5 AM03-013054A CABLE ASSY-R_DUMP_BOX_SWITCH 1