DECAN_S2_TRM(Ver2.3_CS18.01) - 第375页
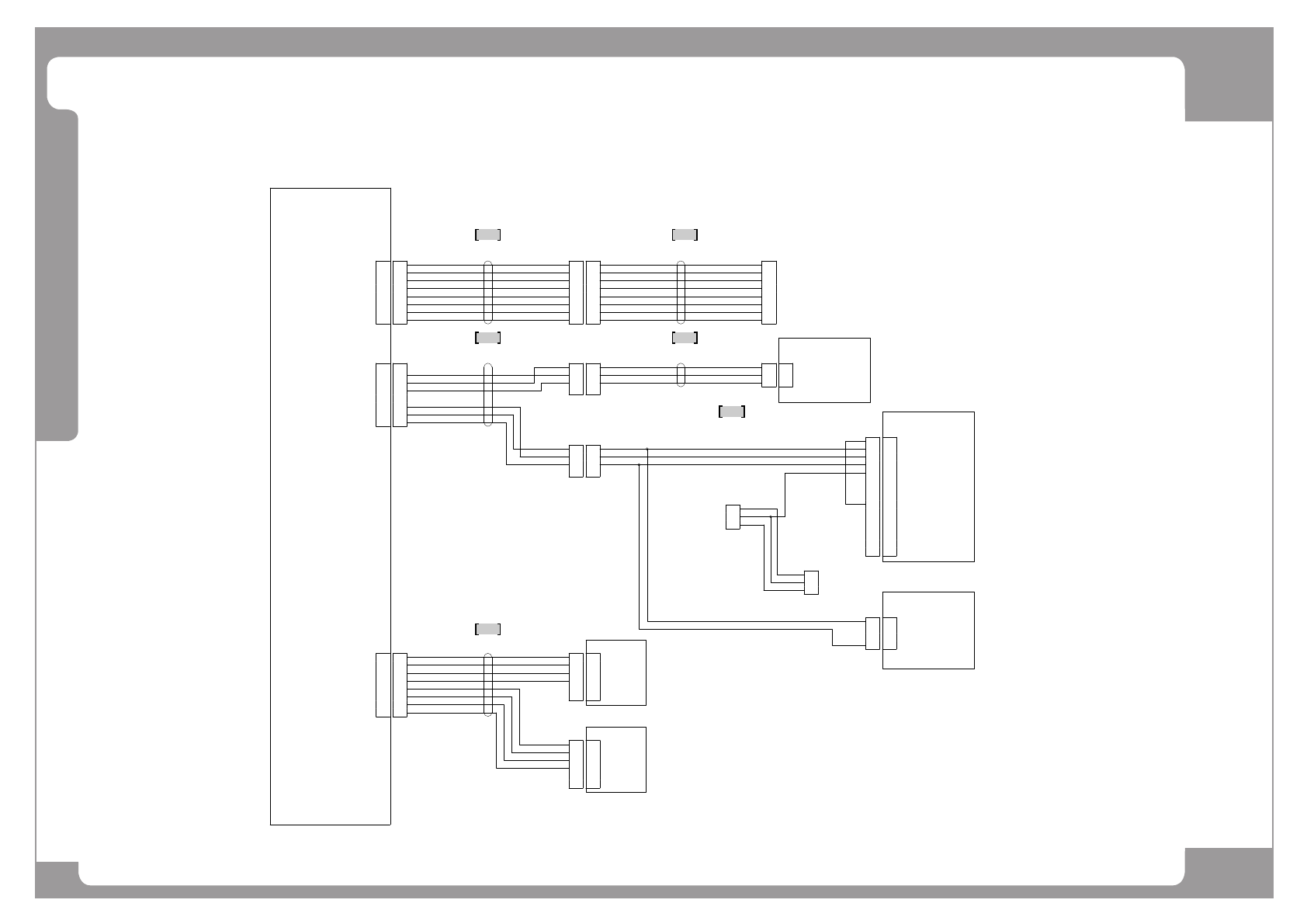
Page +$1:+$ 371 DECAN S2 PC Rack Board (2/4) NO. P ART NO. P ART NAME Q'TY Old No. Supply Supply L T Reference 1 AM03-010986 B CABLE ASSY -LAN_RACK 1 2 AM03-0109 87A CABLE ASS Y -LAN_EXT 1 3 AM03-010909A CABLE ASSY …

Page
+$1:+$
370
DECAN
S2
PC Rack Board (2/4)
PC RACK
1
2
3
4
5
6
7
8
SBC-LAN1
(RXD)
AM03-010986B
SM511_VM111
LAN1
SBC BD
LAN-EXT
1
2
3
4
5
6
7
8
SG
(CTS)
(DTR)
V TXD
SG
(RTS)
(DCD)
1
2
3
4
5
6
7
8
1
2
3
4
5
6
7
8
AM03-010987A
SM511_VM111-1
R-PW-PANEL
1
2
3
4
5
6
7
8
후면 좌측 아래 PANEL
LAN PORT
1
2
3
4
5
6
7
8
COM1/2
GND
AM03-010909A
SM511_PC003
COM1/2
PC-232-EXT
1
2
3
4
5
6
7
8
TXD1
RXD1
+5V
+5V
RXD2
TXD2
GND
1
2
3
4
MULTIPORT
1
2
3
4
1
2
3
4
SCAN
1
2
3
4
5
6
7
8
9
10
11
12
13
14
15
1
2
3
4
5
6
7
8
9
10
11
12
13
14
15
+24VDC
TXD
RXD
24G
TRIGGER-
AUX TXD
OUTPUT1+
DEFAULT
TRIGGER+
AUX RXD
OUTPUT3+
NEW MASTER
CHASSIS GND
OUTPUT2+
OUTPUT 1-/2-/3-
1
2
3
1
2
3
SSI-1
L/R-CN1
1
2
3
SC-CN25
4
AM03-011246B
SM511_IT003
Sensor I/F B/d CN1
PCB IN Sensor
1
2
3
4
SACO BD
CN25
+24VDC
24G
SCAN
1
2
3
4
AM03-010910B
SM511_PC003-1
CV-CN28
1
2
3
1
2
3
CONV IF B/D
CN28
TXD(PC)
RXD(PC)
GND
1
2
3
4
5
6
7
8
COM3/4
GND
AM03-010868A
SM511_IT001
COM3/4
F-BAR
1
2
3
4
5
6
7
8
TXD1
RXD1
+5V
+5V
RXD2
TXD2
GND
6
2
3
5
7
8
R-BAR
6
2
3
5
7
8
6
2
3
5
7
8
6
2
3
5
7
8
+5V
TXD
RXD
GND
+5V
TXD
RXD
GND
FRONT BARCODE
REAR BARCODE
1 2
3
6
4
5

Page
+$1:+$
371
DECAN
S2
PC Rack Board (2/4)
NO. PART NO. PART NAME Q'TY Old No. Supply Supply LT Reference
1 AM03-010986B CABLE ASSY-LAN_RACK 1
2 AM03-010987A CABLE ASSY-LAN_EXT 1
3 AM03-010909A CABLE ASSY-RS232_SERIAL 1
4 AM03-010910B CABLE ASSY-RS232_SERIAL-EXT 1
5 AM03-011246B CABLE ASSY-SCANNER_RS232 1 AM03-011246A
6 AM03-010868A CABLE ASSY-FRONT_REAR BARCODE 1

Page
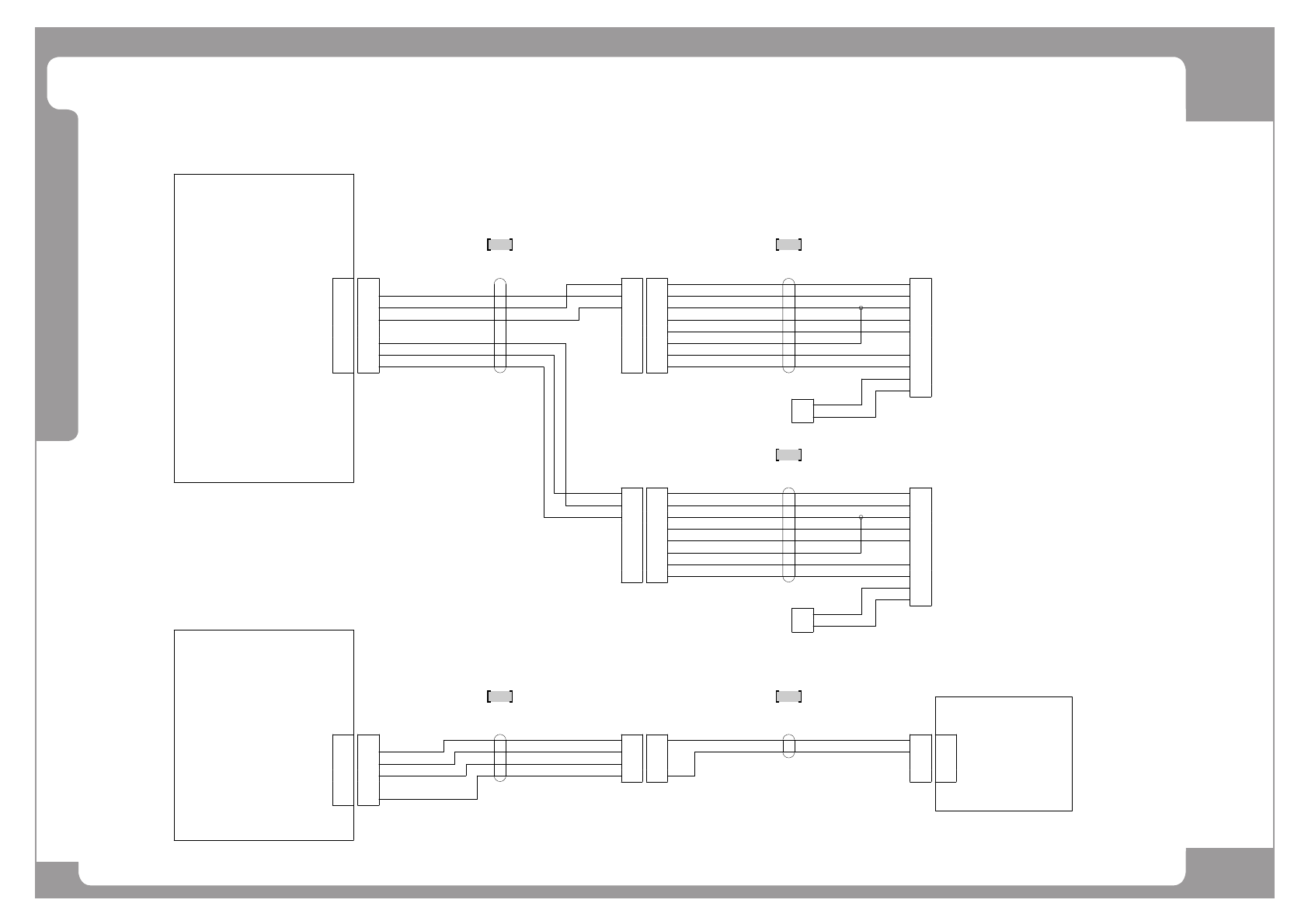
+$1:+$
372
DECAN
S2
PC Rack Board (3/4)
PC RACK
SBC BD
1
2
3
4
5
6
7
8
COM5/6
GND
AM03-012484A
SM511_VM101
COM5/6
PMC1-EXT
1
2
3
4
5
6
7
8
TXD1
RXD1
+5V
+5V
RXD2
TXD2
GND
4
5
3
PMC2-EXT
4
5
3
4
5
3
1
2
6
7
8
AM03-003686A
SM421_VM101-1
2
3
7
20
5
-
4
8
TF-CH1
24
25
1
2
SACO BD-CN14 EXT
SC-CN14-EXT
TRAY FEEDER 1
CH1
REAR 하부 PANEL
4
5
3
1
2
6
7
8
AM03-003689A
SM421_VM102-1
2
3
7
20
5
-
4
8
TF-CH2
24
25
1
2
SACO BD-CN14 EXT
SC-CN15-EXT
TRAY FEEDER 2
CH2
REAR 하부 PANEL
PC RACK
FAN
1
2
3
4
5
6
RACK-CN7
ATA FAN ALARM2
AM03-012401A
SM511_CV109-3
CN7
RACK-FAN-EXT
1
2
3
4
5
6
ATA FAN ALARM1
RACK FAN ALARM
+12V
N.C
GND_12V
1
2
3
4
1
2
3
4
AM03-010848C
SM511_CV109-1
9
11
-
-
9
11
-
-
CV-CN16
CV IF BD
CN16
IN 3.2
GND
1 2
4 5
3