00191369-01 - 第208页
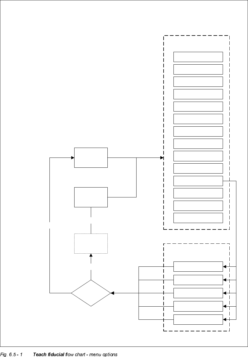
6 Vision functions User Manual HS-50 6.5 Teach Fiducial Software-V ersion 5.01 E dition 01/99 206 ’Teach fiducial’ menu options ’Select fiducial’ menu Select the teach gantry: gamtry 1, gantry 2, gantry 3, gantry 4 Sav…

User Manual HS-50 6 Vision functions
Software-Version 5.01Edition 01/99 6.5 Teach Fiducial
205
Main view
7HDFKILGXFLDOPHQXRSWLRQV
0DLQYLHZPHQX
Set-up
Error
Feeders
Gantry 3 functions
Gantry 4 functions
PCB transport 2
PCB transport 1
Teach fiducial
Test component
SITEST
GEM
Main view
Markenauswahl
Teach fiducial
Contrast graduation
Test fiducial
Save
fiducial
7HDFKILGXFLDO
PHQXRSWLRQ
Select fiducial
Fiducial
processed?
Fiducial is
restored
Fiducial
is saved
OK
Yes
Cancel
Gantry 1 functions
Gantry 2 functions

6 Vision functions User Manual HS-50
6.5 Teach Fiducial Software-Version 5.01 Edition 01/99
206
’Teach fiducial’ menu options
’Select fiducial’ menu
Select the teach gantry:
gamtry 1, gantry 2,
gantry 3, gantry 4
Save
fiducial
Define
new fiducial
Load
fiducial
Change
fiducial name
Fiducial loaded
or taught?
Change
fiducial name *)
Select fiducial
number
Yes
A
Select fiducial
’New fiducial’
input box
Cancel
No
OK
*) ’Change fiducial name’ input box

User Manual HS-50 6 Vision functions
Software-Version 5.01Edition 01/99 6.5 Teach Fiducial
207
Video image
Position camera
and change search area
Upon any modification of
the search area a teach
message is prompted.
Uniqueness values
are displayed
’Teach fiducial’ menu options
’Teach fiducial’ menu
No
Change search area
Teach
fiducial
Fiducial
loaded or
taught?
’Select fiducial’
menu
A
Yes
Standard
values
Search area
Low
resolution
Medium
resolution
High
resolution
Video image
Position
camera
Teach message
with
standard values
Output of
uniqueness
Video image
Change template
field
Upon any modification of
the search area a teach
message is prompted.
Uniqueness values
are displayed
ESC ESC ESC