00191369-01 - 第240页
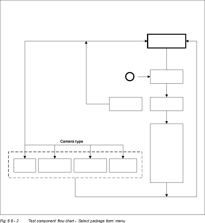
6 Vision functions User Manual HS-50 6.6 Test Component Software-Version 5.01 Edition 01/99 238 Select package form If there is a component on the nozzle, it will be discarded. The station computer requests GF file fro…

User Manual HS-50 6 Vision functions
Software-Version 5.01Edition 01/99 6.6 Test Component
237
’Test component’ menu options
Main view
0DLQYLHZPHQX
Setup
Error
Feeders
Gantry 3 functions
Gantry 4 functions
PCB transport 2
PCB transport 1
Teach fiducial
Test component
SITEST
GEM
Main view
Markenauswahl
Test component
Save
GF data
7HVWFRPSRQHQW
PHQXRSWLRQ
Select package form
Package form
edited?
No
Gantry 1 functions
Gantry 2 functions
Yes
Discard
component
Package
form is saved
Yes
No
Package
form is
restored
Yes
’Save edited GF data’
option box

6 Vision functions User Manual HS-50
6.6 Test Component Software-Version 5.01 Edition 01/99
238
Select
package form
If there is a
component on
the nozzle, it will
be discarded.
The station
computer
requests GF file
from the line
computer and
loads it down to
the MVS.
Default
Revolver head
12 seg. /DLM1 *)
Flip-chip *)
Pick & Place
head *)
Load
package form
’Select package form’ menu
A
Select
package form
Save
GF data
*) Applies to 80F in the case that the component is to be centered not only using the standard
camera type (Default) but also another camera type.

User Manual HS-50 6 Vision functions
Software-Version 5.01Edition 01/99 6.6 Test Component
239
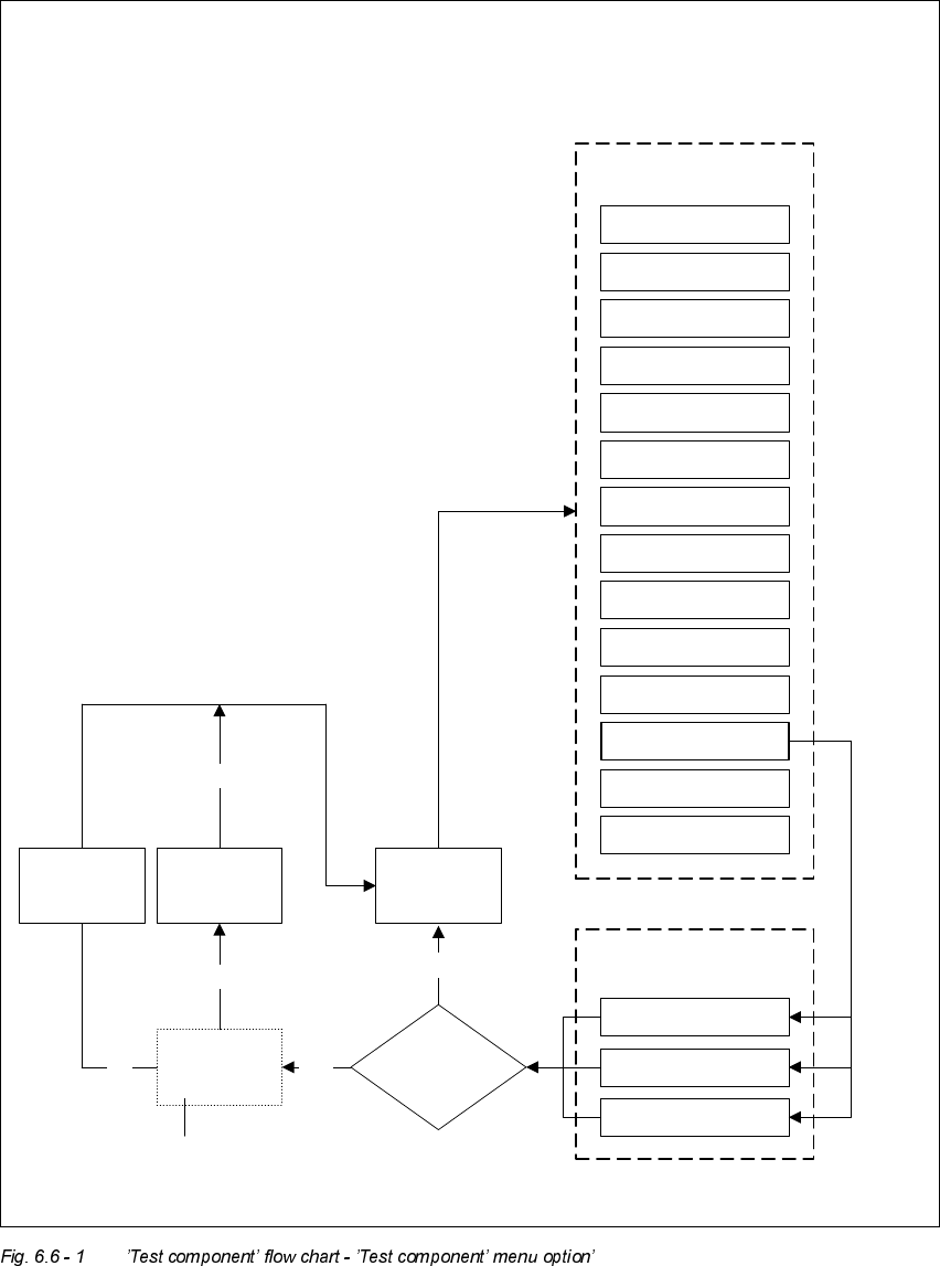
’Test component’ menu
No
Test component
GF data
loaded?
Select package
form menu
A
Yes
Test Measure Display Store image Evaluation time
ESC
Perform GF-
specific meas.
steps one after
the other
Video image
Measure
package form.
Display meas.
results
Video image
Display synthetic
description
Video image
Video image is
saved on hard
disk of MC
controller
Evaluation time
Video image
ESC ESC
Pickup
component from
feeder and rotate
it underneath the
component
camera
Pickup
ESC