Technical_reference - 第11页
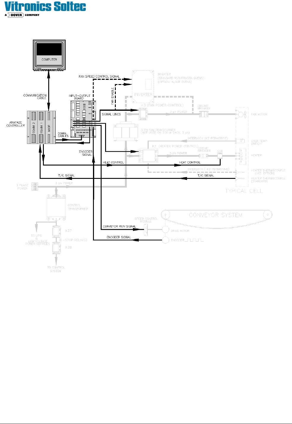
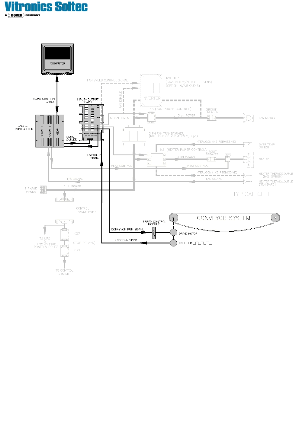
Technical Service Manual 11 Revision Dat e: August 2004 COMPUTER AND CO NT ROLLER OVERVIEW Control of the oven is accom plis hed by : 1. An IBM ™ com patible COMPUT ER runs the O ven Control Program . T he com puter has …

Technical Service Manual 10 Revision Date: August 2004
HEAT CONTROL OVERVIEW
POWER DISTRIBUTION OVERVIEW
3-phase power supplied to the High Voltage terminals on the electrical panel is distributed to:
1) The primary terminals on the Control Transformer (T1), the secondary side of T1 is connected to the line side
of the E-stop relay (K37). T1 provides 120VAC for ALL control functions throughout the oven.
2) The line terminals of the Heater Contactor (K2)
3) To either the line terminals of the Fan Contactor (K3), or
the primary side of the INVERTER (if the oven has
the Nitrogen Option) or three phase Fan transformer if the three phase supply voltage is higher than 240
volts.
CAUTION:
WHEN THE OVEN IS “OFF”, MANY PARTS OF THE OVEN
MAY BE ELECTRICALLY POWERED AND DANGEROUS
.

Technical Service Manual 11 Revision Date: August 2004
COMPUTER AND CONTROLLER OVERVIEW
Control of the oven is accomplished by:
1. An IBM ™
compatible COMPUTER runs the Oven Control Program. The computer has a serial communication link
with the CONTROLLER on the electrical panel.
2. The CONTROLLER interprets the Computer’s requests to energize, de-energize, or modulate devices or sub-
systems within the oven, then receives or sends the necessary signals. If the required signal (in or out) is 5VDC or
less, it is handled directly by the CONTROLLER. If a 120VAC output signal is needed, the CONTROLLER
communicates with the INPUT / OUTPUT BOARD. The I/O board relays will switch the necessary power for
operation.

Technical Service Manual 12 Revision Date: August 2004
CONVEYOR OVERVIEW
The electrical portion of the Conveyor System consists of three major components:
1. The DRIVE MOTOR, which drives the belt and/or chain, shafts, and sprockets through a mechanical clutch.
2. The SPEED CONTROL MODULE, which:
A. Receives a 120VAC CONVEYOR RUN SIGNAL from the INPUT/OUTPUT BOARD.
B: Receives a modulated analog DC CONVEYOR SPEED SIGNAL from the CONTROLLER.
C: Sends a variable voltage output to the MOTOR.
3. The ENCODER, driven by the CONVEYOR, which sends a known number of pulses to the CONTROLLER for
each revolution of the conveyor drive shaft.
(10,000 pulses/rev for Stepper Drive Motors and 1,200pulses/rev for Analog Drive Motors)