Technical_reference - 第15页
Technical Service Manual 15 Revision Dat e: August 2004 2- B) INTERLOCKS: 1. Over Temp Sw itch (e s): Bi-m etallic snap s witch (es) m ounted on eac h Cell Assem bly, open w hen the tem perature exc eeds norm al operatin…

Technical Service Manual 14 Revision Date: August 2004
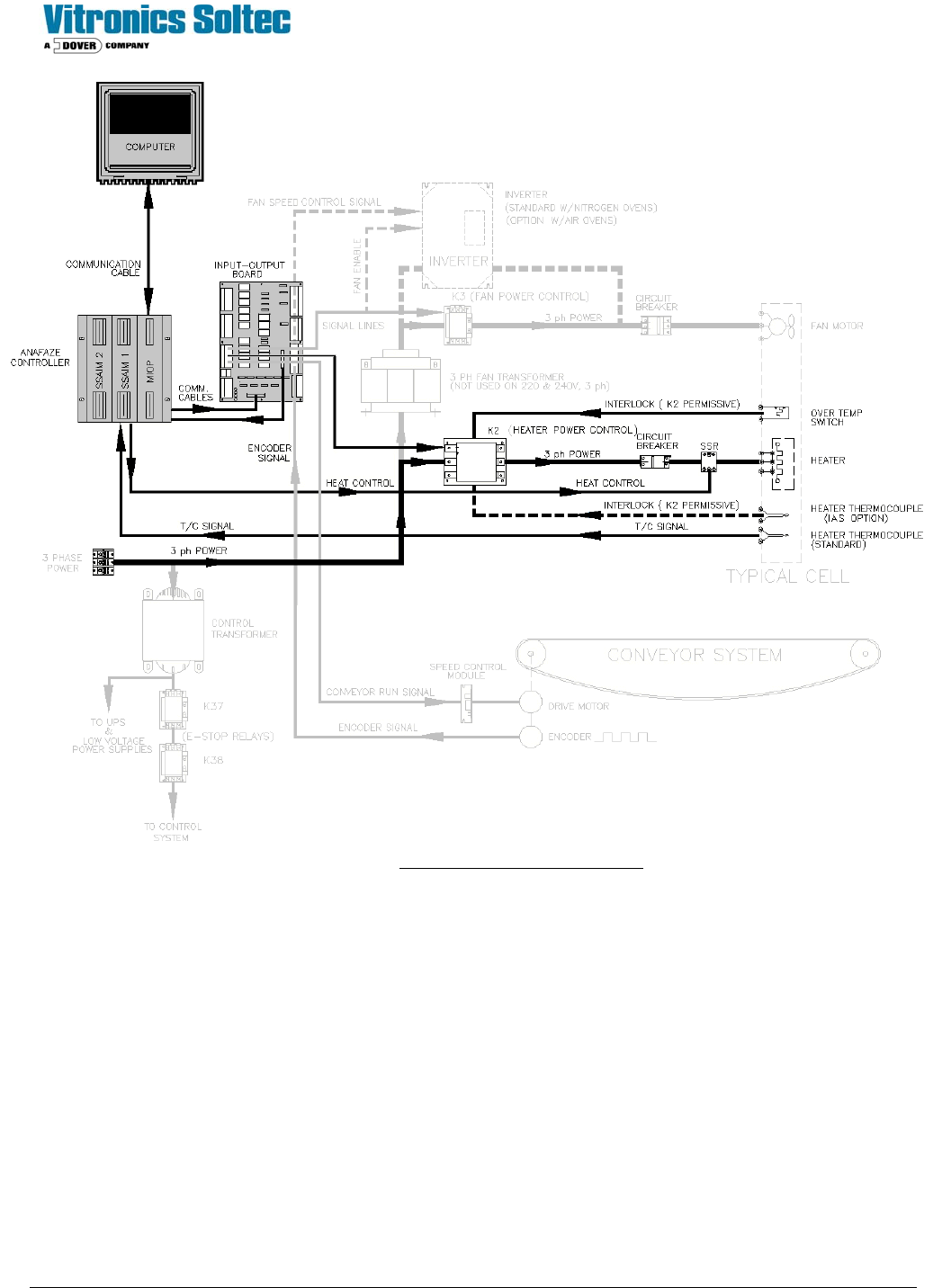
HEAT CONTROL OVERVIEW
The electrical portion of the Heat Control System consists of three major parts:
1) POWER SOURCE:
Three Phase power is provided to the line terminals of the Heater Contactor (K2).
2) CONTROL ELEMENTS:
A) POWER DEVICES:
HEATER CONTACTOR (K2) coil is energized by I/0 Board Output Relay A1-K5, (see Interlocks, below) it’s
contacts close, three phase power is permitted to flow to the Heater CIRCUIT BREAKER(s). (Each Heater has
it’s own Circuit Breaker) and to the SSRs (one Solid State Relay for each Heater) which is the final Heater power
control element.

Technical Service Manual 15 Revision Date: August 2004
2- B) INTERLOCKS:
1. Over Temp Switch (es):
Bi-metallic snap switch (es) mounted on each Cell Assembly, open when the temperature exceeds normal operating
temperature of the Cell. They are all wired in series and power the coil of K4. (K4 is not shown on this Overview)
The coil of K2 is wired through the contacts of K4. When an over temperature switch opens, voltage to the coil of K4
is lost. This will cause K2 to de-energize, and ALL power will be removed from ALL
heaters.
(K4 also signals the Controller to shut the Oven down)
2. Heater Thermocouple (IAS Option)
A Heater mounted thermocouple connected to the Independent Alarm Scanner option. The IAS output contacts are
wired in series with the cell over temperature switches and power to the coil of K4. (K4 is not shown on this Overview)
The coil of K2 is wired through the contacts of K4. When an over temperature condition is sensed, the I.A.S board
contacts open and voltage to the coil of K4 is lost. This will cause K2 to de-energize, and ALL power will be removed
from ALL heaters. (K4 also signals the Controller to shut the Oven down)
3) Heater Thermocouple (Standard)
A Heater mounted thermocouple(s) to sense the temperature of the Heat Cell and connected to the Controller for
heater control.
3) HEATERS:
Each Heater Assembly has two large flat Inconel elements (resistors) mounted between two aluminum plates.
Each pair of elements may be wired in series or parallel, depending on the operating voltage of the oven.
Heater Schematic
See: “Heater Resistance & Replacement
Reference Chart” for resistance values

Technical Service Manual 16 Revision Date: August 2004
HEATING CELL DESCRIPTION
HEATING CELL CROSS-SECTION
CONSTRUCTION: The heat Cells are assembled and sealed as self-contained units with the Fan Motor, and Over
Temperature Switch mounted and wired to terminals, and the Thermocouples (1 or 2) mounted and wired to connectors.
OPERATION: The relatively thick heater assembly has a series of holes allowing heat transfer to the oven gases passing
from the Cell Cavity to the process tunnel.
Recirculation occurs through the low-pressure intakes at the sides of the Cell. These gasses are drawn into the cell
cavity, where they are passed through the heater and back into the process tunnel.
Fan Speed controls the velocity of the heated atmosphere, which influences the heat transfer to the PCB.
INSULATION
EXHAUST
FAN MOTOR
HEATER ASSEMBLY
THERMOCOUPLES
OVER TEMPERATURE
SWITCH
HEAT SLINGER
FAN BLADES
AIR OR
NITROGEN IN