Vakuumtooling Beru HS50 - 第17页
SOKO Vakuum-Tooling 1 Nachrüstanleitung SO KO Vakuum-Tooling Beru HS -50 (00166137-01) Ausgabe 01/2006 17 Die V erschlauchung ist innerhalb der vorhan denen Kabelkanäle zu verlegen. 1 1 Abb. 1.12 - 2 Schlauchverlegung

1 Nachrüstanleitung SOKO Vakuum-Tooling Beru HS-50 (00166137-01) SOKO Vakuum-Tooling
Ausgabe 01/2006
16
1.3.2 Verschlauchung innerhalb der Maschine
1
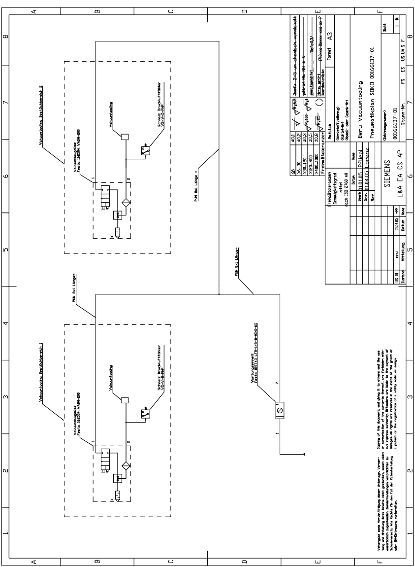
Abb. 1.12 - 1 Pneumatikplan

SOKO Vakuum-Tooling 1 Nachrüstanleitung SOKO Vakuum-Tooling Beru HS-50 (00166137-01)
Ausgabe 01/2006
17
Die Verschlauchung ist innerhalb der vorhandenen Kabelkanäle zu verlegen. 1
1
Abb. 1.12 - 2 Schlauchverlegung

1 Nachrüstanleitung SOKO Vakuum-Tooling Beru HS-50 (00166137-01) SOKO Vakuum-Tooling
Ausgabe 01/2006
18
1
Abb. 1.12 - 3 HS-50 - Maschine 1