Vakuumtooling Beru HS50 - 第9页
SOKO Vakuum-Tooling 1 Nachrüstanleitung SO KO Vakuum-Tooling Beru HS -50 (00166137-01) Ausgabe 01/2006 9 1 Abb. 1.10 - 3 S tromlaufplan Vakuum-T ooling Maschine 1 R a a b e V a k u u m t o o l i n g B E R U E l e k t r i…

1 Nachrüstanleitung SOKO Vakuum-Tooling Beru HS-50 (00166137-01) SOKO Vakuum-Tooling
Ausgabe 01/2006
8
Funktionsprinzip des Vakuumschalters: 1
1
Abb. 1.10 - 2 Funktionsprinzip Vakuumschalter
1
Programmierung siehe 1.5.3. 1
1
Wird der Vakuumschwellwert (zur Zeit 450 mbar) nicht erreicht, so kann der Bestückprozess nicht
gestartet werden. 1
Nach Beendigung des Bestückvorgangs muss das Vakuum bis zum eingestellten Schwellwert
(150 mbar) abgebaut sein, damit der Hubtisch nach unten verfahren kann. 1
Die Abfragen der Schwellwerte erfolgt nur unmittelbar nach Hochfahren bzw. Herunterfahren des
Hubtisches. Ein Vakuumabfall während des Bestückens wird nicht erkannt. 1
1
1
1
1
1
1
1
1

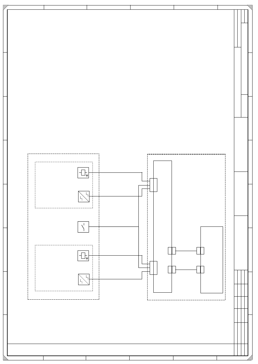
SOKO Vakuum-Tooling 1 Nachrüstanleitung SOKO Vakuum-Tooling Beru HS-50 (00166137-01)
Ausgabe 01/2006
9
1
Abb. 1.10 - 3 Stromlaufplan Vakuum-Tooling Maschine 1
R a a b e
V a k u u m t o o l i n g B E R U E l e k t r i k
0 3 0 4 4 0 6 3 - 0 1 0 2 0 1 L D 3
1
V e r s . M o d i f i c a t i o n D a t e N a m e S t a n d a r d
D a t e
D r a w n
C h e c k e d
S h e e t
S h .
W e i t e r g a b e s o w i e V e r v i e l f ä l t i g u n g d i e s e r U n t e r l a g e , V e r -
w e r t u n g u n d M i t t e i l u n g i h r e s I n h a l t s n i c h t g
e s t a t t e t , s o w e i t
n i c h t a u s d r ü c k l i c h z u g e s t a n d e n . Z u w i d e r h a n d l u n g e n v e r -
p f l i c h t e n z u S c h a d e n e r s a t z . A l l
e R e c h t e v o r b e h a l t e n , i n s
b e s o n d e r e f ü r d e n F a l l d e r P a t e n t e r t e i l u n g o d e r G M - E i n t r a g u n g
P r o p r i e t a r y d a
t e , c o m p a n y c o n f i d e n t i a l . A l l r i g h t s r e s e r v d .
C o n f i e a t i t r e d e s e c r e t d ´ e n t r e p r i s e . T o u s d r o i t s r e s e r v e s .
C o m u n i c a d o c o m o s e g r e d o e m p r e s a r i a l . R e s e r v a d o s t o d o s o s d i r e i l o s .
C o n f i a d o c o m o s e c r e t e i n d
u s t r i a l . N o s r e s e r v a m o s t o d o s l o s d e r e c h o s .
A
B
C
D
E
F
1 2 3 4 5 6 7 8
1
2 3 4 5 6 7 8
A
B
C
D
E
F
2 8 . 1 0 . 0 5
I
A k t i e n g e s e l l s c h a f t
A & D
0 7 . 1 2 . 0 5
R a a b eR S 0 2
1
S t r o m l a u f V a k u u m t o o l i n g B E R U
( H S 5 0 M a s c h i n e 1 )
s w
w s
S 1 / S 2
V S - V - D - P N P
S 2
S 1
b n
b l
V -V +
s w
w s
b n
b l
b n
b l
b l
b n
V 1 1 N 4 0 0 7
Y 1
M a g n e t s p u l e
M S F G - 2 4
0 0 3 3 2 8 1 6 - 0 1
2
1
V a k u u m a u f g e b a u t
V e n t i l V a k u u m
G N D
V a k u u m a b g e b a u t
+ 2 4 V
G N D
1
2
3
4
5
6
7
8
9
1 0
1 1
1 2
1 3
1 4
1 5
1 6
1 8
1 7
X 3 4
W 2
W 1
K e y
K e y
D e r S t e c k e r l i e g t
d e r M a g n e t s p u l e b e i .
D i e S c h u t z d i o d e i s t
u n t e r d e r S t e c k e r k a p p e
e i n z u b a u e n .
K o d i e r u n g f ü
r S o f t w a r e s o n d e r f u n k t i o n
K o d i e r u n g f ü r S o f t w a r e s o n d e r f u n k t i o n
A b m a n t e l l ä n g e w 1 , w 2 b e i X 3 4 / 3 5
f ü r b e i d e K a b e l j e 5 0 m m .
D i e K a b e l s i n d
i m B e r e i c h d e s M a n t e l e n d e s
m i t
S c h r u m p f s c h l a u c h
z u s a m m e n z u f a s s e n .
w s
b n
g ng e
C o d i e r s c h a l t e r
R o h m a t e r i a l : 0 0 3 7 0 7 6 2 - 0 1 ( C o d i e r s c h a l t e r L P - A u s r i c h t u n g )
C r i m p k o n t a k t e a u s S t e c k e r 1 " X 3
6 " u n d 2 " X 3 7 " e n t f e r n e n ,
A d e r n w s / b n w e r d e n a n X 3 4 d e r S O K O a n g e s c h l o s s e n ,
A d e r n g e / g n w e r d e n a n X 3 5 d
e r S O K O a n g e s c h l o s s e n .
Z u b e a c h t e n i s t d a ß . . . .
d i e Z ä h l f o l g e e i n e s L o c k i n g - C l i p S t e c k e r s v o n
d e r R ü c k s e i t e d e s G e h ä u s e s b e t r a c
h t e t w e r d e n m u ß
S t e c k e r X 3 4 / 3 5
A M P M O D U L o c k i n g C l i p
1 8 p o l .
1
3
5
1 8
1 7
s w
w s
S 1 / S 2
V S - V - D - P N P
S 2
S 1
b n
b l
V -V +
s w
w s
b n
b l
b n
b l
b l
b n
V 1 1 N 4 0 0 7
Y 1
M a g n e t s p u l e
M S F G - 2 4
0 0 3 3 2 8 1 6 - 0 1
2
1
V a k u u m a u f g e b a u t
V e n t i l V a k u u m
G N D
V a k u u m a b g e b a u t
+ 2 4 V
G N D
1
2
3
4
5
6
7
8
9
1 0
1 1
1 2
1 3
1 4
1 5
1 6
1 8
1 7
X 3 5
W 2
W 1
K e y
K e y
D e r S t e c k e r l i e g t
d e r M a g n e t s p u l e b e i .
D i e S c h u t z d i o d e i s t
u n t e r d e r S t e c k e r k a p p e
e i n z u b a u e n .
K o d i e r u n g f ü
r S o f t w a r e s o n d e r f u n k t i o n
K o d i e r u n g f ü r S o f t w a r e s o n d e r f u n k t i o n
B e s t ü c k b e r e i c h 1
B e s t ü c k b e r e i c h 2
g n
g e
W 3
L ä n g e w 1
L ä n g e w 2
L ä n g e w 3
4 0 0 0 m m
3 8 0 0 m m
4 0 0 0 m m
3 1 5 0 m m
2 9 5 0 m m
3 1 5 0 m m
B B 1 B B 2
K a b e l l ä n g e n ( M a s c h i n e 1 )

1 Nachrüstanleitung SOKO Vakuum-Tooling Beru HS-50 (00166137-01) SOKO Vakuum-Tooling
Ausgabe 01/2006
10
1
Abb. 1.10 - 4 Stromlaufplan Vakuum-Tooling Maschine 1
R a a b e
V a k u u m t o o l i n g B E R U E l e k t r i k
0 3 0 4 4 0 6 3 - 0 1 0 2 0 1 L D 3
1
V e r s . M o d i f i c a t i o n D a t e N a m e S t a n d a r d
D a t e
D r a w n
C h e c k e d
S h e e t
S h .
W e i t e r g a b e s o w i e V e r v i e l f ä l t i g u n g d i e s e r U n t e r l a g e , V e r -
w e r t u n g u n d M i t t e i l u n g i h r e s I n h a l t s n i c h t g
e s t a t t e t , s o w e i t
n i c h t a u s d r ü c k l i c h z u g e s t a n d e n . Z u w i d e r h a n d l u n g e n v e r -
p f l i c h t e n z u S c h a d e n e r s a t z . A l l
e R e c h t e v o r b e h a l t e n , i n s
b e s o n d e r e f ü r d e n F a l l d e r P a t e n t e r t e i l u n g o d e r G M - E i n t r a g u n g
P r o p r i e t a r y d a
t e , c o m p a n y c o n f i d e n t i a l . A l l r i g h t s r e s e r v d .
C o n f i e a t i t r e d e s e c r e t d ´ e n t r e p r i s e . T o u s d r o i t s r e s e r v e s .
C o m u n i c a d o c o m o s e g r e d o e m p r e s a r i a l . R e s e r v a d o s t o d o s o s d i r e i l o s .
C o n f i a d o c o m o s e c r e t e i n d
u s t r i a l . N o s r e s e r v a m o s t o d o s l o s d e r e c h o s .
A
B
C
D
E
F
1 2 3 4 5 6 7 8
1
2 3 4 5 6 7 8
A
B
C
D
E
F
2 8 . 1 0 . 0 5
I
A k t i e n g e s e l l s c h a f t
A & D
0 7 . 1 2 . 0 5
R a a b eR S 0 2
V e r k a b e l u n g V a k u u m t o o l i n g B E R U
( H S 5 0 M a s c h i n e 1 )
T r a n s p o r t s t e u e r u n g
( H S 5 0 : T S P 2 0 0 0 0 3 5 3 4 4 2 - x x )
X 3 4
X 3 4 k t
U m s e t z p l a t i n e T r a n s p o r t
( H S 5 0 : 0 0 3 4 8 2 6 7 - x x )
V a k u u m s c h a l t e r
S c h m a l z T y p V S - V - D - P N P
0 0 3 7 3 1 3 4 - 0 1
M a g n e t s p u l e
F e s t o M S F G - 2 4
0 0 3 3 2 8 1 6 - 0 1
X 1 2
X 3 2
X 1 3
X 3 3
X 3 2
X 3 3
X 1 2 X 1 3
* S t a n d a r d - V e r k a b e l u n g
b e r e i t s v o r h a n d e n
*
*
G r u n d p l a t t e B e s t ü c k n e s t B B 1
C o d i e r s c h a l t e r
0 3 0 4 4 0 5 7 - 0 1
" 0 " S O K O d e a k t i v i e r t
" 1 " S O K O a k t i v i e r t
H i n w e i s !
D e r V a c u u m s c h a l t e r i s t w i e f o l g t z u p r o g r a m i e r e n :
A u s g a n g 1 ( h i e r S 1 ) B e t r i e b s a r t : H y s t e r
e s e
A u s g a n g s f u n k t i o n : N . O . ( S c h l i e s e r )
A u s g a n g 2 ( h i e r S 2 ) B e t r i e b s
a r t : H y s t e r e s e
A u s g a n g s f u n k t i o n : N . C . ( Ö f f n e r )
E i n s t e l l w e r t e :
S c h a l t p u n k
t V a k u u m a u f g e b a u t ( A u s g a n g 1 ) : 0 , 4 5 b a r
S c h a l t p u n k t V a k u u m a b g e b a u t ( A u s g a n g 2 ) : 0 , 1 5 b a r
H y s t e r e
s e f ü r b e i d e S c h a l t p u n k t e : 0 , 0 5 b a r
G e g e b e n e n f a l l s s i n d n e u e S c h a l t p u n k t d u r c h V e r s u c
h z u e r m i t t e l n
X 3 5
X 3 5 k t
V a k u u m s c h a l t e r
S c h m a l z T y p V S - V - D - P N P
0 0 3 7 3 1 3 4 - 0 1
M a g n e t s p u l e
F e s t o M S F G - 2 4
0 0 3 3 2 8 1 6 - 0 1
G r u n d p l a t t e B e s t ü c k n e s t B B 2
B a u g r u p p e " S t e u e r u n g k o m p l e t t "
i n M a s c h i n e n s t ä n d e r
U m s e t z p l a t i n e b e f i n d e t s i c h i n n e r h a l b
S t e u e r u n g s b a u g r u p p e
L P - T r a n s p o r t
K a b e l W 2
K a b e l W 1
K a b e l W 3
K a b e l W 2
K a b e l W 1