WPC6服务手册 - 第114页
维修手册 WPC5 / WPC6 第 4 页 - 114 注意 4.1 校准升降轴 校准前,从 WPC 中取出所有华夫饼 托盘托架 (WPTC) 。 升降轴的校准包括以下功能: “ 4.1.2 示教零点位置 ” [ ➙ 4-115 ] “ 4.1.3 参考接近开关( Bero ) ” [ ➙ 4-118 ] “ 4.1.4 校准限位开关 ” [ ➙ 4-119 ] “ 4.1.5 示教负载轴偏移点 ” [ ➙ 4…

维修手册 WPC5 / WPC6
第 4 页-
113
用仪表底板校准
由于精度和稳定性更高,建议使用
“
WPC4-6 底板夹具
”
[03073064-01],
而不是普通的华夫饼包装托盘载体 (WPTC) 板,用于以下所
有校准步骤。
注意

维修手册 WPC5 / WPC6
第 4 页-
114
注意
4.1 校准升降轴
校准前,从 WPC 中取出所有华夫饼托盘托架 (WPTC)。
升降轴的校准包括以下功能:
“4.1.2 示教零点位置”[➙4-115]
“4.1.3 参考接近开关(Bero)”[➙4-118]
“4.1.4 校准限位开关”[➙4-119]
“4.1.5 示教负载轴偏移点”[➙4-120]
4.1.1
设置要求
防撞灯屏障组件高度
用于高度检查的碰撞光栅不得在校准期间触发。
在校准参考传感器和限位开关期间,确保碰撞光栅不会无故触发。如果确实发生这种情
况,校准过程将停止,并且不会计算任何值或无效值。
校准期间,确保碰撞光栅的光束没有被物体等遮挡...
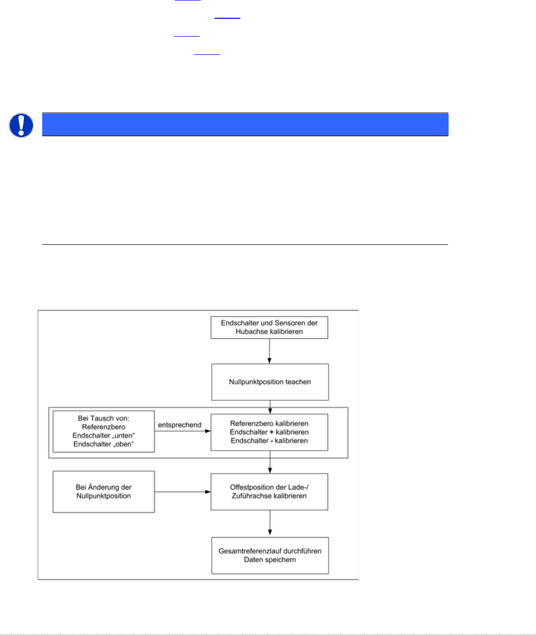
提升轴 - 设置顺序
如果更换了限位开关或传感器,您将需要相应地重新校准或重置它们。
仅当零点位置发生变化时才需要完全重新校准

维修手册 WPC5 / WPC6
第 4 页-
115
4.1.2
示教零点位置
此校准步骤确定提升轴的位置,以便将华夫饼托盘托架正确地移出塔(没有障碍物)。
从 WPC 中取出所有华夫饼包装托盘托架 (WPTC)。
选择提升轴 (1)。
选择功能示教零位 (2)。
选择下一步 (3)。
按照显示的说明进行操作并继续下一步。
按照显示的说明(见下图)继续下一步。