TR7710_Hardware_ch-v1.0_201401105 - 第6页
Test Research, Inc. ii TR7710 Series User G uide – Hardware 圖目錄 圖 1 : TR7710 機台前視圖 .................................................................................. 1 圖 2 : TR7710 機台後視圖 .................................…

Test Research, Inc.
TR7710 Series User Guide – Hardware i
目錄
1 機器簡介 ___________________________________________________ 1
2 控制面板說明 _______________________________________________ 6
3 PLC 介面操作方式 ___________________________________________ 7
3.1 PLC 介面功能介紹 ................................................................................. 7
3.2 調整板寬 .............................................................................................. 16
4 輸送帶 ___________________________________________________ 19
4.1 架構及功能 .......................................................................................... 19
4.2 感測器(Sensor)調整及更換 .................................................................. 20
4.3 前後站連線 .......................................................................................... 21
4.3.1 前站連接方式 ....................................................................... 22
4.3.2 後站連接方式 ....................................................................... 23
5 電控盤 ___________________________________________________ 25
5.1 架構及功能 .......................................................................................... 25
5.1.1 前下門內部配置 .................................................................... 25
5.1.2 後下門內部配置 .................................................................... 26
6 附錄 _____________________________________________________ 27
6.1 XY 移動平台伺服馬達驅動器 ............................................................... 27
6.2 PLC 連線 IP 設定 ................................................................................. 30

Test Research, Inc.
ii TR7710 Series User Guide – Hardware
圖目錄
圖 1:TR7710 機台前視圖 .................................................................................. 1
圖 2:TR7710 機台後視圖 .................................................................................. 2
圖 3:前上門內部–1 .......................................................................................... 3
圖 4:前上門內部–2 .......................................................................................... 4
圖 5:TR7710 操作環境 ...................................................................................... 5
圖 6:TR7710 控制面板 ...................................................................................... 6
圖 7:PLC 電控畫面 ........................................................................................... 7
圖 8:PLC 電控 – 控制畫面 ................................................................................ 7
圖 9:操作模式設定畫面 ..................................................................................... 8
圖 10:蜂鳴器設定畫面 ...................................................................................... 8
圖 11:機台設定燈號顯示畫面 ............................................................................ 8
圖 12:條碼相關設定介面 ................................................................................... 9
圖 13:燈號與蜂鳴器診斷介面 .......................................................................... 10
圖 14:I/O 診斷介面 .......................................................................................... 11
圖 15:進出板方向介面 .................................................................................... 12
圖 16:運行模式介面 ........................................................................................ 13
圖 17:輸送軌道介面 ........................................................................................ 14
圖 18:PC_PLC I/O 診斷介面 ........................................................................... 14
圖 19:監控中心介面 ........................................................................................ 15
圖 20:一般設定介面 ........................................................................................ 15
圖 21:板寬設定 ............................................................................................... 16
圖 22:自動計算板寬畫面 ................................................................................. 17
圖 23:調整皮帶鬆緊度 .................................................................................... 19
圖 24:調整感測器靈敏度 ................................................................................. 20
圖 25:SMEMA 對 SMEMA 的前後站連接線材 ................................................. 21
圖 26:SMEMA 對不同色線的前後站連接線材 ................................................. 21
圖 27:前後站接線位置 .................................................................................... 22
圖 28:前後站訊號線示意圖 ............................................................................. 22
圖 29:標準 SMEMA 信號連線圖 ...................................................................... 23
圖 30:前下門內部配置 .................................................................................... 25
圖 31:後下門內部配置 .................................................................................... 26
圖 32:PLC 網際網路 IP 設定參數 .................................................................... 30

Test Research, Inc.
TR7710 Series User Guide – Hardware 1
1 機器簡介
TR7710主機外觀及配件:
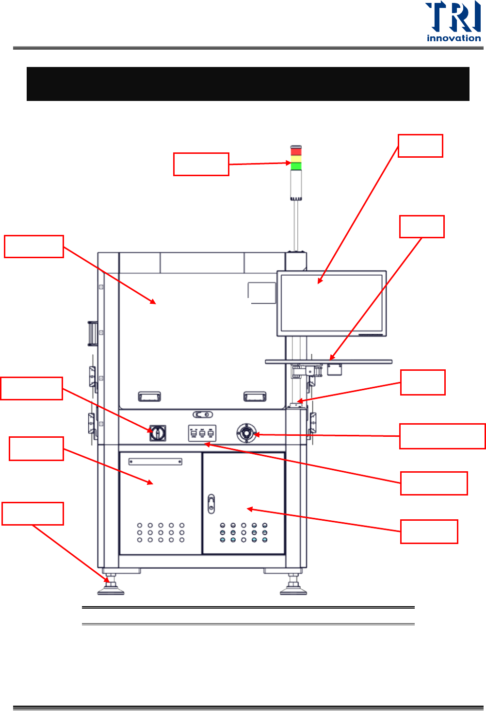
圖 1:TR7710 機台前視圖
螢幕
三色燈
前下門
滑鼠
鍵盤
地平螺絲
電源開關
前下門
鎖
緊急停止按鈕
控制面板
前上門