TR7DN_使用说明书 - 第19页
TR 7 DN 使用说明书 3-2 3-1- 2 托盘的安装 托盘座板有 ST 式和 A 式(选购项 ), 2 英寸式蜂巢式( 瓦夫尔)托盘 架(选购项)。 「 ST 式 」以弹簧固定 托盘。能方 便地进行托盘 的更换。 「 A 式」以螺母 固定托盘。如 果是以聚乙烯 等软性材料 制作的托盘, 就采用 A 式。 「 2 英寸式蜂巢 式(瓦夫尔)托 盘架」用托盘 紧固夹固定 。使用小尺寸 托盘时,使用此 种类型。 1 ) ST 式托盘座板…

TR7DN 使用说明书
3-1
3
操作
3-1 元件供给
3-1-1 流程图
贴片机 MTS(TR7DN) 备注
1
由于与贴片机联动,MTS端不需
要操作。
2
3
通过贴片机读入的程序会自动
地下载到MTS。
4
通过生产程序的吸附数据确认
5
6
使用不间断运行功能时,左右层
的存储箱里要装相同的元件。
7
装好后把门关上。
8
9
10
11
12
13
14
15
16
17
18
电源 ON
返回原点
确认托盘层数
将托盘装到托盘座板上
进入联机状态
示教吸取位置
生产开始
发生托盘元件用尽
确认元件用尽的层 No.
使 MTS 脱机
补充元件
使
MTS
恢复为联机
补足元件剩余数
重新开始生产
将托盘座板装到存储箱里
将存储箱装到
MTS
上
贴片机上的作业结束
读入生产程序

TR7DN 使用说明书
3-2
3-1-2 托盘的安装
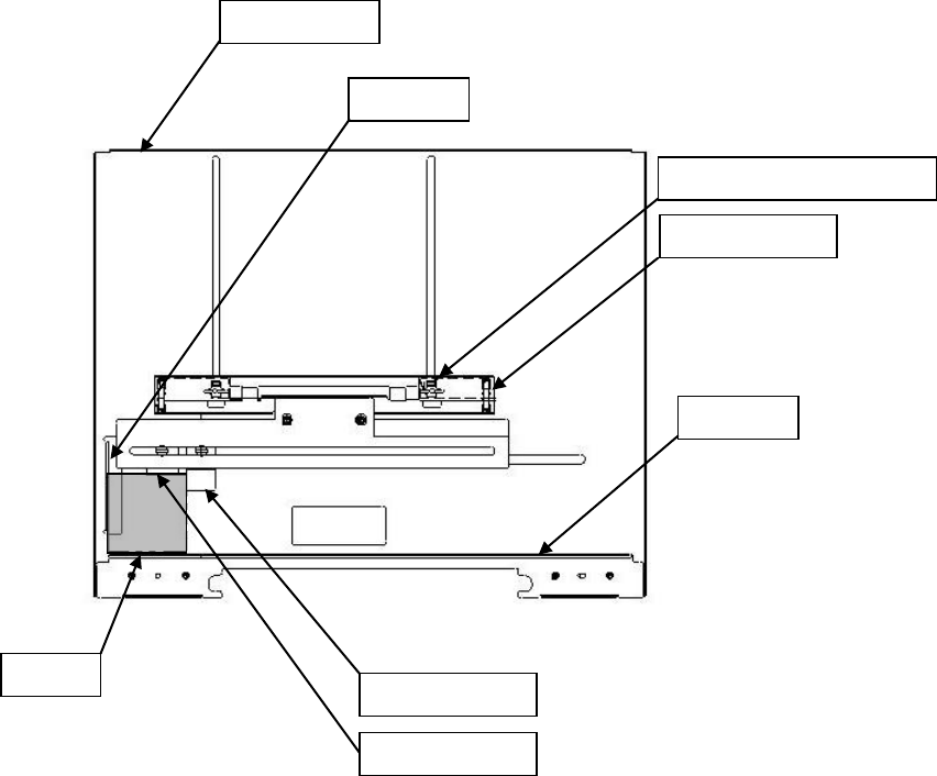
托盘座板有 ST 式和 A 式(选购项),2 英寸式蜂巢式(瓦夫尔)托盘架(选购项)。
「ST 式」以弹簧固定托盘。能方便地进行托盘的更换。
「A 式」以螺母固定托盘。如果是以聚乙烯等软性材料制作的托盘,就采用 A 式。
「2 英寸式蜂巢式(瓦夫尔)托盘架」用托盘紧固夹固定。使用小尺寸托盘时,使用此种类型。
1
)
ST
式托盘座板(弹簧固定式)的安装
步骤 1: 请将「①托盘」放在「②托盘座板」上,轻轻地贴住基准面(X 和 Y)。
步骤 2: 请用「③托架(夹)」轻轻地压住「①托盘」(弹簧下沉 1mm 左右),同时固定「④托架
螺母」 (2 处)。
步骤 3: 在元件用尽等情况下,只要把托架(夹)的「⑤紧固夹」朝 方向推,更换相同尺寸的
托盘十分简单。
2
)
A
式托盘座板(螺母固定式)的安装
步骤 1: 请将「①托盘」放在「②托盘座板」上,轻轻地贴住基准面(X 和 Y)。
步骤 2: 请用「③托架(夹)」(2 处)轻轻地压住「①托盘」,固定「④托架螺母」。
步骤 3: X 方向以「⑥侧夹」固定。如果是小托盘,请用 A 固定。
①托盘
②托盘座板
③托盘架(夹)
④托架螺母(2 处)
⑤紧固夹
基准面 Y
托盘原点
基准面 X
① 托盘
②托盘座板
③托架(夹)(2 处)
托盘原点
基准面 X
基准面 Y
④ 托架螺母
A
⑥ 侧夹

TR7DN 使用说明书
3-3
3)
托盘座板
2
英寸式蜂巢式(瓦夫尔)托盘架的安装
步骤 1:请将「①托盘」放在「②托盘座板」上,轻轻贴住基准面(X 及 Y)。
步骤 2:请用「⑤托盘紧固夹 A」轻轻地压住「①托盘」(弹簧下沉 1mm 左右),固定「④托架螺
母」。
步骤 3:X 方向用「⑥托盘紧固夹 B」固定。
基准面 Y
④托架螺母(2 个位置)
②托盘座板
③托架(夹)
⑥托盘紧固夹 B
⑤托盘紧固夹 A
①托盘
基准面 X