SM482_TechnicalReference(Eng_Ver1.1)(1) - 第160页
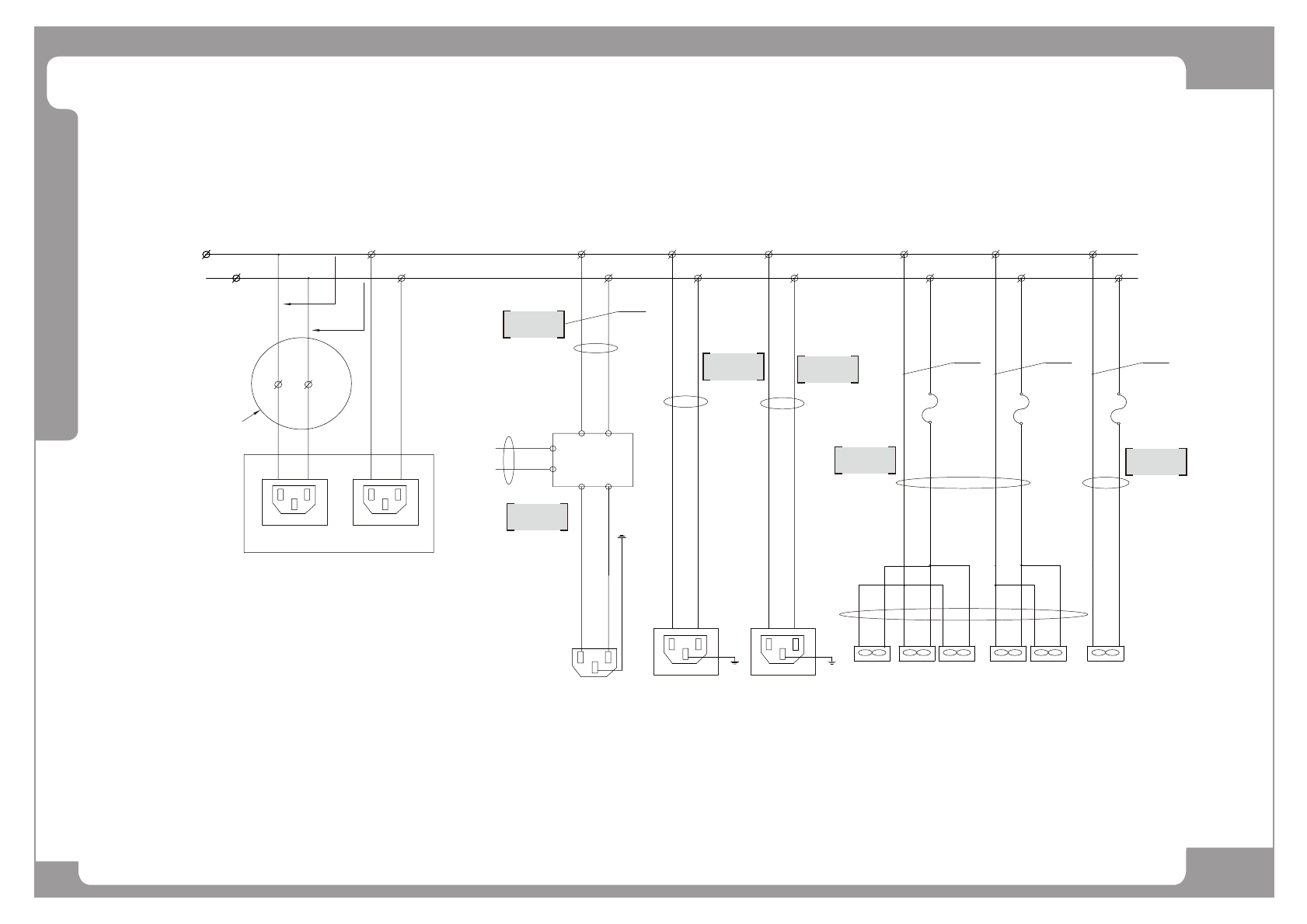
Page SAMSUNG TECHWIN 150 SM482 Power Block Diagram(4/8) NO. Lev . P ART NO. P ART NAME Q'TY Old No. Supply Supply L T Reference 1 AM03-006903 A C ABLE ASSY -CONTROL _RACK_PWR 1 SM48_PW145 2 AM03-006904 A C ABLE ASSY…

Page
SAMSUNG TECHWIN
149
SM482
Power Block Diagram(4/8)
* UPS사용시만결선
* UPS사용시결선변경
PE04 PE05
PE03
2
2 2 2
TO REAR MONITOR TO FRONT MONITOR
FROM CP1
1L2
1L1
1L1 1L2
AC220V
(SM48_PW021)
(SM48_PW022)
1L1 1L2
OUTLETINLET
UPS OPTION INSTALL
-UPS
(800VA)
ADDITIONANL
TERMINAL BLOCK
CONTROL BOX
1L1 1L2
1.5mm
912
58
RY 11
SC-CN24
+24V
24G
SM48_PW044
13
14
SM48_PW145
SM48_PW145-1
(PC RACK)
0.75mm
(RIGHT SIDE)
-FAN1
-FUSE5 (AC250V,5A)
-FAN2
0.75mm
1L1 1L2(F3) 1L1
0.75mm
1L1 1L2
-FUSE3 (AC250V,5A)
-FAN3
(LEFT SIDE)
-FAN4
1L1
1L1
1L2(F4)
-FUSE4 (AC250V,5A)
1L2
-FAN5
1L2(F5)
1L21L1
SM-FAN00
SM471_PW112
SM48_PW113
-PUMP
6A
6C
1A
1C
7A
2A 3A1A1A
6A
1A1A
U1-A
U1-B
U2-A
U2-B
B
AA
B
6D
1B
A
2B
7D
B
8D
3B
8A
1
2
3
4
5
6

Page
SAMSUNG TECHWIN
150
SM482
Power Block Diagram(4/8)
NO. Lev. PART NO. PART NAME Q'TY Old No. Supply Supply LT Reference
1 AM03-006903A CABLE ASSY-CONTROL_RACK_PWR 1 SM48_PW145
2 AM03-006904A CABLE ASSY-CONTROL_RACK_PWR-EXT 1 SM48_PW145-1
3 AM03-006894A CABLE ASSY-FRONT_MONITOR_PW 1 SM48_PW021
4 AM03-006895A CABLE ASSY-REAR_MONITOR_PW 1 SM48_PW022
5 AM03-005488A CABLE ASSY-FAN_POWER 1 SM471_PW112
6 AM03-006900A CABLE ASSY-SERVO_FAN_POWER 1 SM48_PW113

Page
SAMSUNG TECHWIN
151
SM482
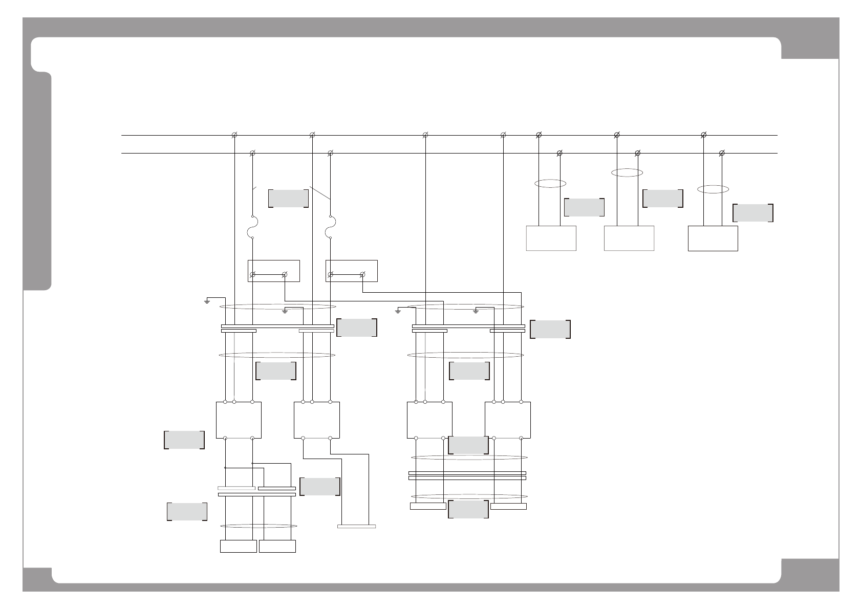
Power Block Diagram(5/8)
DC POWER(400W)
(+)
PE06
(-)
AC IN
24VDC
DC POWER(400W)
(-)
24VDC
(+)
AC IN
PE07
DC POWER(800W)
(-)
24VDC
(+)
AC IN
DC POWER(800W)
(-)
24VDC
(+)
AC IN
PE06-1 PE07-1
1L2
1L1
AC220V
FROM CP1
USB_HUB
(SM471_PW068)
MONITOR
DISTRIBUTE
(SM471_PW067)
1L21L1
-FUSE1 (AC250V,10A)
SC-CN1
+24V 24G +24VM 24G
-FUSE2 (AC250V,10A)
1L1 1L2
-PS2
24G
-PS3
+24VM
-PS1
SM48_PW111
T1L
56
(CONN)
89710
SM48_PW201
SM48_PW120
T2L
1
(CONN)
2
SM48N_PW103
+24VM
4
SM48N_PW202
SM48_PW111-2
2143
T1L
(CONN)
SC-CN2
SM48_PW201
SM48_PW027
-PS4
Z-DRV-PWR
T2L
56
(CONN)
89710
SM48N_PW112
SM48N_PW202
3
RELAY#3
RELAY#5
REALY#10
SM48N_PW005
1D
9D
8C
3C
4A
F1A
F1-C
9C
F2-C
10C
4B 5B5A
F1B
F2A
F2B
4C
9A
1
5
9
10
11
8
7
8
6
6
2
3
4