SM482_TechnicalReference(Eng_Ver1.1)(1) - 第168页
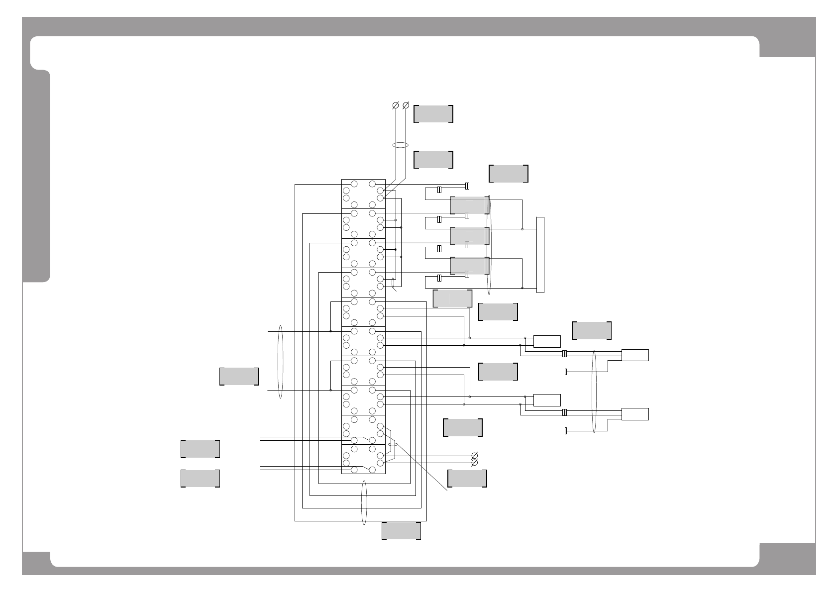
Page SAMSUNG TECHWIN 158 SM482 Power Block Diagram(8/8) NO. Lev . P ART NO. P ART NAME Q'TY Old No. Supply Supply L T Reference 1 AM03-006954 A C ABLE ASSY -AC_RE LA Y_ POWER 1 SM48N_PW005 2 AM03-006889 A C ABLE ASS…

Page
SAMSUNG TECHWIN
157
SM482
Power Block Diagram(8/8)
12
4 3
6
87
5
RY1
12
4 3
6
87
5
RY2
12
4 3
6
87
5
RY3
12
4 3
6
87
5
RY4
12
4 3
6
87
5
RY5
12
4 3
6
87
5
RY6
12
4 3
6
87
5
RY7
12
4 3
6
87
5
RY8
12
4 3
6
87
5
RY9
12
4 3
6
87
5
RY10
+24V
GND
FFD-CN13
FD-CN13-EX
+24V
GND
RFD-CN13
FD-CN13-EX
+24V
F-FB-L
GND
24G-EX-1
+24V
F-FB-R
GND
24G-EX-2
+24V
R-FB-L
GND
24G-EX-3
+24V
R-FB-R
GND
24G-EX-4
FFD-CN7
FD-CN7-EX
RFD-CN7
FD-CN7-EX
+24V
SC-EN1
SC-CN1
AC 1L1
AC 1L2
T2L
1
3
GND
GND
GND
GND
+24V
+24V
+24V
SC-EN2
SC-CN2
SM48_FD002
SM48_FD003
SM48_FD004
SM48_FD005
SM48_FD006
SM48_FD007
SM48_FD008
SM411N_FD001
SM48_PW032
SM48_PW033
SM48_PW135
SM48_PW006
SM41_PW034
SM48N_PW202
SM48N_PW202
SM48N_PW005
2C
10D
4C
9A
1
2
3
8
10
11
12
13
14
15
16
9
4
5
5
5
6
6
6
7

Page
SAMSUNG TECHWIN
158
SM482
Power Block Diagram(8/8)
NO. Lev. PART NO. PART NAME Q'TY Old No. Supply Supply LT Reference
1 AM03-006954A CABLE ASSY-AC_RELAY_ POWER 1 SM48N_PW005
2 AM03-006889A CABLE ASSY-R RIGHT FEEDER BASE PWR 1 SM48_FD007
3 AM03-006956A CABLE ASSY-PS3_PS4_PW_T2L 1 SM48N_PW202
4 AM03-006888A CABLE ASSY-R LEFT FEEDER BASE PWR 1 SM48_FD006
5 AM03-006887A CABLE ASSY-F RIGHT FEEDER BASE PWR 1 SM48_FD005
6 AM03-006886A CABLE ASSY-F LEFT FEEDER BASE PWR 1 SM48_FD004
7 AM03-006893A CABLE ASSY-AC RELAY JUMPER 1 SM48_PW006
8 AM03-006885A CABLE ASSY-R FDR PWR RELAY 1 SM48_FD003
9 EP02-000588A FEEDER CN7 EXT CABLE ASSY 1 SM411N_FD001
10 AM03-006884A CABLE ASSY-F FDR PWR RELAY 1 SM48_FD002
11 AM03-006905A CABLE ASSY-RELAY_PW_SUPPLY 1 SM48_PW135
12 J90834654A RELAY_CONNECT_CABLE_ASSY SM41-PW034 1 SM41_PW034
13 AM03-006890A CABLE ASSY-24V POWER EXT 1 SM48_FD008
14 AM03-006898A CABLE ASSY-FEEDER_PW_RELAY 1 SM48_PW033
15 AM03-006897A CABLE ASSY-GENERAL_PW_RELAY 1 SM48_PW032
16 AM03-006956A CABLE ASSY-PS3_PS4_PW_T2L 1 SM48N_PW202

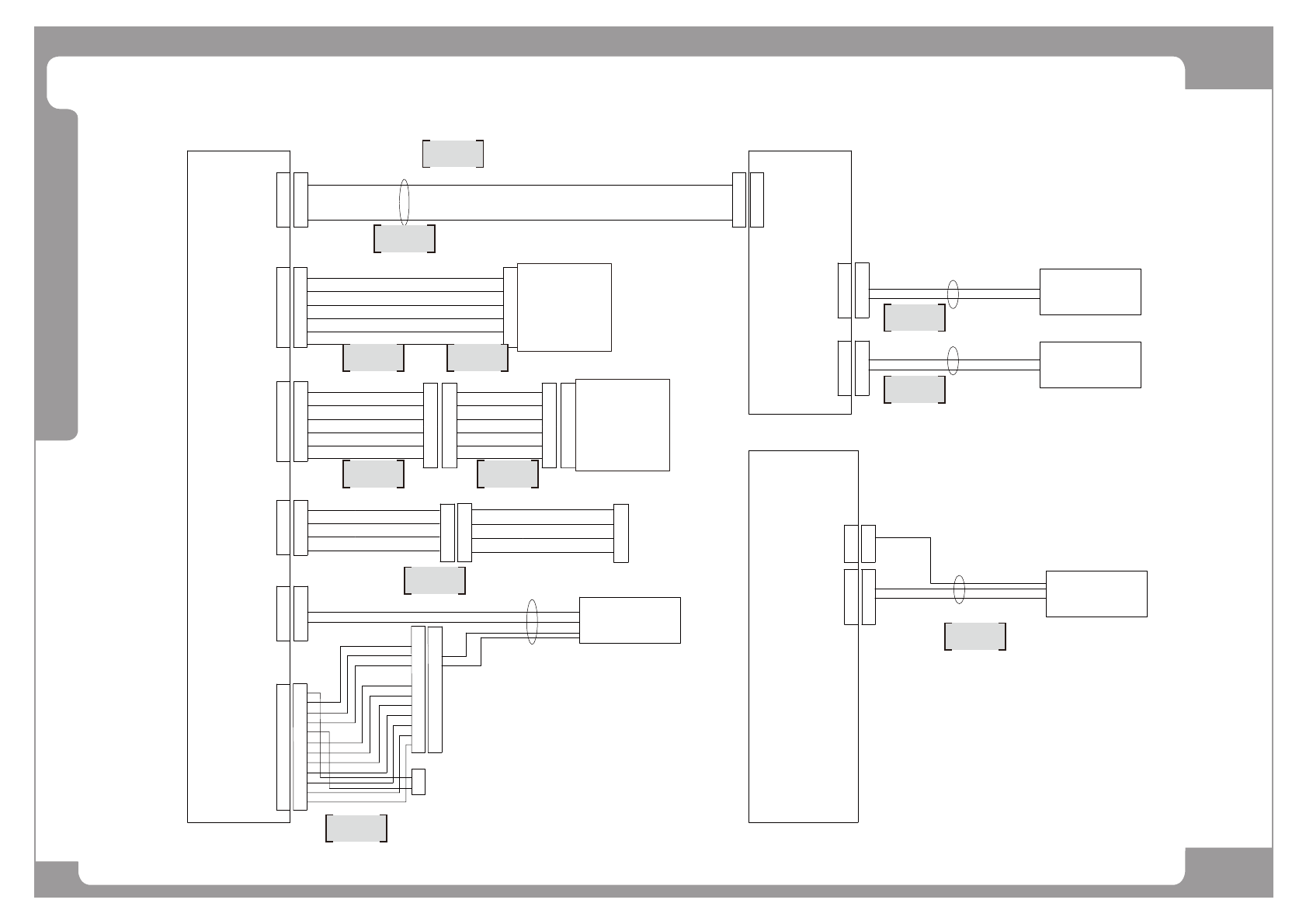
Page
SAMSUNG TECHWIN
159
SM482
Rear Feeder IF B/D(1/2)
CN11P
34P
REAR FEEDER I/F
BOARD
REAR FEEDER
INPUT EXT B/D
+24V
GND
GND
+24V
/IO_RESET
+24G
+12G
+12V
CAN_H
CAN_L
CAN_H
CAN_L
/IO_RESET
+24G
+12G
+12V
4
5
6
4
5
6
4P
CN4P
6P
CN3P
4
5
6
4
5
6
11
60
~
60
CN5S
2
2
3
3
CN3S
1
1
6P
CN2P
3
3
CN2S
1
2
1
2
CN5P
60P
SC-J1R-2
SAFETY CONTROL B/D
CN22
~
4
1
4
1
CN4S
22
33
11
60
60P
~
60
~
CN6P
CN6S
REAR FEEDER BASE
LEFT B/D
REAR FEEDER BASE
RIGHT B/D
FEEDER #1~#29
FEEDER #30~#58
SM_FD004
11
34
~
34
~
CN11S
11
34
~
34
~
CN1PCN11S
34P
60 60
1
60P
~
CN3P
1
~
CN3S
11
60
60P
~
60
~
CN2P
CN2S
FEEDER #30~#58
RIGHT B/D
REAR FEEDER BASE
SM48_FD007
FEEDER #1~#29
REAR FEEDER BASE
LEFT B/D
SM_FD006
FEEDER INPUT(#1~#58)
FEEDER INPUT(#59~#116)
~
~
12 12
CN8P
8P
1
CN8S
1
3
4
5
6
2
1
3
2
1
CAN_H
CAN_L
/IO_RESET
+24G
+12G
+12V
4
5
6
SM48_CA102-1
SM48_CA102
3
4
5
6
2
1
SM41_CA003
A2
B1
A1
B2
A4
B3
A3
B4
+24V
GND
GND
3
2
1
4
SM48_CV101
SM48_SC201
SM41-FD005
A3
B1
B2
B3
A2
A1
REAR FEEDER I/F
BOARD
CN7P
12P
1
CN7S
2
3
4
5
6
7
8
1
2
3
4
5
6
7
8
9
10
11
12
9
10
11
12
1
2
3
4
5
6
7
8
9
10
11
12
1
2
3
4
5
6
7
8
9
10
11
12
SM411N_FD001
1
2
SM_FD003
NC
CONVEYOR IF BD
CN3
J2
FIX ILL B/D
A3
B1
B2
B3
A2
A1
1
2
3
5
7
8
6
4
9
10
11