SM482_TechnicalReference(Eng_Ver1.1)(1) - 第177页
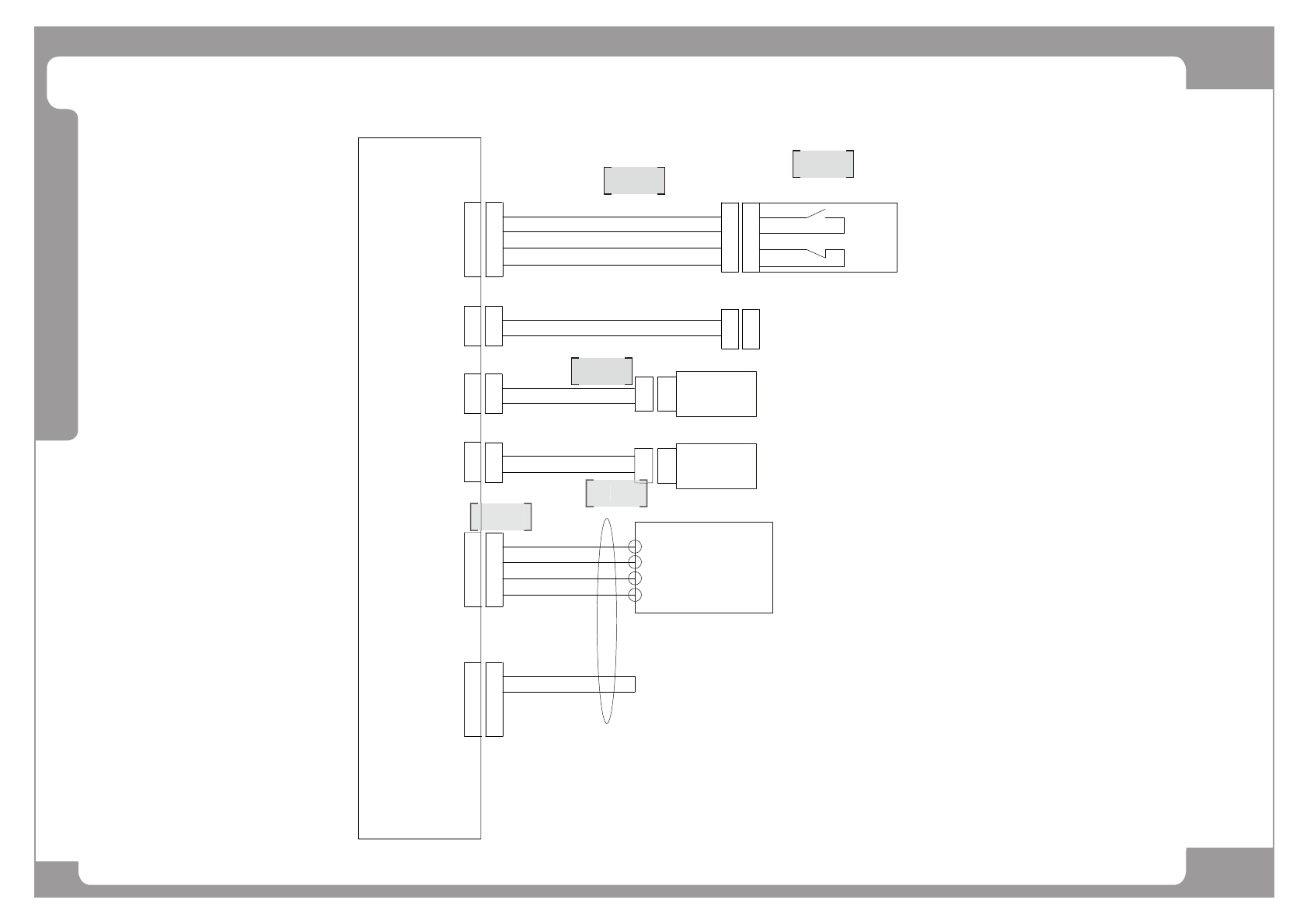
Page SAMSUNG TECHWIN 167 SM482 Safty Control B/D(3/5) 3 2 4 1 24G FSO 3 4 4 3 4 3 FD1 TF1 1 2 2 1 2 1 CN-FSO 22 21 1B 14 13 1A SM41 1_SC009 SM33_SC008 BOARD SAFETY CONTROL CN5 CN10 1 2 1 MOLEX 2PIN 22 1 24G +24VM 1 2 R S…

Page
SAMSUNG TECHWIN
166
SM482
Safty Control B/D(2/5)
NO. Lev. PART NO. PART NAME Q'TY Old No. Supply Supply LT Reference
1 AM03-005434A CABLE ASSY-BD_PW_SC_J2R 1 SM471_SC202
2 AM03-006882A CABLE ASSY-CONV_IF_R_FDR_PWR_J1R 1 SM48_CV101
3 AM03-006883A CABLE ASSY-T_BOX_HOST_J1R 1 SM48_CV132
4 J90831060E F_OVERRIDE_KEY_EXT_CABLE_ASSY 1 SM411_SC009
5 J90831059C SAFEGUARD_OV_SW_KEY_CABLE_ASSY 1 SM411_SC008
6 AM03-006407A CABLE ASSY-LEFT_REAR_FAN_PW 1 SM471_PW020
7 J90831340B R-STEP-DRIVER_POWER_CABLE-ASSY 1 SM41_SC011
8 J90831341E CONV-BELT-STEP-POWER-CABLE-ASSY 1 SM41_SC012
9 AM03-003686A CABLE ASSY-1_TRAY_FEEDER_EXT 1 SM421_VM101-1

Page
SAMSUNG TECHWIN
167
SM482
Safty Control B/D(3/5)
3
2
4
1
24G
FSO
3
44
3
4
3
FD1
TF1
1
22
1
2
1
CN-FSO
22
21
1B
14
13
1A
SM411_SC009
SM33_SC008
BOARD
SAFETY CONTROL
CN5
CN10
1
2
1
MOLEX 2PIN
22
1
24G
+24VM
1
2
R STEPPING DRIVER CN-POWER
SM41_SC011
-A2
44
CN18
22
33
24G
MCA1
11
MC2
MC1
22
+A1
21
MAGNETIC CONTACTOR #1
CN19
1
2
3
4
MC2
4
3
2
1
MC3
SM41_SC006
1
2
1
MOLEX 2PIN
22
1
24G
+24VM
CN11
1
MOLEX 2PIN
2
CN12
2
1
24G
+24VM
SM41_SC012
1
2
1
2
1
2
BS1-CN1
BS2-CN1
1
3
4
5
2

Page
SAMSUNG TECHWIN
168
SM482
Safty Control B/D(3/5)
NO. Lev. PART NO. PART NAME Q'TY Old No. Supply Supply LT Reference
1 J90831060E F_OVERRIDE_KEY_EXT_CABLE_ASSY 1 SM411_SC009
2 J90831059C SAFEGUARD_OV_SW_KEY_CABLE_ASSY 1 SM411_SC008
3 J90831340B R-STEP-DRIVER_POWER_CABLE-ASSY 1 SM41_SC011
4 J90831341E CONV-BELT-STEP-POWER-CABLE-ASSY 1 SM41_SC012
5 J90831341E CONV-BELT-STEP-POWER-CABLE-ASSY 1 SM41_SC006