SM482_TechnicalReference(Eng_Ver1.1)(1) - 第94页
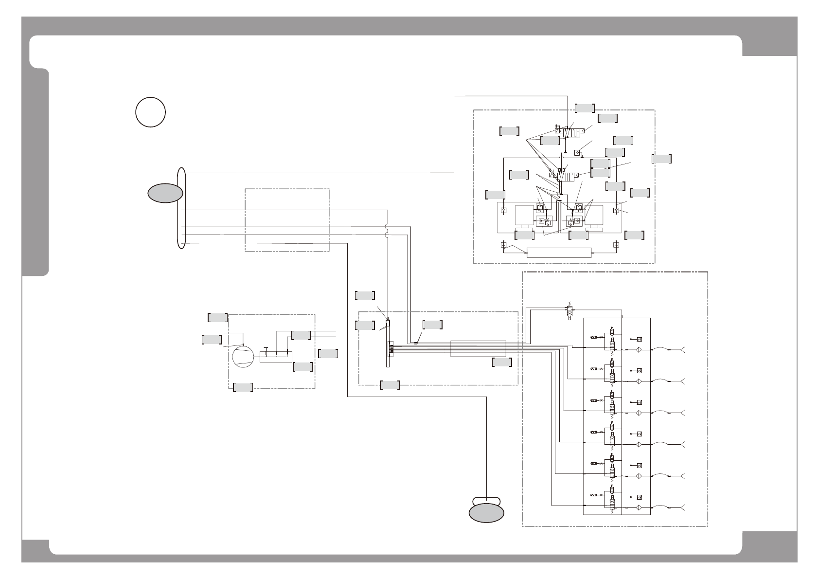
Page SAMSUNG TECHWIN 84 SM482 AIR Ass’y(3/5) NO. Lev . P ART NO. P ART NAME Q'TY Old No. Sup ply Supply L T Reference 1 J6712008A PLUG [PT 1/8] 1 2 J6702021A SOLENOID V A L VE [K180-4E1-21-DC24V] 2 3 J6703037A CHECK…

Page
SAMSUNG TECHWIN
83
SM482
AIR Ass’y(3/5)
1
3
2
(A)
4
(B)
2
3
(R)
1
(P)
1
3
2
(A)
4
(B)
2
3
(R)
1
(P)
1
3
2
(A)
4
(B)
2
3
(R)
1
(P)
1
3
2
(A)
4
(B)
2
3
(R)
1
(P)
1
3
2
(A)
4
(B)
2
3
(R)
1
(P)
1
3
2
(A)
4
(B)
2
3
(R)
1
(P)
SUPPLY BLOW
ğ4
(A)
4
(B)
2
3
(R)
1
(P)
BLOW
ğ4
0.1MPa
OVER BLOW
ğ4
0.5MPa
Feeder Base (DC)
2-J6703033A
AS2201F-01-06S
4-J6711019A
KQ2U06-00
FEEDER BASE ASSY (DC)
FEEDER BASE ASSY(FRONT-DC)
FEEDER BASE ASSY(REAR-DC)
HP09-000148
KM11-04-08-06
Y CABLE DUCT ASSY
RIGHT CABLE DUCT ASSY
2xHP13-000037A
UML-412
BU1-YL1-BK10
3.7M
1
2-J6711104A
KQ2H04-00
HEAD 1HEAD 2HEAD 3HEAD 4HEAD 5HEAD 6
4-J1301188
KQ2L04-M5
U2-4-4*2.5
J9057168B
2-J6711257A
KS-4-M5-SA34698KR
J9057180A
2-J6703034A
ASP330F-01-06S
U2-4-4*2.5
J9057172B
U2-4-4*2.5
5-J1300276
KQ2L06-01
U2-4-4*2.5
2-J6711256A
KD-M5-SA34697KR
2-J1301188
KQ2L04-M5
4-J6711247A
PT18EF
2-J6711009A
KQ2L06-M5
J6702021A
K180-4E1-21-DC24V
J6702021A
K180-4E1-21-DC24V
J6703037A
AKH06-00
2-J6705004A
AN101-01
J1300284
KQ2U06-00
J6711168A
BUYD06-04
3-J6712008A
PT 1/8
후면
U2-4-8*5
U2-4-12*8, BLACK, 3200mm
U2-4-6*4, BLACK, 1900mm
U2-4-6*4, YELLOW, 1900mm
U2-4-8*5, BLACK, 1900mm
U2-4-6*4
HP06-000235
KQ2U12-00
2-HP06-000234
KQ2R08-12
U2-4-8*5, BLACK
U2-4-6*4
Front HEAD Air Module
B
A-B
B-D
1
2
3
4
5
6
11
12
12 13 14
7
8
9
10
2
15
17
19
21
22
23
24
16
20
VACUUM PUMP (OPTION)
HP11-000059
VACUUM PUMP
KHA-400A-301-G1
HP06-000250
KQ
2VT12-03S
HP06-000234 / KQ2R08-12
J61191171A / KQ
2R04-08
'b'
FC28-000105
STRAIGHT NIPPLE
M3/8-ID9.5
HP13-000042
N2-4-12x9MW, 320mm
'c'
PLUG
'a'
20
18

Page
SAMSUNG TECHWIN
84
SM482
AIR Ass’y(3/5)
NO. Lev. PART NO. PART NAME Q'TY Old No. Supply Supply LT Reference
1 J6712008A
PLUG [PT 1/8]
1
2
J6702021A SOLENOID VALVE [K180-4E1-21-DC24V]
2
3
J6703037A CHECK VALVE[AKH06-00]
1
4 J6711168A UNION Y FITTING [BUYD06-04] 1
5 J6705004A SILENCER [AN101-01] 1
6 J6711009A ELBOW FITTING [KQ2L06-M5] 1
7 J1300276 FITTING [KQ2L06-01/PL6-01] 5
8 J1300284 FITTING [KQ2U06-00/PY6M] 5
9 J6711019A UNION Y FITTING[PU6M] 1
10 J6703033A SPEED CON[AS2201F-01-06S] 1
11 J6711247A ELBOW FITTING[PT18EF] 2
12 J1301188 FITTING [KQ2L04-M5/PL4-M5M/SQL04-M5] 2
13 J6703034A SPEED CON[ASP330F-01-06S] 1
14 J6711257A PLUG[KS-4-M5-SA34698KR] 2
15 FC28-000105 NIPPLE-STRAIGHT NIPPLE M3/8-ID9.5;BRASS 1
16 HP13-000037A TUBE-M-TUBE UML-412 3.7M;12x4 1
17 HP13-000042 TUBE-NYLON TUBE N2-4-12x9-MW;12,OD12/ID9 1
18 HP11-000059 PUMP-PUMP KHA400A-301-G1 1
19 HP06-000250 FITTING-FITTING KQ2VT12-03S;ELBOW 1
20 HP06-000234 FITTING-KQ2R08-12;STRAIGHT 1
21 J61191171A JOINT KQ2R04-08 1
22 HP06-000235 FITTING-KQ2U12-00;Y-SHAPE,ONETOUCH 1
23 HP09-000148 MANIFOLD-AIR_KM11;PC 1
24 J6711104A STRAIGHT FITTING[KQ2H04-00/PU4] 1

Page
SAMSUNG TECHWIN
85
SM482
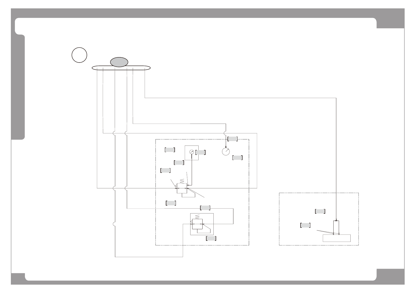
AIR Ass’y(4/5)
AIR PANEL ASSY
AIR INDICATOR CABLE ASSY
FEEDER BASE ASSY (ST)
FEEDER BASE ASSY(REAR-ST)
FEEDER BASE ASSY(FRONT-ST)
Feeder Base
U2-4-4*2.5
J1301187
KQ2L12-04
J1301187
KQ2L12-04
U2-4-12*8
J6711028A
KQ2L04-01
HP09-000150
SPABT-P10-R18-2N-K1-
J6711147A
SQL04-M5-W
J6709012A
TAR4000-04
J61191167A
FITTING KQ2F04-01
J61191172A
METER GZ46-K-01-C1
J67091014A
AR08-T2-DOMO-J346A
U2-4-12*8
U2-4-4*2.5
J6711168A
BUYD06-04
U2-4-4*2.5
2-J1301188
KQ2L04-M5
전면
U2-4-6*4
U2-4-6*4
U2-4-12*8
U2-4-4*2.5
U2-4-6*4
U2-4-12*8
1
2
3
4
5
6
7
8
6
C
A-C
9
10